13. Обработка плоскости. ЧПУ. Обучающий Видеокурс HSMWorks for SolidWorks.
Как создать 3d объект в SolidWorks (Солидворкс)
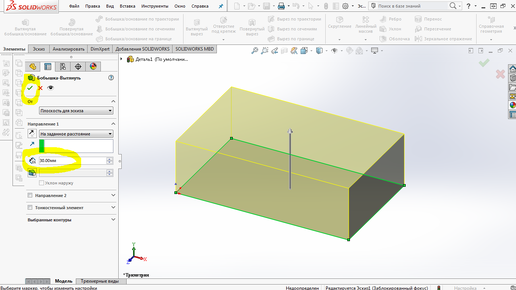
Привет! Не буду расписывать, что такое SolidWorks и с чем его едят, но объясню простейший момент создания вытягиваемой формы (бобышки). Я использую версию 2017 года, но принципиальных различий нет. Для начала создадим новую деталь (так называется проект в SW). Для этого нажмем ФАЙЛ->Новый->Деталь или выберем пиктограмму по-соседству: Далее, мы видим окно проекта. Слева будет расположено дерево проекта с указанием плоскостей. Одну из них выбираем левым кликом мыши и, с помощью всплывающего меню, создаем...
3D модель в SolidWorks, Бобышка по сечениям и Вырез по сечениям
Всем привет! В этом уроке мы научимся создавать 3D модели в SolidWorks с помощью инструментов «Бобышка/основание по сечениям» и «Вырез по сечениям». Данные инструменты применяются для создания деталей с более сложной геометрией. Бобышка по сечениям в SolidWorks Создаем новую деталь в SolidWorks и переходим к построению бобышки по сечениям в SolidWorks. Для этого нам понадобится создать 3 эскиза. Один эскиз создадим на плоскости спереди, для еще двух эскизов понадобится создать дополнительные плоскости...