4555 читали · 3 года назад
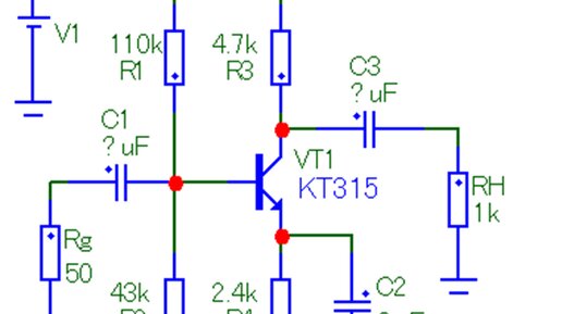
Пример расчета усилительного каскада на БТ по схеме с ОЭ. Схема замещения Эберса-Молла
Вспоминая свою учебу на бакалавриате не могу не вспомнить и некоторые нелепые случаи, которые происходили на первом семестре первого курса моего обучения. Например, я отчетливо помню свое недоумение и негодование моих одногруппников в тот момент, когда преподаватель электротехники на первом же практическом занятии выдал нам задание: выполнить расчет усилительного каскада на биполярном транзисторе. «Круто», подумали мы, не вполне понимая что от нас хотят. Но поразбиравшись день – другой было установлено,...
3329 читали · 5 лет назад
Как найти песню из Тик Тока и скачать ее
Сейчас в Тик Токе доступно огромное количество музыки: новой, яркой и красивой. И нередко возникает проблема, как найти песню из Тик Тока и скачать ее. В приложении нет кнопки "загрузить мелодию в телефон". Отрывки максимум 30 секунд можно использовать только для создания собственных клипов. Особой проблемы в этом нет, разберемся, как просто и быстро действовать. Как искать популярную музыку из Тик Тока Так как в социальной сети постоянно расширяется база мелодий - у большинства пользователей возникает желание постоянно быть в курсе трендов новой музыки...