• Главная
  • Подписки
  • Найти
  • Новости
  • Статьи
  • Видео
  • Ролики
  • Видеоигры
  • Детям
Всё о ДзенеВакансииДзен на iOS и Android
ВсёНовостиТемыКаналыВидео и РоликиСтатьи и Посты
Общество
04:41
1,0×
00:00/04:41
ReshuVse
148 смотрели · 3 года назад
Геометрия Объем правильной треугольной призмы равен 3. Найдите площадь сечения, проведенного через боковое ребро и равного ему высоту
Высшая математика в примерах
236 читали · 4 года назад
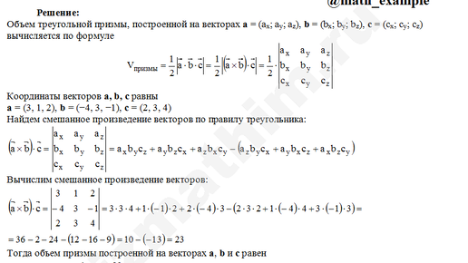
Вычисление объема V треугольной призмы, построенной на векторах a, b, c пример 1.
#образование #учеба #векторнаяалгебра #обучение #математика
04:34
1,0×
00:00/04:34
ReshuVse
3 года назад
Геометрия Объем правильной треугольной призмы равен 25√3. Радиус окружности, описанной около основания призмы, равен 5/√3. Найдите высоту
Также ищут
из чего состоит плодовое тело грибакак принимать найзпосле простуды пропало обоняние как восстановитькак нарисовать цветущее деревоосы во сне к чему снятся
4028614088.2194.1771810157017.56522