vShare - Как скачивать игры и приложения на iPad/iPhone бесплатно без компьютера и без Jailbreak?
Перспективная схемотехника сварочных инверторов. Часть 1.
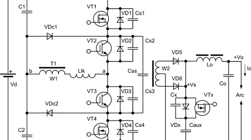
Настоящая статья представляет собой обзор публикаций, посвященных разработке силовой части мощных ключевых преобразователей, перспективных, по мнению авторов публикаций, в качестве основы для построения сварочного инвертора. Под сварочным инвертором будет пониматься источник сварочного тока инверторного типа (далее – ИИСТ) - мощный ключевой преобразователь, работающий на частотах преобразования порядка 20 – 100 кГц с MOSFET либо IGBT транзисторами в качестве ключевых элементов. Силовую часть...
Базовые правила при работе со сварочным инвертором
Содержание: Каждый инвертор для сварки имеет свои плюсы и минусы. В одной модели производитель реализовал какую-то популярную функцию, в другой — возможность работы при пониженном напряжении. В любом случае очень важно при выборе инвертора для сварки понимать, под какие именно цели он выбирается. Конечно же, главная задача инвертора — сваривать металлы. Однако бытовые нужды и профессиональная работа по сварке, являются совершенно разными задачами. Для сварки в гараже или на даче подойдёт практически любой сварочный инвертор...