#7 Как автоматически построить блок схему из JavaScript кода
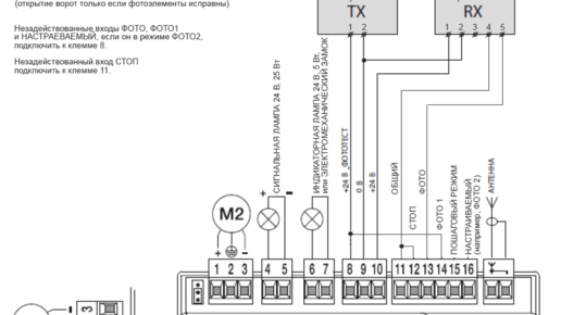
Автоматика на ворота. Подключение фотоэлементов и сигнальной лампы к блоку управления MC424
В прошлой части я остановился на том, что мы, установив на ворота все силовые кронштейны и оборудование, собрали и подключили щит управления. Настоящая статья будет чуть посложнее, с описанием подключения к щиту управления фотоэлементов и сигнальной лампы. Официальная инструкция содержит три схемы подключения устройств в различных режимах (стандартный, режим энергосбережения — т.н. режим ожидания, и режим проверки фотоэлементов перед открытием ворот — т.н. фототест), но там не всё понятно. Поэтому...
Как начертить функциональную схему автоматизации
Процесс проектирования любой системы подразумевает последовательное прохождение определенных этапов увлекательного марафона. Причем каждый из них заканчивается, как правило, выпуском соответствующего результирующего документа. На структурных схемах показывают основные составляющие элементы будущего технического объекта и связи между ними. Далее все это детализируют на предмет функций, что данные связи обеспечивают. А от функций переходят к известной элементной технической базе, которая может последние реализовать...