Маша Капуки и игрушки на пляже. Видео на море для детей.
УФиГС_Лабораторная работа № 3 Исследование умножителя частоты
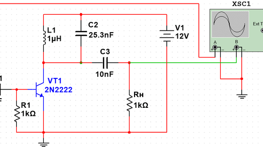
Умножитель частоты (ЛР пока полностью не оформлена) Задание 1. Снять осциллограммы входного и выходного напряжений в схеме, представленной на рис. 1, при сопротивлении нагрузки 1 кОм и 200 Ом. По осциллограммам определить частоты входного и выходного сигналов, измерить с помощью курсоров осциллографа амплитуду напряжения на входе и выходе схемы. Пояснения к выполнению. Для выполнения задания в Multisim необходимо собрать схему, представленную на рис. 1. Отметим, что в рядах Е номинала ёмкости конденсатора C2, указанного на схеме, нет...
Как проверить сопротивление свечи зажигания мультиметром
Если мотор стал плохо заводиться, троит или на холостых будто «спотыкается», один из возможных виновников — это свеча зажигания. Иногда внешне она выглядит как новая, а на деле внутри уже что-то не так: трещина, перегоревший резистор или банально повышенное сопротивление. Проверить все это можно самому, без сервиса — достаточно обычного мультиметра. Проверка сопротивления свечи — простая, но полезная процедура. Многие автолюбители и владельцы садовой техники ей пренебрегают, а зря: плохая свеча может свести на нет даже идеальную работу катушки зажигания...