Кокшаров Ю. А. - Электромагнетизм - Теорема Остроградского — Гаусса
Теорема Гаусса для электростатического поля в вакууме
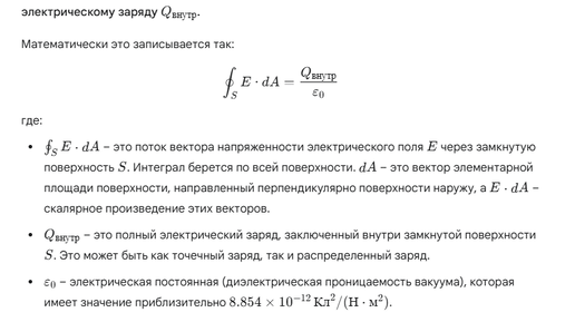
Ах, теорема Гаусса для электростатического поля в вакууме – это один из фундаментальных законов электростатики, связывающий электрическое поле с распределением электрических зарядов, которые его создают. Она формулируется следующим образом: Физический смысл теоремы Гаусса: Теорема Гаусса говорит о том, что электрическое поле, создаваемое зарядами, "пронизывает" пространство. Количество "силовых линий" электрического поля, выходящих (или входящих, если заряд отрицательный) через замкнутую поверхность, напрямую связано с величиной заряда, находящегося внутри этой поверхности...