Метод контурных токов - определение токов. Электротехника
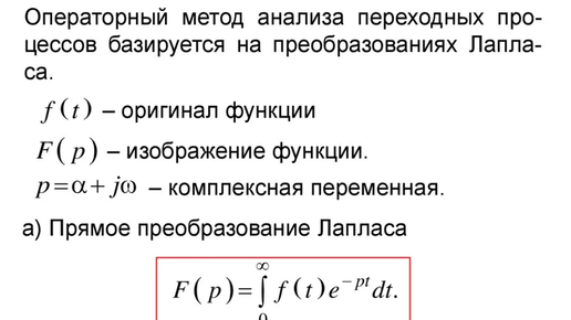
Операторный метод. Как его используют в электротехнике.
Начну прежде всего с того, что иногда слышу как знакомые, у которых дети сейчас учатся в школе начинают жаловаться зачем ребенку учить такую сложную алгебру. Я в ответ улыбаюсь и говорю, что же там сложного. Вы сложного еще не видели. И на самом деле, школа лишь дает "вычислительную азбуку", с которой потом и начинается высшая математика. На мой взгляд после школы большинство из нас понимает как работать со статическими процессами. Динамические и волновые, а также ряд других процессов изучаются в высшей школе...