Цигун. Практика гармонии (гимнастика для начинающих). Занятие 1
Гармонический закон
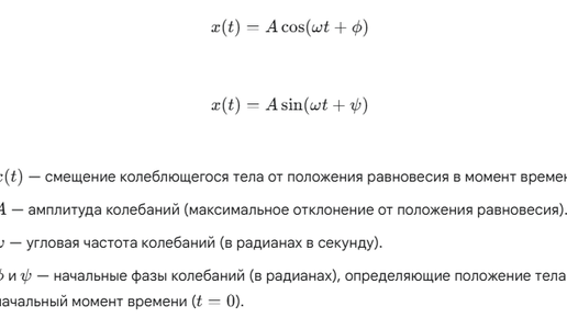
Термин "гармонический закон" может относиться к нескольким понятиям в разных областях науки и техники. Чтобы дать наиболее точный ответ, пожалуйста, уточните, о каком именно гармоническом законе вы спрашиваете. Вот некоторые из наиболее распространенных значений: 1. В физике (механика): Гармонические колебания В механике гармонические колебания описываются синусоидальной или косинусоидальной функцией времени. Движение тела называется гармоническим,...
“ФИЗИКА – для 8 класса”. Формула Гармонии. Главедия. 20.03.2004 год.
“ФИЗИКА – для 8 класса”. Москва. Просвещение 2000 г.
Рукописный текст от 20 марта 2004 года, (хутор) Краснодарского края.
“Противодействие или взаимодействие в макро или в микрофизике? Земному логическому определению движения тождественно понятие противодействие чего-либо или кого-либо, а отсутствие, какого-либо движения - равно понятие взаимодействия чего-либо или кого-либо”...