Уникальный и Универсальный Усилитель. Секрет усилителя "А плюс А" класса В его простоте.
Схема мощного и простого усилителя класса B на 50 Вт
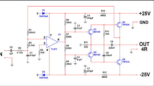
Не смотря на то, что данный усилитель мощности звуковой частоты является усилителем класса B, он имеет довольно большую выходную мощность. Этот УМЗЧ может быть применим для сабвуфера или для усилителя звука автомобильной магнитолы...