Экспресс диагностика электрооборудования автомобиля!
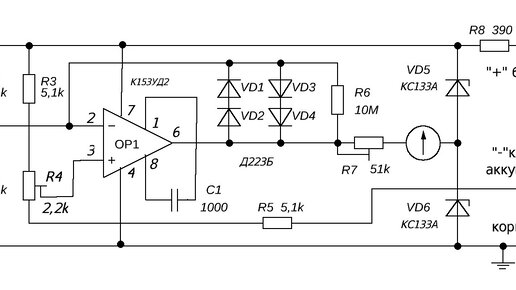
Описание схемы устройства для контроля тока потребления всего электрооборудования автомобиля
Данное устройство предназначено для контроля тока аккумуляторной батареи автомобиля. Оно позволяет визуально контролировать величину тока заряда и разряда и даже ток, который потребляет стартер при запуске двигателя...