Надежное зарядное устройство для аккумулятора авто
3 схемы зарядных устройств, полезных каждому автолюбителю
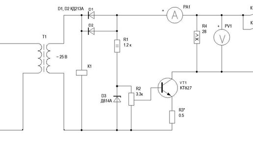
Зарядное устройство для аккумуляторных батарей должно быть в арсенале каждого автолюбителя. Но, увы, промышленные приборы стоят дорого, а самостоятельно изготовить сложное устройство под силу не каждому. Предлагаемые в этой статье зарядные устройства просты по конструкции, не содержат дефицитных деталей, и повторить их сможет практически каждый, имеющий начальные знания по электротехнике. Прибор для зарядки и тренировки АКБ С помощью этого прибора можно не только зарядить 12-ти вольтовый аккумулятор...