5065 читали · 4 года назад
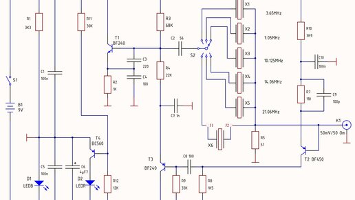
Генератор для настройки радиоприемников
Всем здравствуйте. Приведенный на схеме генератор предназначен для проверки чувствительности, либо точность калибровки аналоговых частотных шкал приемников на любительских диапазонах в диапазоне коротких волн (от 3,5 до 21 МГц)...