🔴 Настройка тока драйверов шаговых двигателей
Интересное схемотехническое решение контроллера шагового двигателя
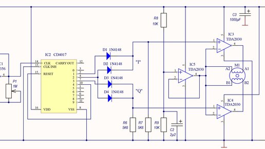
Всем здравствуйте. Тут мне попалась достаточно интересная схема контроллера шагового двигателя, с непривычным использованием микросхем TDA2030. Шаговые двигатели есть в нескольких версиях и габаритов с различными рабочими напряжениями. Преимущество представленной схеме универсального контроллера заключается в том, что его можно использовать в широком диапазоне рабочих напряжений, примерно от 5 В до 18 В. Так же он может управлять двигателем с пиковым напряжением, равным половине напряжения питания, поэтому он нормально работает с шаговыми двигателями, рассчитанные на напряжение от 2,5 В до 9 В...