1643 читали · 7 месяцев назад
Генератор для проверки УНЧ
Для быстрого тестирования аудиоустройств можно применить простой пробник-генератор, описываемый в этой публикации, генерирующий синусоиду и меандр частотой 1 кГц с выходным действующим напряжением 700 мВ. Такой генератор пригодится и при настройке схем УМЗЧ самостоятельной сборки. Синусоидальным сигналом проверяют прохождение сигнала от входа к выходу, визуально контролируя по осциллографу её правильную форму, а также, при возможности измеряют THD, а прямоугольным сигналом оценивают фронты спада...
2516 читали · 2 года назад
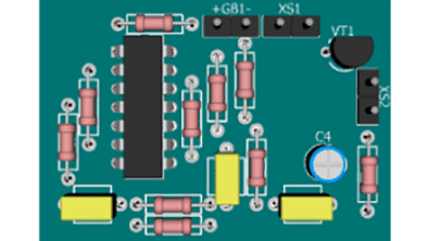
Очень простой генератор для проверки кварцев
Добрый день дорогие друзья. У меня, как наверное и у многих из Вас накопилось некоторое количество кварцев с не очень понятной маркировкой или вообще без маркировки, и неизвестной работоспособностью, и перед тем чем их куда либо ставить, их нужно проверить. Для этого я решил собрать простенький генератор на микросхеме SN7400N (советский аналог К155ЛА3) Распиновка выводов микросхеме SN7400N Схема моего генератора Основой генератора является микросхема SN7400N, или ее аналог К155ЛА3 Детали которые нам потребуются Собирается генератор на китайской гетинаксовой макетной плате размером 5х7см...