Показываю нагрузку для разрядки аккумуляторов и какие параметры отображаются на дисплее
📙 Электронная нагрузка на 2 транзисторах: Проверка блоков питания и аккумуляторов
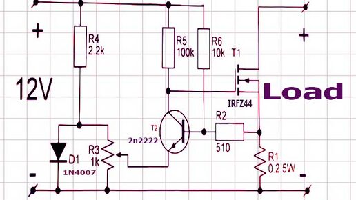
Эта схема представляет собой электронную нагрузку для тестирования источников питания и аккумуляторов. Электронная нагрузка позволяет регулировать потребляемый ток и тестировать поведение источника питания под заданной нагрузкой. Давайте рассмотрим функции каждого элемента в схеме. ☑️ Загляните на мой Телеграмм КАНАЛ Азбука РадиоСхем Регулируемый Источник ПИТАНИЯ от 0 до 300 вольт на IRF740 транзисторе Ну если кто хочет купить готовую Электронную Нагрузку на 150W 20A от проверенного поставщика...