Добавить в корзинуПозвонить
Найти в Дзене
RADIO INFO

Очень простой японский радиоконструктор — двухдиапазонный FM радиоприемник.

Добрый день дорогие друзья. Продолжаю потихоньку выкладывать для ознакомления моим читателям наиболее интересные материалы из моего электронного архива. Сегодня мы с Вами рассмотрим очень простой японский радиоконструктор — двухдиапазонный FM радиоприемник. Он не содержит дефицитных деталей, и доступен для повторения практически всем моим читателям, у меня тоже есть желание попробовать собрать такой приемник. Продается этот радиоконструктор за 900 йен (1 Японская йена = 0,471102 Российского рубля) Технические характеристики и особенности: Набор для сборки представляет из себя двухдиапазонный FM-радиоприемник. Диапазон 1 = 65-98,7 МГц. FM-радиопередачи принимаются даже без внешней антенны. Диапазон 2 = 79,6-205,5 МГц (включает авиадиапазон), требуется антенна. Выбор диапазона ползунковым переключателем. Настройка:

Добрый день дорогие друзья.

Продолжаю потихоньку выкладывать для ознакомления моим читателям наиболее интересные материалы из моего электронного архива. Сегодня мы с Вами рассмотрим очень простой японский радиоконструктор — двухдиапазонный FM радиоприемник. Он не содержит дефицитных деталей, и доступен для повторения практически всем моим читателям, у меня тоже есть желание попробовать собрать такой приемник.

Продается этот радиоконструктор за 900 йен (1 Японская йена = 0,471102 Российского рубля)

Технические характеристики и особенности:

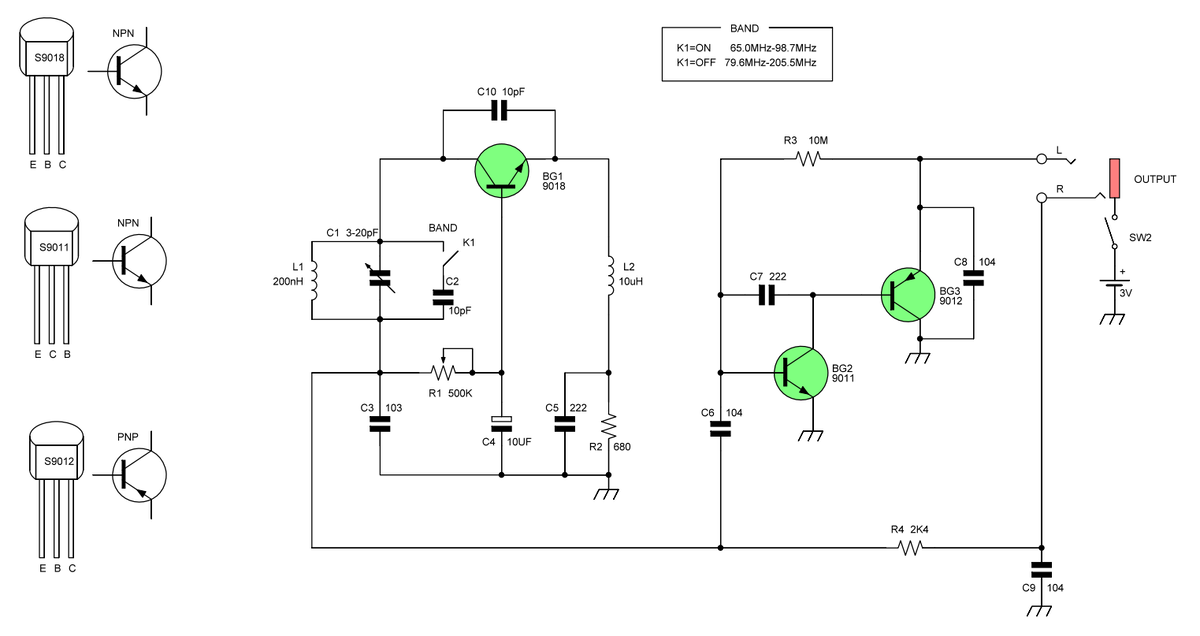
Набор для сборки представляет из себя двухдиапазонный FM-радиоприемник. Диапазон 1 = 65-98,7 МГц. FM-радиопередачи принимаются даже без внешней антенны. Диапазон 2 = 79,6-205,5 МГц (включает авиадиапазон), требуется антенна. Выбор диапазона ползунковым переключателем. Настройка: КПЕ. Выход на наушники сопротивлением 8-32 Ом через разъем φ3,5 мм; Подключение внешней антенны: два варианта: (1) разъем φ3,5 мм, (2) разъем SMA; Питание: 3 В (2 элемента AA) (батарейки в комплект не входят). Размеры платы: 109x59x1,2 мм;

Схема электрическая двухдиапазонного FM радиоприемника

-2

Собирается приемник на печатной плате размером 109x59 мм;

-3

Список компонентов

Резисторы 1/4 Вт:

  • (R1): 680 Ом (x1)
  • (R3): 10 МОм (x1)
  • (R2): 2,4 кОм (x1),

Подстроечный резистор (VR1/RM065-V1): 500 кОм (504) (x1),

Керамические конденсаторы:

  • (C3): 100 (10 пФ) (x1)
  • (C2): 100-120 (10-12 пФ) (x1)
  • (C4, C5, C6, C7): 104 (0,1 мкФ) (x4)
  • (C8): 221 (220 пФ) (x1)
  • (C1): 222 (2,2 нФ) (x1),

Электролитический конденсатор (C9): 10 мкФ (x1),

Стереоразъем φ3,5 мм (J1): PJ-307G-2 (x1),

Ползунковые переключатели:

  • (SW1): SS12D07 (x1)
  • (SW2): ATD12F44G (x1),

Дроссель (L2/AL0307): (10 мкГн) (x1) ,

Транзисторы:

  • (Q3): S9011-H (x1)
  • (Q2): S9012 (x1)
  • (Q1): S9018 (x1),

Полимерный переменный конденсатор (C1): CBM223F (x1),

Батарейный отсек FX223-160/80 (AA x 2): BHT3-2P (x1),

Печатная плата (x1)

Катушка L1 на оправке φ10 мм 3витка провода φ1 мм. Приемник может принимать FM-радиопередачи без внешней антенны, но если нужно повысить чувствительность, можно использовать внешнюю антенну, подключив отдельный провод от центра катушки L1 к контактной площадке платы, обозначенной буквой C.

-4

На этом у меня сегодня все.

Рекомендую посмотреть Каталог публикаций моего канала, где Вы найдете статьи по рассмотренной выше теме и множество других материалов, которые могут быть Вам интересны и полезны.

Ставьте лайки, комментируйте, подписывайтесь и заходите на мой канал, есть много интересной и нужной информации для радиолюбителей.