Добавить в корзинуПозвонить
Найти в Дзене
Алачковский Перец

Капельный полив. Делюсь своим опытом. Часть 1.

Это моя сотая публикация. Такой вот небольшой юбилей)) И в ней я хочу рассказать о схеме капельного полива, которую я применяю. Уже несколько раз я анонсировал эту тему, но все никак не доходили руки до создания схем, которые, надеюсь, сделают более понятным то, что я напишу. И вот свершилось. Я их нарисовал. Жалко, что Дзен их сильно уменьшил, но всегда есть возможность увеличить масштаб, что я и рекомендую сделать тем, кому сложно будет разглядеть надписи. А теперь приступлю к описанию. Начну с того, что о капельном поливе я задумывался уже давно. Знал, что такое существует, но информации было мало и полной картины я себе не представлял. А та, что была, как оказалось, была однобокой. Как-то с соседом поговорили на эту тему, порассуждали, мол, как было бы хорошо сделать капельный полив, но дальше разговоров дело, как часто бывает, не пошло. Прошло время и как-то раз мне звонит сосед и говорит, что ему предложили купить 2 куба (имеется ввиду емкость для жидкости объемом 1 кубометр) по
Оглавление

Это моя сотая публикация. Такой вот небольшой юбилей)) И в ней я хочу рассказать о схеме капельного полива, которую я применяю. Уже несколько раз я анонсировал эту тему, но все никак не доходили руки до создания схем, которые, надеюсь, сделают более понятным то, что я напишу. И вот свершилось. Я их нарисовал. Жалко, что Дзен их сильно уменьшил, но всегда есть возможность увеличить масштаб, что я и рекомендую сделать тем, кому сложно будет разглядеть надписи.

А теперь приступлю к описанию.

Предисловие.

Начну с того, что о капельном поливе я задумывался уже давно. Знал, что такое существует, но информации было мало и полной картины я себе не представлял. А та, что была, как оказалось, была однобокой.

Как-то с соседом поговорили на эту тему, порассуждали, мол, как было бы хорошо сделать капельный полив, но дальше разговоров дело, как часто бывает, не пошло.

Прошло время и как-то раз мне звонит сосед и говорит, что ему предложили купить 2 куба (имеется ввиду емкость для жидкости объемом 1 кубометр) по очень хорошей цене. И мы решили взять их на двоих.

Пришлось срочно заняться изучением темы, благо тогда никаких проблем с просмотром видео из ютуба не было. Но, как бывает в таких случаях, чем больше смотришь, тем больше голова кругом идёт. Так и происходило, пока я не наткнулся на ролик с наиболее подходящей под мои условия схемой.

И если до этого я думал о поливе при помощи капельниц, то тут применялась капельная лента, о существовании которой я и не знал. Я быстро оценил преимущества такого способа (для меня) и прикинул, как бы я это смог сделать. Взял увиденное за основу, а благодаря тому, что я уже много чего узнал и "намотал на ус", мне удалось ещё и усовершенствовать эту схему.

Основным мотивом было - получить возможность оставлять надолго участок, при этом никого не озадачивая и не беспокоясь о поливе. Если в той схеме, которая меня навела на верный путь, всё делалось вручную, то "моё детище" является полностью автономным. При этом, когда я нахожусь на участке, то могу применять более точные ручные настройки.

Есть правда один нюансик (в смысле полной автономности), но он касается только ОГ и я о нём упомяну ниже.

Теперь, по прошествии уже четырёх лет, я могу подвести некие итоги и выводы. Главный из них - единственное, о чём я сожалею, так это о том, что не сделал этого раньше.

Еще раз отмечу, что в моей схеме используется именно капельная лента. Кстати, сосед себе сделал полив при помощи капельниц, купив готовый набор. А в этом году уже купил себе ленту))

Схема. Как это работает.

Данная схема может быть абсолютно автономной. Максимальный срок, на который мы покидали участок - 3 недели, а это, согласитесь, весьма продолжительно. Как же всё работает? Сейчас расскажу.

Легко и непринуждённо. Ночью таймер включается, в нём открывается клапан и начинается ток воды. Куб наполняется. Далее, сперва срабатывает клапан в кубе, и налив воды прекращается, потом срабатывает таймер и перекрывает воду. Вода за день нагревается, а в нужное время в теплицах срабатывают таймеры, и начинается полив. При этом, периодичность полива и его продолжительность заранее устанавливается при настройке таймера. Вот так всё просто.

Но, видимо, нужны подробности? Пожалуйста.

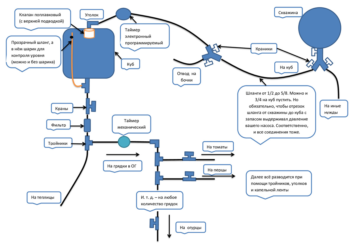
Общая схема капельного полива.
Общая схема капельного полива.

У нас на участке скважина. Из скважины выведен кран, за которым установлен двойник с краниками. К ним подсоединены шланги. Один для разных нужд, другой идёт на куб.

Участок у нас довольно большой и вытянутый. До куба около 40 метров и, соответственно, я применяю шланг 50 м и диаметром 1/2. Можно было взять и 3/4, но я предпочёл заплатить за качество, а не за диаметр. Дело в том, что до куба нужен именно качественный шланг, способный противостоять солнечным лучам и с большим запасом держать давление, которое создаёт насос. Так сказать, с гарантией.

Такой вот итальянский шланг.
Такой вот итальянский шланг.

Диаметр влияет на скорость наполнения емкости, а этот показатель в моём случае вообще не важен. Наполнением куба весь сезон "руководит" электронный таймер, настроенный на ежедневное срабатывание в 24.00 и на 1 час. За час куб заведомо заполняется, даже если он был полностью опустошён. Тут я ещё и пользуюсь значительно более дешёвым ночным тарифом))

Электронный таймер
Электронный таймер

За отсутствие перелива "отвечает" клапан. (Ниже я приведу все устройства и фурнитуру, которые используются.) Я пересмотрел множество различных клапанов и остановился именно на этом. Считаю его лучшим для данной цели. Только обращаю внимание на то, что для куба лучше подойдёт клапан именно с верхней подводкой. (Всего есть 6 вариантов такого клапана - 2 варианта подводки и 3 варианта диаметров - 1/2, 3/4 и 1. Все варианты легко можно найти на известных маркетпплейсах.)

Предохранительный клапан для системы полива
Предохранительный клапан для системы полива

До куба у меня установлен двойник с кранами, который обеспечивает отвод на бочки. А вот для бочек я использую такой же клапан, но уже с горизонтальной подводкой. Так мне было удобнее его установить. В результате, что я получаю?

Кран на куб всегда открыт. К утру куб всегда наполнен и за день вода в нём хорошенько прогревается. Кран на бочки я открываю по мере надобности. Открыл и ушёл. И совершенно не болит голова о том, как бы не забыть закрыть кран и не сделать вокруг бочки холодное болото. Бочка наполнилась - клапан воду перекрыл. Кран можно закрыть, когда угодно. Кстати, при необходимости, можно установить кран и непосредственно перед клапаном на бочке, но мне удобнее так, как у меня (ходить ближе).

Итак, каждое утро куб полон без какого-либо моего участия. За 4 года ни одного сбоя и перелива (тьфу, тьфу, тьфу))) К моменту полива водичка в кубе тёпленькая. А что ещё нужно моим растениям?

Тут я еще упомяну, что кубы мы с соседом обмотали черной стрейч-плёнкой. Для чего? Основное - чтобы избежать активного цветения воды и появления зелёных водорослей в кубе. Ну и, как бонус, лучший прогрев воды. Особенно это важно к осени, когда температура воздуха не высока даже в солнечные дни.

Сосед для своего куба сделал из профильной трубы "постамент" высотой примерно 1,5 м. Я же не стал заморачиваться и приподнял свой куб всего на 0,5 м при помощи пеноблоков. Участок у нас имеет естественный уклон в сторону пруда, а куб я установил практически на самом высоком месте, так что перепад высот между кубом и теплицами составляет от 60 до 80 см. Этого вполне достаточно для нормального самотёка. Я уверен, что при полном кубе (а он до начала полива будет всегда полон) и 50 см будет вполне достаточно.

Далее опишу выход из куба. Куб имеет свой запорный кран. Дальше идёт вывод через крышку со штуцером (Тут могут быть варианты. Делают, кому, как удобнее.). Затем я поставил тройник, для того, чтобы вывести прозрачный шланг, при помощи которого можно следить за уровнем воды в кубе. В качестве индикатора сделал маленький чёрный шарик из пробки (без этого можно спокойно обойтись).

Тройник
Тройник

После тройника кран, а за ним фильтр. Дальше, при помощи тройника, я развожу шланги на теплицы и на грядки в ОГ. Тут уже можно использовать любые шланги, которые есть в хозяйстве. Давления практически нет, подойдут любые. Мне, например, соседи отдали около 100 м старого, отслужившего своё, шланга диаметром 3/8, да у меня ещё и своих запасов на годы вперёд хватит.

Продолжение следует.