Добавить в корзинуПозвонить
Найти в Дзене
Старый радио любитель

Знаменитый "Электрон-М". Проверка УВЧ на практике.

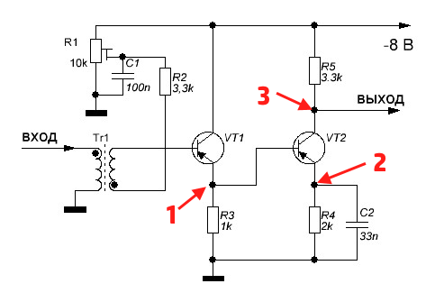
Дошли руки до практической реализации УВЧ от радиоприемника "Малыш-М". Напомню его схему. Так как я предполагал испытывать этот усилитель в разных режимах, то смещение на базу первого транзистора я подавал с движка подстроечного резистора, а вместо катушки связи магнитной антенны использовал вторичную обмотку ШПТЛ на кольце из феррита 600НН, а на его первичную обмотку подавал сигнал от цифрового генератора с частотой 1 МГц. В первом варианте я не устанавливал конденсатор С2 (рис. 1). Транзисторы типа ГТ308Б, их h21э написаны на крышках корпусов. Специально около вывода питания нарисовал мину, чтобы не перепутать. При подключении питания и установке в точке 1 напряжения -1,7 В все заработало. При этом напряжение в точке 2 было -1,5 В, а в точке 3 - -5,1 В. Коэффициент усиления Кус=23 был соизмерим с тем, который был в модели (там Кус=45, но и h21 транзисторов 2N3906 больше 300). Подключаю конденсатор С2, а на вход - делитель 1:10. Не смотря на входной делитель, выходной сигнал стал бол

Дошли руки до практической реализации УВЧ от радиоприемника "Малыш-М". Напомню его схему.

Рис. 1. Из инструкции. С сайта https://rw6ase.narod.ru/
Рис. 1. Из инструкции. С сайта https://rw6ase.narod.ru/

Так как я предполагал испытывать этот усилитель в разных режимах, то смещение на базу первого транзистора я подавал с движка подстроечного резистора, а вместо катушки связи магнитной антенны использовал вторичную обмотку ШПТЛ на кольце из феррита 600НН, а на его первичную обмотку подавал сигнал от цифрового генератора с частотой 1 МГц.

Рис. 2.
Рис. 2.

В первом варианте я не устанавливал конденсатор С2 (рис. 1). Транзисторы типа ГТ308Б, их h21э написаны на крышках корпусов.

Рис. 3.
Рис. 3.

Специально около вывода питания нарисовал мину, чтобы не перепутать. При подключении питания и установке в точке 1 напряжения -1,7 В все заработало. При этом напряжение в точке 2 было -1,5 В, а в точке 3 - -5,1 В.

Рис. 4
Рис. 4

Коэффициент усиления Кус=23 был соизмерим с тем, который был в модели (там Кус=45, но и h21 транзисторов 2N3906 больше 300). Подключаю конденсатор С2, а на вход - делитель 1:10.

Рис. 5.
Рис. 5.

Рис. 6.
Рис. 6.

Не смотря на входной делитель, выходной сигнал стал больше и начал ограничиваться снизу.

Рис. 7.
Рис. 7.

В этом случае Кус=260. Установил на входе делитель 1:100 и попробовал "поиграть" напряжением смещения первого транзистора. Оказалось, что максимальное усиление было в следующем режиме: точка 1 - -2,8 В; точка 2 - -2,6 В; точка 3 - -3,9 В.

Рис. 8. Нижний график - на входе делителя 1:100
Рис. 8. Нижний график - на входе делителя 1:100

Как видно, этот режим отличается от указанного и Кус=2100 - т.е. более 60 дБ. Конечно, решил ввести элемент АРУ.

Рис. 9.
Рис. 9.

В качестве этого элемента использовал 2N700, который включил в цепь ООС. При напряжении на затворе, равном нулю Кус был около 25, а при напряжении на затворе =2,3 В Кус был около 550, т.е. диапазон регулирования был около 25 дБ. Немного, зато просто. При дальнейшем повышении напряжения на затворе Кус не увеличивался.

Для простого приемника такой вариант подойдет, даже, если использовать данный усилитель не как УВЧ, а как УПЧ в супергетеродинном приемнике. Более широкий диапазон регулирования можно обеспечить, если менять не глубину ООС, а режим усилителя по постоянному току, изменяя смещение на базе VT1.

И этот вариант с дополнениями и улучшениями был использован в приемнике "Звездочка-М", схему которого я обнаружил на форуме.

Рис. 10. С сайта https://www.cqham.ru/forum/attachment.php?attachmentid=424560&d=1769678742
Рис. 10. С сайта https://www.cqham.ru/forum/attachment.php?attachmentid=424560&d=1769678742

Здесь АРУ организована за счет изменения смещения транзистора VT1 с помощью регулирующего транзистора VT2. Приемник превратился в регенеративный, в нем использованы кремниевые транзисторы. Описания к этому приемнику я не нашел.

Есть радиоприёмник-конструктор «Звёздочка-М», который выпускался с начала 1972 года Ленинградским заводом «Мезон». Но описание есть только к набору "Звездочка", который я упоминал в своей статье.

Теперь добавлю на плату два варианта детектора: транзисторный, как в "Электроне-М", и диодный, по схеме удвоения, как "Звездочке".

Всем здоровья и успехов!