Добавить в корзинуПозвонить
Найти в Дзене

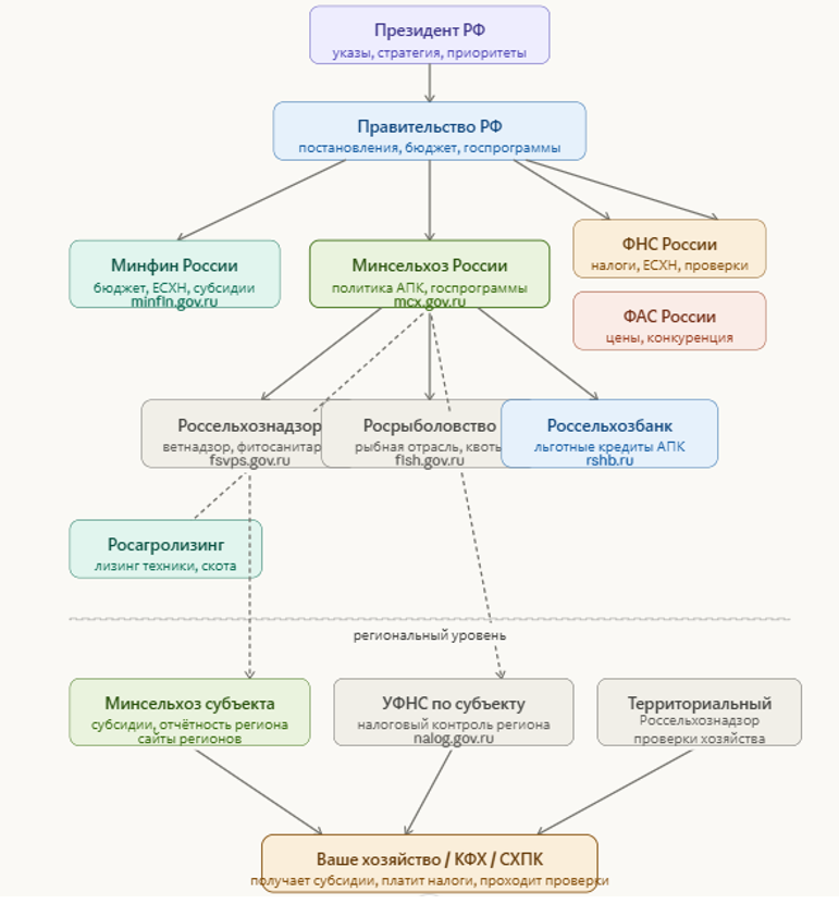
Механизмы управления Аграрно-промышленным комплексом и взаимодействие с органами

Полный практический справочник для хозяйств, КФХ, СХПК и агрохолдингов — 2026 Понять, кто и чем занимается в государственной системе управления сельским хозяйством — значит перестать отправлять письма не туда и получать стандартные ответы в духе «обратитесь по принадлежности». В этом справочнике — вся вертикаль от Кремля до районного управления: реальные сайты, адреса, вес каждого документа и алгоритм, как говорить с властью так, чтобы вас слышали. Часть 1. Вертикаль управления АПК России Россия — федеративное государство с трёхуровневой системой управления: федеральный центр → субъект федерации → муниципалитет. Для АПК это означает, что решение о вашей субсидии рождается в Москве, проходит через региональное министерство и приходит на расчётный счёт через местное казначейство. Два главных принципа, которые стоит понять раз и навсегда: — Закон выше подзаконного акта. Если постановление Правительства противоречит Федеральному закону — применяется закон. — Письмо Минфина или ФНС — не зак
Оглавление

Полный практический справочник для хозяйств, КФХ, СХПК и агрохолдингов — 2026

Понять, кто и чем занимается в государственной системе управления сельским хозяйством — значит перестать отправлять письма не туда и получать стандартные ответы в духе «обратитесь по принадлежности». В этом справочнике — вся вертикаль от Кремля до районного управления: реальные сайты, адреса, вес каждого документа и алгоритм, как говорить с властью так, чтобы вас слышали.

Часть 1. Вертикаль управления АПК России

-2

Как устроена система управления

Россия — федеративное государство с трёхуровневой системой управления: федеральный центр → субъект федерации → муниципалитет. Для АПК это означает, что решение о вашей субсидии рождается в Москве, проходит через региональное министерство и приходит на расчётный счёт через местное казначейство.

Два главных принципа, которые стоит понять раз и навсегда:

— Закон выше подзаконного акта. Если постановление Правительства противоречит Федеральному закону — применяется закон.

— Письмо Минфина или ФНС — не закон. Но если вы следовали этому письму и вас оштрафовали — штраф можно оспорить на основании пп. 3 п. 1 ст. 111 и п. 8 ст. 75 Налогового кодекса РФ (№ 146-ФЗ, 31.07.1998).

Президент и Правительство: задают правила игры

Президент РФ устанавливает стратегические приоритеты через указы. Ключевой для АПК — Указ № 350 «О мерах по реализации государственной научно-технической политики в интересах развития сельского хозяйства» и Доктрина продовольственной безопасности. Указы обязательны для всех органов власти. Написать: letters.kremlin.ru

Правительство РФ переводит стратегию в деньги и правила через постановления (обязательны для всех) и распоряжения (адресованы конкретным ведомствам). Именно постановлениями утверждаются госпрограммы и ставки субсидий. Написать: government.ru/feedback

Практика 2026.

В январе 2026 года Правительство приняло постановление № 2110 от 23 декабря 2025 года с новыми мерами поддержки малых форм хозяйствования. Тогда же Мишустин дал поручение создать единую цифровую платформу АПК — срок декабрь 2026 года. Над платформой работают Минсельхоз, Минцифры, Минобрнауки, Минфин и Россельхознадзор.

Ключевые органы АПК: кто чем занимается

-3
-4

Иерархия документов

-5
-6

Практический вывод прост: прежде чем спорить с инспектором, найдите первоисточник — закон или постановление, а не ссылку на чью-то инструкцию. Письмо Минфина или ФНС — это разъяснение, не норма. Но если следовали разъяснению — штраф за это не грозит, это прямо прописано в НК.

Часть 2. Региональный уровень: здесь живут субсидии

Где на самом деле выдают деньги

Большинство аграриев смотрят на Москву и упускают самое доступное. Региональный министр сельского хозяйства — живой человек, который ездит по хозяйствам и хочет показывать результат губернатору. Именно через него идут почти все основные субсидии.

Цепочка субсидии выглядит так:

1. Постановление Правительства РФ устанавливает правила и источник финансирования.

2. Минсельхоз России утверждает методику распределения средств между регионами.

3. Региональный Минсельхоз получает деньги, принимает региональный НПА об отборе.

4. Хозяйство подаёт заявку в региональный Минсельхоз (или через МФЦ).

5. Деньги перечисляются через региональное казначейство.

Найти свой региональный Минсельхоз: поисковый запрос «Министерство сельского хозяйства [название региона]». У каждого есть официальный сайт с формой обращений и разделом «Меры поддержки».

Территориальные органы федеральных ведомств

В каждом регионе работают территориальные подразделения федеральных ведомств. Они не принимают политику, но применяют её — и именно с ними у хозяйств возникает большинство контактов.

— УФНС по субъекту — налоговые проверки, ЕСХН, камеральный контроль. Найти: nalog.gov.ru → «Контакты» → ваш регион.

— Территориальное управление Россельхознадзора — ветнадзор, фитосанитарные проверки, ФГИС «Меркурий». Найти: fsvps.gov.ru → «Территориальные управления».

— Региональное отделение Россельхозбанка — льготные кредиты. Найти: rshb.ru → «Офисы».

— Региональный офис Росагролизинга — лизинг техники и скота. Найти: rosagroleasing.ru → «Контакты».

Обратите внимание.

Если пишете в федеральный Минсельхоз по вопросу субсидии — вас переадресуют в региональный. Начинайте с регионального уровня: быстрее, конкретнее, и там знают ваш регион.

Часть 3. Обратная связь: как бизнес влияет на решения

-7

Может ли хозяйство изменить правила?

Короткий ответ — да. Сельскохозяйственная отрасль — одна из немногих, где государство встроило механизм обратной связи. Причина проста: Минсельхоз не может нормально управлять тем, чего не понимает. Но влияние одного хозяйства — почти ноль. Влияние ста хозяйств, говорящих одно и то же через правильный канал — вполне реальная сила.

Каналы влияния: от самого сильного к слабому

-8
-9

Канал 1. Отраслевые ассоциации — главный инструмент

Ассоциации — это ваш прямой доступ к рабочим группам, где пишутся подзаконные акты. АККОР объединяет 67 региональных союзов и напрямую взаимодействует с Государственной Думой и Советом Федерации: представители ассоциации входят в экспертные рабочие группы по вопросам аграрного законодательства. Президент АККОР одновременно является первым заместителем председателя Комитета Госдумы по аграрным вопросам.

Ключевые ассоциации АПК и их сайты

-10

Канал 2. ОРВ — официальная обратная связь до принятия закона

Оценка регулирующего воздействия (ОРВ) — единственная официальная государственная процедура, в которую входит обязательный опрос бизнеса о последствиях нового НПА. Каждый проект приказа Минсельхоза или постановления Правительства, затрагивающий бизнес, обязан пройти публичные консультации на портале regulation.gov.ru.

Как работает ОРВ:

1. Ведомство размещает проект НПА на regulation.gov.ru.

2. Период публичных консультаций — от 5 до 20 рабочих дней в зависимости от степени воздействия.

3. Любое хозяйство или ассоциация подаёт замечания через форму на сайте.

4. Минэкономразвития готовит заключение об ОРВ — если ваши замечания обоснованы, ведомство обязано учесть их или аргументировать отказ.

5. НПА принимается с учётом сводки предложений.

Портал ОРВ: https://regulation.gov.ru — здесь публикуются все проекты НПА до принятия

Канал 3. Бизнес-омбудсмен АПК

Уполномоченный по защите прав предпринимателей — федеральный и региональный — не подчинён ни Минсельхозу, ни губернатору. Обращаться стоит, когда налоговая или Россельхознадзор вынесли решение, которое вы считаете незаконным, или когда региональный Минсельхоз отказал в субсидии без внятного обоснования.

Федеральный омбудсмен по бизнесу: https://ombudsmanbiz.ru — Борис Титов, приём заявок онлайн

Региональный омбудсмен: https://ombudsmanbiz.ru/regionalnye-upolnomochennye — найдите своего через карту регионов

Какие предложения власть принимает охотнее

-11
-12

Главное правило: не «нам это не нравится», а «данная норма создаёт такую-то издержку в размере Х рублей для хозяйств площадью до Y га — предлагаем следующую редакцию пункта». Конкретика и цифры — вот что отличает предложение от жалобы.

Часть 4. Письменное взаимодействие с государством

Правовая основа

Все форматы письменного взаимодействия бизнеса с органами власти регулирует Федеральный закон № 59-ФЗ «О порядке рассмотрения обращений граждан Российской Федерации» от 02.05.2006 (ред. от 28.12.2024). Важная деталь: закон распространяется не только на граждан, но и на юридические лица и объединения граждан — то есть на ваше ООО, КФХ или ассоциацию.

— Срок регистрации обращения — 3 рабочих дня с момента поступления.

— Срок ответа по существу — 30 календарных дней (по общему правилу).

— Переадресация в компетентный орган — в течение 7 дней, вас должны уведомить.

— Запрещено направлять жалобу тому, чьи действия вы обжалуете.

Три типа документа по 59-ФЗ и когда какой использовать

1. Предложение

Рекомендация по совершенствованию НПА, деятельности ведомства, развитию господдержки. Это самый «тяжёлый» документ по влиянию — он обязывает орган рассмотреть суть. Используйте, когда хотите изменить правила субсидирования, упростить требования к отчётности, скорректировать условия программы. Именно в форме предложения подаются замечания через процедуру ОРВ.

2. Заявление

Просьба о содействии в реализации прав или сообщение о нарушении норм. Используйте, когда хотите получить конкретную услугу (субсидию, разрешение), уточнить порядок применения нормы, или сообщить о нарушении со стороны другого участника рынка.

3. Жалоба

Просьба о восстановлении нарушенных прав. Используйте, когда орган власти или его должностное лицо нарушило ваши права: неправомерный отказ в субсидии, незаконное предписание Россельхознадзора, необоснованное доначисление ФНС. Жалоба направляется вышестоящему по отношению к нарушителю лицу или органу.

Другие форматы: не только по 59-ФЗ

Помимо обращений по 59-ФЗ, для бизнеса существуют другие официальные форматы коммуникации с государством:

— Замечания в рамках ОРВ — подаются через regulation.gov.ru, не являются «обращением» по 59-ФЗ, но обязывают разработчика НПА учесть или аргументировать отказ.

— Отраслевое соглашение — коллективный договор между работодателями АПК (Росагропромсоюз, АККОР) и государством в лице Минсельхоза об условиях труда, уровне зарплат, социальных гарантиях.

— Коллективное обращение — от имени нескольких хозяйств или ассоциации. Юридически это тот же порядок по 59-ФЗ, но политически — значительно весомее.

— Запрос разъяснений в ФНС / Минфин — формат вопроса-ответа, ответ защищает от штрафа, но не создаёт НПА.

— Обращение к бизнес-омбудсмену — отдельный механизм внесудебной защиты прав, не регулируется 59-ФЗ.

Структура письменного обращения: как оформить, чтобы прочитали

Любое обращение должно содержать обязательные реквизиты по ст. 7 Федерального закона № 59-ФЗ. Если хотя бы один из них отсутствует — орган вправе не отвечать.

-13
-14

Образец структуры письма-предложения

Министру сельского хозяйства Российской Федерации

Лут Оксане Николаевне

От: ООО «АгроПример», ИНН 3456789012,

адрес: 393010, Тамбовская обл., Тамбовский р-н, с. Примерное, ул. Полевая, 5,

тел.: +7-900-000-0000, e-mail: apk@primer.ru

Исх. № 12 от 09.04.2026

ПРЕДЛОЖЕНИЕ

о внесении изменений в порядок предоставления субсидии на элитные семена

Фактическая часть:

ООО «АгроПример» производит пшеницу на площади 400 га в Тамбовской области и с 2023 года подаёт заявки на субсидию для развития элитного семеноводства (постановление Правительства РФ от 14.07.2012 № 717 в ред. 2025 г.). При этом пункт [X] текущего порядка требует предоставить документ [Y], выдача которого занимает не менее 45 рабочих дней, тогда как срок приёма заявок составляет 20 рабочих дней. В результате хозяйство ежегодно лишается права на субсидию в размере около 350 000 рублей.

Обоснование (расчёт):

По данным регионального Минсельхоза, аналогичная ситуация затрагивает не менее 37 хозяйств Тамбовской области с совокупной площадью 14 200 га. Суммарный ущерб от недополучения субсидии — около 12,9 млн рублей в год.

Конкретное предложение:

Просим рассмотреть возможность изменения п. [X] порядка в части замены требования о предоставлении документа [Y] на его аналог, выдаваемый в срок не более 5 рабочих дней, либо продления срока приёма заявок до 45 рабочих дней.

Приложения: 1. Расчёт потерь субсидии за 2023–2025 гг. 2. Список хозяйств, столкнувшихся с аналогичной проблемой (с согласия руководителей).

Директор ООО «АгроПример» __________ / Иванов И.И. / 09.04.2026

Как подать: каналы и особенности

-15

Важно.

Отправляя электронное обращение, обязательно сохраните подтверждение: скриншот с номером регистрации или квитанцию об отправке. Без этого вы не докажете, что обращались, если понадобится эскалация.

Коллективное обращение: как усилить голос

Подписи нескольких хозяйств под одним документом — это законно и значительно эффективнее. Юридически это тот же порядок по 59-ФЗ, но политически орган воспринимает коллективный документ как сигнал от отрасли, а не от одного недовольного директора.

Правила коллективного обращения:

— Достаточно двух подписей — закон не устанавливает минимума, но реальный вес начинается от 10–15 хозяйств.

— Каждый подписант указывает свои реквизиты: ФИО руководителя, наименование хозяйства, ИНН, адрес, подпись.

— Один контактный адрес для ответа — укажите его в шапке как «контактное лицо: ...».

— Орган обязан ответить по существу — а не отправить шаблон каждому отдельно.

Часть 5. Справочник сайтов и контактов

Федеральные органы АПК

Минсельхоз России: https://mcx.gov.ru — Сайт / Обращения: mcx.gov.ru/contacts / Адрес: Орликов пер., 1/11, Москва, 107139

Правительство России: https://government.ru — Обратная связь: government.ru/feedback

ФНС России: https://nalog.gov.ru — Личный кабинет ЮЛ: lkul.nalog.ru / ИП: lkip2.nalog.ru

Минфин России: https://minfin.gov.ru — Обращения: minfin.gov.ru/ru/appeals

ФАС России: https://fas.gov.ru — Обращения: fas.gov.ru/citizens/request

Россельхознадзор: https://fsvps.gov.ru — Территориальные управления: fsvps.gov.ru/fsvps/contacts

Россельхозбанк: https://rshb.ru — Бесплатный телефон: 8-800-100-0-100

Росагролизинг: https://rosagroleasing.ru — Тел.: +7 495 777-26-19 / Офисы во всех регионах

Площадки для влияния на НПА

Портал ОРВ (проекты НПА): https://regulation.gov.ru — Все проекты приказов и постановлений до принятия — можно подать замечания

Бизнес-омбудсмен (федеральный): https://ombudsmanbiz.ru — Защита прав предпринимателей, досудебная

Электронная приёмная Президента: https://letters.kremlin.ru — Обращения к Президенту РФ

Нормативная база consultant.ru: https://consultant.ru — Актуальные редакции всех НПА

Нормативная база garant.ru: https://garant.ru — Альтернативная база НПА с комментариями

Портал pravo.gov.ru: https://pravo.gov.ru — Официальные тексты всех НПА РФ

Отраслевые ассоциации

АККОР (фермеры и КФХ): https://akkor.ru — 67 региональных отделений по всей России

Зерновой союз России: https://grun.ru — Экспортные пошлины, стандарты зерна

Росагропромсоюз: https://apsr.ru — Работодатели АПК — отраслевые соглашения

Росспецмаш: https://rosspetsmash.ru — Производители сельхозтехники

НСА (агрострахование): https://naai.ru — Агрострахование с господдержкой

Рекомендации

- Зайдите на regulation.gov.ru и подпишитесь на уведомления по теме «сельское хозяйство» — вы будете получать все проекты НПА до их принятия.

- Найдите официальный сайт регионального Минсельхоза вашего субъекта. Сохраните контакты и подпишитесь на новости — там публикуют открытие приёма заявок на субсидии.

- Зарегистрируйтесь в личном кабинете налогоплательщика на nalog.gov.ru — там видны требования ФНС, камеральные проверки и оценка вашего бизнеса (новое с 2026 года по ФЗ № 254-ФЗ).

- Проверьте на fsvps.gov.ru в разделе «Реестры», числятся ли ваше хозяйство и животные в государственных реестрах Россельхознадзора.

- Узнайте, есть ли в вашем регионе отделение АККОР или профильного союза. Вступите или хотя бы попросите включить вас в рабочую рассылку.

- Сохраните контакты федерального и регионального бизнес-омбудсмена (ombudsmanbiz.ru) — пригодятся при споре с контролирующим органом.

- Заведите журнал исходящей корреспонденции с органами власти — дата, орган, суть, номер, результат. Это ваша доказательная база.

- Перед следующим обращением в ведомство: определите тип документа (предложение / заявление / жалоба), проверьте наличие всех обязательных реквизитов по ст. 7 Закона № 59-ФЗ.

- Если хотите изменить правило субсидии — не пишите в Москву напрямую. Соберите цифры ущерба, найдите коллег с той же проблемой, подайте коллективное обращение через региональную ассоциацию.

- При любом споре с инспектором: сначала найдите первоисточник — закон или постановление, не инструкцию. Письмо ≠ НПА, но следование письму защищает от штрафа.

Итоговое правило.

Государство — не враг и не меценат. Это система со своей логикой: она слышит конкретику, цифры и консолидированную позицию. Одиночное эмоциональное письмо теряется. Предложение с расчётом ущерба от тридцати хозяйств через профильную ассоциацию — работает. У вас всё получится.

Актуально: апрель 2026 г.