Добавить в корзинуПозвонить
Найти в Дзене
Достойный

Мандат Власти Часть 21: Элита на пути от бриллиантовой смерти к графеновой жизни

В продолжение статьи В предыдущих статьях цикла власть рассматривалась в рамках двух аналогий: Эти два взгляда не противоречат, а дополняют друг друга. Клетка описывает, как элита живёт, дышит, обменивается веществом с внешней средой и в конечном счёте делится. Несомненна параллель "аллотропной аналогии" Власти с живой клеткой — ведь углерод есть основа известной нам жизни, и политические системы подчиняются тем же законам, что и биологические. Аллотропы углерода описывают, как организована её внутренняя структура — от хаотичного графита до идеального бриллианта. Почему для аналогии был взят углерод? Он уникальный элемент - может быть бриллиантом, графитом, графеном, фуллереном, углеродной нанотрубкой. Одна и та же субстанция. Разные формы. Разные судьбы. Соединяя эти метафоры, мы получаем динамическую модель власти, которая объясняет не только то, почему элиты кристаллизуются, но и то, как они могут выжить в период разрушения. Главный вывод модели: в фазе вырожденной стабильности эл
Оглавление

В продолжение статьи

В предыдущих статьях цикла власть рассматривалась в рамках двух аналогий:

  • как живая клетка (биологическая метафора).
  • как аллотропная форма углерода (химическая метафора).

Эти два взгляда не противоречат, а дополняют друг друга. Клетка описывает, как элита живёт, дышит, обменивается веществом с внешней средой и в конечном счёте делится. Несомненна параллель "аллотропной аналогии" Власти с живой клеткой — ведь углерод есть основа известной нам жизни, и политические системы подчиняются тем же законам, что и биологические.

Аллотропы углерода описывают, как организована её внутренняя структура — от хаотичного графита до идеального бриллианта. Почему для аналогии был взят углерод? Он уникальный элемент - может быть бриллиантом, графитом, графеном, фуллереном, углеродной нанотрубкой. Одна и та же субстанция. Разные формы. Разные судьбы.

Соединяя эти метафоры, мы получаем динамическую модель власти, которая объясняет не только то, почему элиты кристаллизуются, но и то, как они могут выжить в период разрушения.

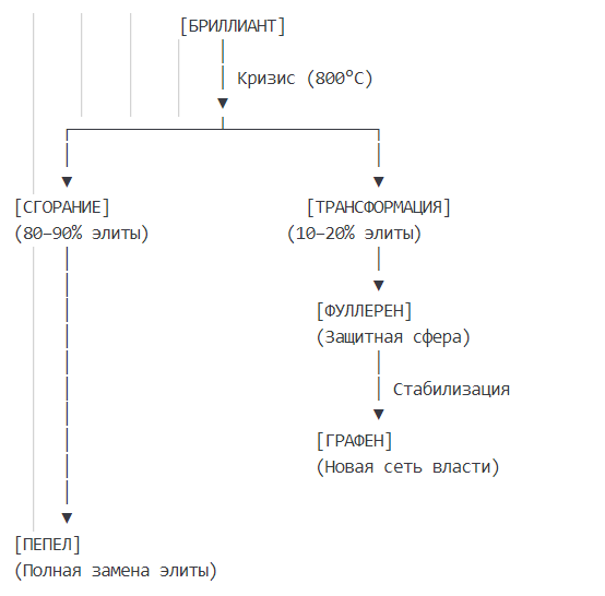
Главный вывод модели: в фазе вырожденной стабильности элита превращается в бриллиант. При внешнем ударе бриллиант раскалывается и/или сгорает. Единственный шанс для части элиты выжить — не оставаться бриллиантом, а трансформироваться в другой аллотроп властной группы - политический фуллерен, переждать бурю в этой форме, а затем развернуться во властный графен — структуру, готовую к новому развитию.

Краткое напоминание: три мандата и три аллотропа

В таблице сведены базовые соответствие, установленные в предыдущих обсуждениях:

Мандат Аллотропная форма Свойства

  • Развитие Графен Гибкий, плоский,
    проводящий, прозрачный
  • Здоровая стабильность Фуллерен (С60) Сферический, замкнутый,
    с внутренней полостью,
    способный к
    функционализации
  • Вырожденная стабильность Бриллиант (алмаз) Твёрдый, хрупкий,
    непроницаемый, сияющий
  • Разрушение (начальная фаза) Графит Слоистый, скользящий,
    расслаивающийся
  • Переходные периоды Углеродные нанотрубки Прочные, гибкие,
    направленные

Ни одна форма не является «правильной». Каждая нужна для своего Мандата. Проблема начинается, когда элита застревает в одной форме.

Ключевое дополнение этой статьи к теории Мандата Власти: фуллерен может существовать не только в фазе здоровой стабильности, но и в фазе разрушения — как защитная форма. В этом случае он выполняет роль «капсулы», внутри которой элита переживает бурю.

Биологическая аналогия: Клетка и её органеллы

Вспомним биологическую метафору: элита — это клетка, число Данбара — это мембрана, ядро — лидер, цитоплазма — расширенный круг, митоз — смена мандата через разрушение.

Аллотропная модель добавляет к этой картине описание внутренней структуры клетки в разные фазы её жизни:

  • Графен — это состояние клетки, когда она активно растёт, делится, обменивается веществом. Её мембрана проницаема, цитоскелет гибок, органеллы работают согласованно.
  • Фуллерен — состояние покоящейся клетки (например, спора или циста). Клетка окружена плотной оболочкой, внутри неё замедлен метаболизм, но сохранены все структуры. Она может долго ждать благоприятных условий.
  • Бриллиант — патологическое состояние, когда клетка перестаёт обмениваться веществом с внешней средой, но при этом не впадает в анабиоз, а продолжает потреблять ресурсы. Это клетка, которая «сошла с ума» — она растёт, но не делится, накапливает мутации, в конце концов разрушается.
  • Графит — состояние распадающейся клетки, когда органеллы отслаиваются друг от друга, мембрана теряет целостность, содержимое вытекает.

Фуллерен-клетка (спора) — единственная, способная пережить неблагоприятные условия. Когда среда становится пригодной, спора «прорастает», разворачиваясь в активную форму.

Бриллиантовая ловушка: Почему элита не может долго оставаться бриллиантом

В фазе вырожденной стабильности элита превращается в бриллиант. Это состояние характеризуется:

  1. Максимальной внутренней сплочённостью. Группа Данбара (около 150 человек) спаяна личными связями, общими интересами, круговой порукой.
  2. Полным внутренним отражением. Информация извне не проникает внутрь, а отражается от «граней» бриллианта. Элита живёт в своём мире, где всё прекрасно.
  3. Иллюзией вечности. Кажется, что эта конструкция может стоять вечно — она такая твёрдая, такая блестящая.
  4. Скрытой хрупкостью. Бриллиант не гнётся. При резком ударе (внешний шок, смена лидера, военное поражение) он не деформируется, а раскалывается.

Бриллиант — самая красивая, но самая уязвимая форма власти в долгосрочной перспективе. Чем твёрже форма, тем полнее сгорание. Бриллиант не эволюционирует. Он либо цел, либо его нет.

таблица свойст Бриллианта
таблица свойст Бриллианта

Почему бриллиант не может трансформироваться в другую форму?

В химии алмаз — самая устойчивая форма углерода при нормальных условиях. Чтобы превратить его в графит или графен, нужны огромные температура и давление. В политике «температура» — это степень кризиса, «давление» — внешние угрозы. Бриллиантовая элита не способна к добровольной трансформации. Она будет держаться до последнего, потому что любой отказ от «бриллиантовости» воспринимается как слабость.

Моделирование показывает: если внешнее давление превышает критический порог (аналог предела Чандрасекара в астрофизике), бриллиант не переходит в другую форму, а раскалывается. Осколки разлетаются в разные стороны — это фрагменты старой элиты, которые либо уничтожаются, либо становятся «графитовыми слоями» (враждующими фракциями), либо исчезают.

Единственный способ избежать раскола — превратиться в фуллерен до того, как удар достигнет критической силы.

Фуллерен как спасательная капсула

Фуллерен — сферическая молекула. В отличие от бриллианта, он не хрупкий, а упругий. При ударе он деформируется, но не ломается. Он может временно сжаться, потеряв до 30% объёма, а затем восстановить форму.

В политической метафоре фуллерен — это элитная группа, которая сознательно изолируется от внешнего мира, чтобы пережить фазу разрушения.

Как происходит переход из бриллианта в фуллерен?

Этот переход невозможен для всей элиты в целом. Бриллиант как целое не может превратиться в фуллерен — он слишком жёсткий, слишком инертный. Но часть элиты может «отпочковаться», создав внутри бриллианта фуллереновую структуру. Это происходит, когда:

  • Часть элиты осознаёт неизбежность кризиса и начинает готовиться к нему заранее.
  • Эта группа консервирует ресурсы, устанавливает каналы связи с внешним миром (функционализация), создаёт запасные базы.
  • Она сохраняет низкий профиль, не вступая в открытую конфронтацию с основной бриллиантовой массой.
  • Когда кризис наступает, эта группа «схлопывается» в фуллерен — изолируется, минимизирует контакты, переходит в режим выживания.

Бриллиант → Фуллерен → Графен

аллотропные переходы при кризисе
аллотропные переходы при кризисе

Кто может превратиться в Фуллерен? Кого туда возьмут?

таблица вероятностей перехода в фуллуреновую фазу
таблица вероятностей перехода в фуллуреновую фазу

Фуллерен (C60) — это полая сфера. Внутри можно что-то хранить. В политике это означает:

Что сохраняется внутри - Примеры

  • Кадры - Ключевые специалисты, управленцы
  • Знания - Технологии, архивы, связи
  • Капитал - Золото, валюта, активы в юрисдикциях
  • Легитимность - Символы власти, документы, преемственность

Стратегии выживания элит: Как стать Фуллереном

Для членов элиты, которые чувствуют приближение кризиса Бриллианта, есть конкретные шаги:

стратегии
стратегии

Что происходит с остатками бриллианта?

Оставшаяся часть бриллианта (те, кто не захотел или не смог трансформироваться) раскалывается при ударе. Осколки либо уничтожаются новой властью, либо впадают в «графитовое» состояние — расслаиваются на враждующие фракции, теряют связность и в конечном счёте исчезают с политической сцены.

Моделирование показывает: без перехода в фуллерен элита не выживает. Она либо уничтожается физически (революция, гражданская война), либо теряет власть и влияние навсегда, либо деградирует до состояния маргинальных групп.

Разворачивание фуллерена: От сферы к графену

Когда фаза разрушения заканчивается и наступает период стабилизации (или, при благоприятных условиях, нового развития), фуллерен может развернуться.

В химии это означает превращение сферической молекулы в графеновый лист или нанотрубку. В политике — переход от изолированной, оборонительной структуры к активной, горизонтальной сети, готовой к развитию.

Как происходит разворачивание?

  1. Снижение внешнего давления. Хаос утихает, появляется окно возможностей.
  2. Активация функциональных групп. Фуллерен начинает «выпускать щупальца» — устанавливать связи с другими выжившими группами, с обществом, с новыми лидерами.
  3. Распрямление структуры. Сферическая изоляция сменяется плоскостной открытостью. Элита начинает взаимодействовать, а не только защищаться.
  4. Формирование графенового слоя. Возникает новая элитная сеть — гибкая, проводящая, горизонтальная. Она готова к Мандату Развития.

Что даёт графеновая структура?

  • Гибкость. Элита может быстро менять конфигурацию, подстраиваясь под новые вызовы.
  • Проводимость. Информация и ресурсы циркулируют свободно, нет «полного внутреннего отражения».
  • Прозрачность. Общество (хотя бы частично) понимает, как принимаются решения.
  • Способность к формированию объёмных структур. Из графенового слоя могут вырастать специализированные «нанотрубки» для решения конкретных задач.

Не все Фуллерены разворачиваются. Некоторые так и остаются «капсулами» (секты, правительства в изгнании, эмигрантские сообщества). Условия разворачивания:

  • Внешняя среда должна стабилизироваться.
  • Внутри должно накопиться достаточно энергии (ресурсов).
  • Должна быть цель для разворачивания (новый Мандат).

Биологическая Аналогия: Элита как Живая Клетка

Углерод — основа жизни. И политические системы подчиняются тем же законам, что и биологические клетки.

Карта Соответствия: Аллотропы ↔ Клеточные Структуры

соответствия аллотропной и биологической аналогий часть 1
соответствия аллотропной и биологической аналогий часть 1

Клеточный Цикл Власти

соответствия аллотропной и биологической аналогий часть 2
соответствия аллотропной и биологической аналогий часть 2

Во время митоза клетка разбирает цитоскелет и создаёт защитные структуры для хромосом. Это аналог перехода элиты в Фуллерен. Биологический закон власти:

  • Клетка не может делиться, не разобрав старые структуры.
  • Элита не может трансформироваться, не став Фуллереном.

Патологии Клетки Власти: Когда Аллотропы Не Работают

Как и в биологии, в политике есть болезни, связанные с неправильной формой «углерода».

аналогии
аналогии

Современная Россия:
Смесь
Бриллианта (ядро власти) и Фуллерена (силовые структуры). Система пытается быть твёрдой и защищённой одновременно. Это создаёт внутреннее напряжение.

Современные США:
Графит с трещинами. Слои (демократы/республиканцы) перестали скользить. Система требует либо разделения (две клетки), либо трансформации в Графен.

Исторические примеры: Кто спасся, а кто сгорел

Пример успешной трансформации: Английская аристократия

В XVII–XIX веках английская аристократия несколько раз оказывалась на грани уничтожения (гражданская война, «Славная революция», наполеоновские войны, реформы XIX века). Но она сумела трансформироваться: каждый раз часть элиты «схлопывалась» в фуллерен, переживала бурю, а затем разворачивалась, включая в себя новые элементы (буржуазию, технократов) и отбрасывая устаревшие. В результате английская элита сохранила влияние до наших дней — хотя и в сильно изменённом виде.

Пример неудачной трансформации: Французская аристократия

Французская аристократия перед революцией 1789 года была классическим бриллиантом. Она не смогла (или не захотела) создать фуллереновые структуры внутри себя. В результате при первом же ударе бриллиант раскололся. Часть элиты была физически уничтожена, часть эмигрировала, потеряв влияние. Те, кто вернулся после реставрации, уже не могли восстановить прежнюю роль.

Пример частичной трансформации: Советская номенклатура

Советская номенклатура к концу 1980-х была бриллиантом. Но внутри неё существовали фуллереновые группы (например, республиканские элиты, часть аппарата Горбачёва). Когда бриллиант раскололся в 1991 году, эти группы сумели выжить и трансформироваться в постсоветские элиты. Однако не все: те, кто остался в «бриллиантовой» парадигме (старая партийная гвардия), были отброшены на обочину.

Что это значит для России сегодня?

Российская элита сегодня, по модели Мандата Власти, находится в бриллиантовой фазе вырожденной стабильности. Она максимально сплочена, непроницаема, хрупка. Внешнее давление растёт. Моделирование подсказывает: при достижении критического порога бриллиант расколется.

Есть ли внутри бриллианта фуллереновые группы — те, кто осознаёт неизбежность кризиса и готовится к переходу? Есть, признаки таких групп:

  • Они сохраняют каналы связи с внешним миром (в том числе с западными элитами, с бизнесом, с экспертным сообществом).
  • Они диверсифицируют активы, создают запасные базы (в том числе за рубежом).
  • Они культивируют гибкость, не замыкаясь на идеологических догмах.
  • Они поддерживают связи друг с другом, образуя неформальную сеть внутри бриллианта.

Если такие группы существуют и успеют «схлопнуться» в фуллерен до того, как бриллиант расколется, у них есть шанс пережить фазу разрушения. Затем, когда наступит время, они смогут развернуться в графеновый слой и стать основой для нового Мандата Развития.

Если таких групп нет — или они не успеют сформироваться, — то после раскола бриллианта начнётся хаотическая борьба осколков (графитовая фаза), которая может затянуться на годы и привести к непредсказуемым последствиям.

Прогноз: Кто в России может стать Фуллереном, а кому не судьба

Применим модель к текущим элитам РФ (на 07 апреля 2026 года):

шанс
шанс

Чем моложе элита и чем меньше она связана с Бриллиантом — тем выше шанс выжить через Фуллерен.

Аллотропный выбор

Аналогии с аллотропами углерода властных элит даёт не только инструмент анализа, но и вполне логичный вывод: элита, желающая выжить, должна уметь менять свою форму:

  • Бриллиант прекрасен, но он обречён.
  • Фуллерен не так эффектен, но он живуч.
  • Графен не так твёрд, но он гибок.

В истории выживают не самые сильные и не самые красивые, а самые пластичные. Те, кто способен перестраивать свою структуру под меняющиеся условия. Те, кто вовремя превращается из бриллианта в фуллерен, а затем — в графен. Биологические системы прошли миллиарды лет эволюции. Они знают, как выживать.

Российская элита (и не только российская) стоит перед этим выбором. Сможет ли она его сделать? Или предпочтёт оставаться бриллиантом, пока ветер не развеет её в угольный прах?

Ответа мы не знаем. Но модель подсказывает: времени осталось немного.