Найти в Дзене

Поток уходит, песок остается. Совершенствуйте процессы через анализ потоков

Материал из книги ТРИЗ. Решение бизнес-задач. Турецкая пословица гласит: «Поток уходит, песок остается». Мы задумались: если в мире все течет и изменяется, нельзя ли эти изменения проанализировать? Должен же где-то оставаться «песок», сама соль изменений потока… Например, если ваша задача — проанализировать процесс и определить задачи, которые требуется решить для повышения эффективности процесса, то в ТРИЗ используется несколько замечательных методов, позволяющих это сделать. Мы поговорим о двух наиболее применимых. Первый, анализ потоков, мы рассмотрим в этом разделе. Второй, функциональный анализ, — в следующем. Чтобы применять анализ потоков, для начала нужно научиться отличать процесс от потока. Посмотрите на улицу. Вы наблюдаете массу процессов — развитие растительности в соседнем парке, ловлю насекомых ласточками в небе, парковку автомобиля соседом по площадке, установление отношений между детьми, играющими во дворе… В вашей компании также протекает масса процессов. Оптимизация

Материал из книги ТРИЗ. Решение бизнес-задач.

Турецкая пословица гласит: «Поток уходит, песок остается». Мы задумались: если в мире все течет и изменяется, нельзя ли эти изменения проанализировать? Должен же где-то оставаться «песок», сама соль изменений потока… Например, если ваша задача — проанализировать процесс и определить задачи, которые требуется решить для повышения эффективности процесса, то в ТРИЗ используется несколько замечательных методов, позволяющих это сделать. Мы поговорим о двух наиболее применимых. Первый, анализ потоков, мы рассмотрим в этом разделе. Второй, функциональный анализ, — в следующем.

Чтобы применять анализ потоков, для начала нужно научиться отличать процесс от потока. Посмотрите на улицу. Вы наблюдаете массу процессов — развитие растительности в соседнем парке, ловлю насекомых ласточками в небе, парковку автомобиля соседом по площадке, установление отношений между детьми, играющими во дворе…

В вашей компании также протекает масса процессов. Оптимизация бизнес-процессов — пожалуй, важнейшая составляющая управленческого консалтинга. «Где люди, там и правила», — говорили древние римляне. Так что регламентация бизнес-процессов — отнюдь не новая процедура. Конечно, процессы должны быть регламентированы до разумного уровня, это понятно любому здравомыслящему человеку. Подробнее об описании бизнес-процессов в зависимости от стадии развития компании читайте в моей книге Эра умных продаж. Как провести аудит коммерческой службы своими силами и оторваться от конкурентов, но сейчас у нас с вами другая цель — научиться использовать анализ потоков в решении бизнес-задач.

Перейдем к определениям. Кибернетика дает такое определение процесса — это движение, изменение системы. Что же такое потоки? Поток — это перенос вещества, энергии или информации.

Чувствуете разницу? В любом потоке идут свои процессы, при этом в процессе может быть несколько потоков. Это происходит потому, что процессы могут протекать на самых разных слоях системы: от атомов до расширения Вселенной. Они вкладываются друг в друга, как матрешки. Помните, мы уже рассматривали процессы, когда разбирали состав системы? Тогда мы говорили о них в контексте взаимосвязей. Сейчас же речь о процессах как об объекте оптимизации, но мы предлагаем описывать их через потоки.

На практике это выглядит так. Есть некий процесс высокого уровня, который следует улучшить, например, процесс наполнения корзинки покупателями в супермаркетах. Мы можем описать его как минимум двумя способами.

  1. Через последовательность операций: покупатель прошел в магазин, поискал тележку, нашел, взял, пошел между витринами, делая промежуточные остановки в отделах таких-то, столько-то товаров взял, столько-то положил в тележку, столько-то поставил на место, вернулся к стеллажу с молочными продуктами, взял йогурт по акции, встал в очередь на кассу и т. д. Если подобные измерения проводить с сотнями и тысячами покупателей, накапливается статистика, которую можно использовать для увеличения оборачиваемости с 1 м кв. торгового зала.
  2. Через потоки: поток покупателя между стеллажами, потоки воздуха в магазине, тепловые потоки, поток внимания покупателя и т. д.  При необходимости карты потоков можно совместить и посмотреть влияние одного на другой. Карты потоков можно совмещать и с картами операций при  наличии  целесообразности подобного совмещения.

Пример. Фрагмент карты операций из практики производственной компании:

Фрагмент карты работы с заявкой клиента
Фрагмент карты работы с заявкой клиента

Из примера (приведен с большими сокращениями) видно, что изображение последовательности операций — вовсе не бесполезное занятие. Мы всегда можем превратить подобные карты в карты создания ценности и поставить задачи по усилению операций, создающих ценность, а также задачи по удалению из процесса вспомогательных или исправляющих операций, которые можно не выполнять с точки зрения создания ценности для заказчика.

В конце концов, мы можем оценить вес операций в плане итоговой ценности процесса и сопоставить вес операций с затратами на их проведение, выраженными в нормо-часах, в чистых временных затратах или в величинах потерь.

Работа с потерями отлично формализована в технологии бережливого производства. В примере на рисунке выше отмечены наибольшие потери времени и так называемые «серые зоны» — участки процесса, на которые мы не можем влиять из-за незнания того, что на них происходит, либо в силу имеющихся у нас полномочий (например, подрядчик присвоил нашему заказу статус «стандартный», и в результате он стоит в очереди, пока исполняются заказы более крупных клиентов).

Карты процессов, представляющие собой последовательность операций, вполне могут быть построены и использованы для первичной обработки задачи в случае, если мы решаем задачу по оптимизации бизнес-процессов.

Когда мы применяем ТРИЗ совместно с технологиями бережливого производства, рекомендуем сначала проводить аудит предприятия (участка) по технологиям бережливого производства, ставить задачи и лишь потом применять решательные механизмы. Картирование потока создания ценности — ключевой инструмент «бережливого производства». Кстати, речь идет не только о промышленном предприятии, это могут быть внутренние подразделения банка, программисты, разрабатывающие продукт, медицинские учреждения или команда консультантов, работающая над реализацией проекта. То есть производство понимается нами как процесс изготовления материальной или нематериальной ценности (услуги).

ТРИЗ как бы вплетается в систему бережливого производства, внедряемую в компании, и становится неотъемлемой частью при встрече с задачами по оптимизации процессов, если они не имеют очевидного решения или возникает противоречивая ситуация (внедрение полученного решения наталкивается на мощные вторичные НЖЯ — см. рисунок ниже).

Механизм переноса свойств и образования противоречий.
Решение противоречий обеспечивает достижение целей, поставленных в результате бенчмаркинга
Механизм переноса свойств и образования противоречий. Решение противоречий обеспечивает достижение целей, поставленных в результате бенчмаркинга

Так что пример на рис. Фрагмент карты работы с заявкой клиента стоит понимать более широко — это может быть любая карта процесса, построенная по самым разным стандартам. Важно лишь то, что после анализа карты процесса ставятся задачи, часть из которых будет содержать противоречия. И эти задачи впоследствии решаются инструментами ТРИЗ.

Мы можем утверждать, что рис. Механизм переноса свойств и образования противоречий показывает общий принцип применения инструментов первичной обработки задачи. Эти инструменты могут быть самыми разными, но общий алгоритм дальнейшей работы всегда будет одинаковым. Это объясняет тот факт, что в ТРИЗ постоянно увеличивается пул инструментов первичной обработки задачи, они приходят из самых различных областей: маркетинга, бережливого производства, математической статистики, социологии, технологии машиностроения и т. д. Но в итоге все сводится к решательным алгоритмам.

Не случайно Г. С. Альтшуллер сделал отправной точкой алгоритма решения изобретательских задач техническое противоречие! Остается лишь восхищаться гениальностью мастера: он умел видеть сквозь десятилетия.

Итак, общий алгоритм действий после применения любого инструмента первичной обработки выглядит примерно так:

Универсальный механизм работы с бизнес-задачей после применения инструмента первичной обработки задачи
Универсальный механизм работы с бизнес-задачей после применения инструмента первичной обработки задачи

Приведенный на рис. Механизм переноса свойств и образования противоречий.​Решение противоречий обеспечивает достижение целей, поставленных в результате бенчмаркинга алгоритм универсальный, являющийся подсистемой схемы работы с бизнес-задачей на рисунке ниже:

Порядок работы с бизнес-задачей с помощью ТРИЗ.
Сборочная схема
Порядок работы с бизнес-задачей с помощью ТРИЗ. Сборочная схема

Справедливости ради отметим, что в отдельных случаях этот алгоритм не является оптимальным. Некоторые инструменты первичной обработки задачи содержат механизмы решения без формулирования технических противоречий (особенно выделяется функциональный анализ), но более чем в 60 % случаев срабатывает алгоритм, изображенный на рисунке Универсальный механизм работы с бизнес-задачей после применения инструмента первичной обработки задачи . Если, конечно, вам не удается найти решение еще до формулирования технических противоречий. Это важное замечание, жизненное, так скажем.

Универсальный механизм работы с бизнес-задачей после применения инструмента первичной обработки задачи
Универсальный механизм работы с бизнес-задачей после применения инструмента первичной обработки задачи

А. Г. Реус, бывший глава корпорации «Оборонпром» и эксзамминистра энергетики, подметил, что 90 % управленческих решений принимаются по стандартам, которые уже разработаны до нас и успешно зарекомендовали себя в мире как лучшие управленческие практики. Только эти практики требуют индивидуальной «посадки» на компанию. Поэтому схема на рисунке Универсальный механизм работы с бизнес-задачей после применения инструмента первичной обработки задачи так важна для управленца, вставшего на путь системного решения задач.

Кстати, по нашей статистике примерно 10 % управленческих задач — креативные, содержащие противоречия, для которых, собственно, ТРИЗ и предназначена. Много это или мало? Зачастую всего лишь один элемент может долго удерживать развитие всей системы. Но самое страшное, что мы миримся с таким положением вещей, считаем  торможение  развития  нормальным  хо- дом жизни. Мы ощущаем себя перышком в воздухе, бессильным что-либо изменить. ТРИЗ же учит преодолевать подобные состояния и, что особенно важно, вооружает мощным инструментарием, способным разрабатывать прорывные решения.

Настало время вернуться к потокам. Напомню, поток — это перенос вещества, энергии или информации. Ключевое слово здесь «перенос». Первое, чему нужно научиться, исследуя процессы через моделирование потоков, — отвечать на вопрос «что течет в потоке?». Если ответа нет, это не анализ потоков, а нечто иное. Скорее всего, карта операций. Если вы представляете процесс в виде потока, то должны точно представлять, что в нем перемещается.

Второе, что следует понять: раз мы имеем дело с переносом вещства, энергии или информации (потоком), то этот поток перемещается где-то в пространстве. Это русло потока, которое называется канал или тракт.

Третье: поток всегда имеет начало и конец. Ничто, даже атмосферные и геологические явления, не бывает бесконечным. Если мы имеем дело с потоком, у него есть источник и потребитель.

Посмотрите, с какого маленького и живописного ключика начинается великая русская река Волга — это источник потока. Разумеется, у этого потока есть потребитель — Каспийское море. Тракт тоже общеизвестен. Если вы живете в России, то точно знаете города, стоящие на Волге. Перемещается (переносится) в потоке самая распространенная на Земле жидкость.

Приведем пример анализа потока из практики решения бизнес-задач.

Анализ потоков на примере организации работы с заявками клиентов компании, занимающейся реализацией компьютерных комплектующих
Анализ потоков на примере организации работы с заявками клиентов компании, занимающейся реализацией компьютерных комплектующих

В примере на рисунке мы видим поток заявок от клиентов в течение одного рабочего дня. Цифрами указано количество заявок. Значения взяты среднестатистические. Источников у этого потока три: телефон, мессенджеры (основной источник) и заявки с сайта компании. Поток заявок проходит через операции (их так и называют — операции с потоком), определяющие тракт потока. Последняя операция — прием оплаты и отгрузка — является единственным потребителем данного потока.

Ничего не напоминает? Думаю, многие заметили, что анализ потока в продажах напоминает воронку продаж. Там тоже есть источник, потребитель потока и сам поток — клиенты определенных категорий или деньги. В воронке продаж анализируются потери и застойные зоны. Но анализ потоков — куда более детальное моделирование, нежели  принято в воронке  продаж.  Посмотрите на рисунок выше. Там указано деление потока, входящего из трех источников. Сам поток изображен в масштабе, что очень помогает дальнейшему анализу (кстати, любая современная CRM-система дает изображение воронки продаж также в масштабе).

Мы видим как изменяющиеся цифры потоков, так и цифры потерь. Можем определить безвозвратные потери и заметить компенсацию потерь потоков — также в цифрах.

Естественно, если потоки так смоделированы, то любой руководитель сразу поставит массу задач по усилению полезного потока и сокращению потерь, а на рис. Анализ потоков на примере организации работы с заявками клиентов компании, занимающейся реализацией компьютерных комплектующих изображен именно полезный поток.

Вообще-то потоки бывают как полезными, так и вредными. Если вы нарисуете информационные потоки сплетен внутри вашей компании, то получите карту вредного потока, который, напротив, должен быть ослаблен вплоть до полного уничтожения в команде.

Помимо потерь, анализ потоков предполагает рассмотрение еще трех проблемных участков потока:

  • застойные зоны — участки потока, где его скорость замедляется;
  • «бутылочные горлышки» — участки, содержащие ограничение (потоки документов сходятся к одному руководителю, который их подписывает, без его визы документ дальше по каналу двигаться не может);
  • серые зоны — проблемные участки, которые мы не можем анализировать, так как не имеем достаточно информации о них (не понимаем, что происходит на этих участках).

В данном примере застойными зонами оказались прием заявок по интернету (заявка долго ожидает ответа, поэтому две сразу уходят в потери), а также консультирование. Согласование стало типичным «бутылочным горлышком».

Разумеется, перед «бутылочным горлышком» всегда находится застойная зона (вспомните, что автомобили всегда скапливаются в месте сужения дороги). Однако причиной образования застойной зоны может быть не только «бутылочное горлышко». Поток авто тормозится на светофорах, к тому же, если на противоположной стороне дороги происходит нечто интересное, обязательно найдутся зеваки, которые притормозят, чтобы рассмотреть объект своего интереса повнимательнее.

Вернемся к примеру на рисунке Анализ потоков на примере организации работы с заявками клиентов компании, занимающейся реализацией компьютерных комплектующих. Решатель, он же собственник небольшого бизнеса по продаже комплектующих для компьютеров, проведя беглый анализ, сразу увидел направления решения задачи.

  1. Исходя из анализа потока мы видим, что «бутылочное горлышко» заметно на этапе согласования. Победить это можно с помощью более гибкой работы менеджера.
  2. Можно поработать над более гибкими условиями доставки/самовывоза, также есть небольшая потеря клиентов на этом этапе.
  3. Некоторый процент потенциальных клиентов теряется из-за плохой системы уведомлений из почтовой программы, необходимо более корректно настроить программное обеспечение.

Если посмотреть повнимательнее, можно поставить и другие задачи. Изучите карту потока в деталях, это поможет лучше овладеть инструментом и применять его для ваших задач. Готов обсудить этот пример и поставленные вами задачи за пределами книги.

Когда идеи решения будут сформированы, примените к ним алгоритм постановки задач и получите материал для дальнейшей работы по улучшению ваших процессов. Кстати, я уже говорил об этом, но не поленюсь напомнить. Когда вы ставите систему задач, применяя алгоритм, изображенный на рисунке Универсальный механизм работы с бизнес-задачей после применения инструмента первичной обработки задачи, то можете столкнуться с необходимостью углубления в причины возникающих НЖЯ. Что делать, вы уже знаете: примените к выделенным НЖЯ причинно-следственный анализ и затем формируйте противоречия. ПСА — универсальная палочка-выручалочка в случае, если необходимо работать с НЖЯ, но в текущей формулировке они вас не устраивают.

Универсальный механизм работы с бизнес-задачей после применения инструмента первичной обработки задачи
Универсальный механизм работы с бизнес-задачей после применения инструмента первичной обработки задачи

Но и это еще не все! Анализ потоков — куда более мощный инструмент, чем кажется на первый взгляд. Помимо универсального алгоритма работы с задачей, он имеет встроенные механизмы обнаружения перспективных траекторий решения поставленной задачи. Вот эти механизмы (приемы).

Приемы, помогающие найти идеи решений после проведения анализа потоков

-9
-10
-11
-12

Если после проведения анализа потока применить приемы из таблицы, то найти идеи решения будет гораздо проще. Внимательно посмотрев на некоторые приемы, такие как сложение потоков, использование одного потока в качестве переносчика другого, сложение потока с антипотоком и др., мы поймем, как использовать несколько карт потока, построенных в рамках изучения одного процесса.

Получив несколько карт потоков, можно отыскать интересные решения, которые подскажут подобные приемы. Например, в супермаркете при наложении карты потоков распространения запахов и карты перемещения воздуха в торговом зале можно найти неплохие идеи по усилению полезных потоков (распространение приятных ароматов) и снижению негативного эффекта вредных потоков (распространение неприятных запахов).

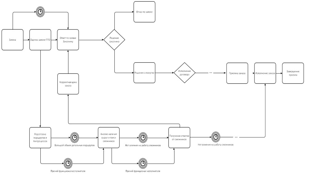
Рассмотрим еще один пример:


Пример анализа потоков (птицефабрика): движение заявки от клиента до отгрузки на складе
Пример анализа потоков (птицефабрика): движение заявки от клиента до отгрузки на складе

Это один из фрагментов многофакторной задачи по повышению краткосрочного прогнозирования объемов заказов на продукцию. Задачу решали сотрудники крупной птицефабрики, обученные инструментарию ТРИЗ по нашей программе. В результате комплексного применения инструментов ТРИЗ и подхода к задаче с четырех разных сторон появилась программа внедрения. Часть решений уже внедрены, часть — ожидают внедрения. По оценке руководства предприятия, потенциал найденных решений составляет около 100 млн рублей в год. Команда, вооруженная инструментами ТРИЗ, может многое сделать на благо своей компании.

На рисунке представлен поток заявок клиентов в течение одного рабочего дня. Источником заявок является клиент, потребитель — склад, откуда осуществляется отгрузка товара. Тракт потока определен операциями с заявкой.

В результате анализа были найдены следующие НЖЯ и определены некоторые траектории дальнейшей работы с задачей:

  • максимальные потери заявка получает уже на складе. Но склад находится в серой зоне, и предугадать причины, по которым заявка может быть изменена, достаточно сложно   (поломка, не готова продукция, неподходящие даты, будет готова, но нескоро…). Возможно, если информацию о каких-либо причинах предоставят заранее, то окажется проще произвести согласование, например, на другой ассортимент, при этом заявка изменится в структуре, но, возможно, удастся сохранить объем. Либо при задержке продукции к отгрузке согласовать доставку на другое время и заказать машину к этому времени, чтобы избежать простоя. Как видим, анализ НЖЯ «максимальные потери на складе — 15 %» ставит дальнейшую задачу — детальное рассмотрение серой зоны. Кроме того, авторы делают ряд предположений о возможных решениях проблемы, что поможет задействовать алгоритм дальнейшей работы с задачей (рис. 3.13);
  • «узкое горлышко» — передача окончательной заявки в программу от специалиста. Проблема заключается в том, что заявки заводятся до 15:00 текущего дня, после чего менеджер по логистике, просмотрев остатки, дает корректировки. В этом случае специалист не всегда может быстро их провести (в это время также корректируется и сверяется другая продукция). В конце концов после проведения в программе остается окончательная заявка. Иногда бывают случаи, что после проведения корректировок кто-то заводит заявку в программу и итоговый объем не идет. При этом выявить, кто добавил, очень сложно. На дан- ном этапе в связи с корректировками также возникают потери. Мы видим здесь как минимум три НЖЯ. НЖЯ 1: специалист не успевает провести все заявки в систему текущей датой, так как после 15:00 сверяется и другая продукция. НЖЯ 2: добавление заявок после формирования окончательной заявки на склад, что искажает итоговый объем и порождает ошибки корректировки. НЖЯ 3 — трудности определения сотрудников, добавляющих заявки после составления окончательной заявки на склад.

Обилие НЖЯ при проведении анализа потоков часто вынуждает решателей прибегать к причинно-следственному анализу и определению ключевых НЖЯ перед формулированием перспективных траекторий дальнейшего следования. Не забывайте об этом, когда будете применять анализ потоков в своей практике.

© Антон Кожемяко.

Подробнее ознакомиться с бизнес-ТРИЗ вы можете, пройдя онлайн-курс курс Бизнес-ТРИЗ с возможностью прохождения международной сертификации по стандартам IBTA (international business TRIZ association).