Добавить в корзинуПозвонить
Найти в Дзене
Старый радио любитель

Возвращаясь к напечатанному. Система АРУ из приемника "Карпаты".

Не давала мне покоя система АРУ из радиоприемника "Карпаты", о котором я недавно писал. АРУ охвачены каскады УВЧ и УПЧ. Принцип ее работы понятен. Давайте рассмотрим это на упрощенной схеме. Элементом АРУ является диод, на который подается регулирующее напряжение через ограничивающий резистор. При напряжении равном нулю ток через диод не течет и он закрыт, его сопротивление очень велико (для диода КД522 - около 15 МОм). Правый по схеме вывод конденсатора С4 как бы висит в воздухе, не оказывая никакого влияния на уровень сигнала в точке А. При появлении сигнала АРУ через диод начинает протекать ток и его сопротивление начинает уменьшаться тем больше, чем больше протекающий через него ток. При токе через диод около 10 мА его сопротивление будет составлять менее 100 Ом. В этом случае сигнал в точке А уменьшается, так как бОльшая его часть замыкается через конденсатор С4 и малое сопротивление диода замыкается на общий провод. Проверим теорию на модели. При закрытом диоде и малом входном с

Не давала мне покоя система АРУ из радиоприемника "Карпаты", о котором я недавно писал.

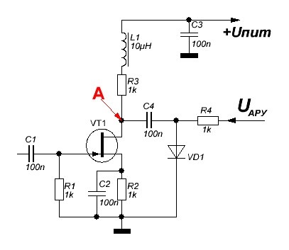
Рис. 1. Из журнала Радио №11 за 1987 год
Рис. 1. Из журнала Радио №11 за 1987 год

АРУ охвачены каскады УВЧ и УПЧ. Принцип ее работы понятен. Давайте рассмотрим это на упрощенной схеме.

Рис. 2.
Рис. 2.

Элементом АРУ является диод, на который подается регулирующее напряжение через ограничивающий резистор. При напряжении равном нулю ток через диод не течет и он закрыт, его сопротивление очень велико (для диода КД522 - около 15 МОм). Правый по схеме вывод конденсатора С4 как бы висит в воздухе, не оказывая никакого влияния на уровень сигнала в точке А.

При появлении сигнала АРУ через диод начинает протекать ток и его сопротивление начинает уменьшаться тем больше, чем больше протекающий через него ток. При токе через диод около 10 мА его сопротивление будет составлять менее 100 Ом. В этом случае сигнал в точке А уменьшается, так как бОльшая его часть замыкается через конденсатор С4 и малое сопротивление диода замыкается на общий провод.

Проверим теорию на модели.

Рис. 3.
Рис. 3.

При закрытом диоде и малом входном сигнале (амплитуда 50 мкВ, частота 5 МГц) коэффициент усиления каскада около 5 (около 14 дБ). Диапазон регулирования при этом превышает 40 дБ, что очень неплохо.

Рис. 4.
Рис. 4.

При токе через диод около 10 мА имеем уже не усиление входного сигнала, а его ослабление. Проверяю форму сигнала при разном токе через диод - все здОрово.

А теперь включаю последовательно три диода, как в "Карпатах".

Рис. 5.
Рис. 5.

Выходной сигнал ожидаемо больше - ведь общее сопротивление трех последовательно включенных диодов в три раза больше, чем у одного. Соответственно и амплитуда сигнала на выходе в три раза больше, а диапазон регулирования чуть больше 32 дБ.

Хочу обратить внимание на резистор R4, через который подается регулирующее напряжение тоже вносит свою долю в затухание: чем он больше, тем меньше вносимое затухание. Но от сопротивления этого резистора зависит и ток через диоды: чем сопротивление больше, тем меньше ток при одинаковом управляющем напряжении. Так, при сопротивлении R4=1,8 кОм, как на рис. 1 ток через диоды будет почти в 2 раза меньше, чем при R4=1 кОм, соответственно будет больше сопротивление диодов.

Есть ли из этого положения выход? Конечно есть - нужно включить последовательно с резистором R4 элемент, который имеет низкое сопротивление для постоянного тока и высокое - для токов ВЧ. И этот элемент - дроссель.

Рис. 6.
Рис. 6.

Как видите, даже при сопротивлении R4=500 Ом амплитуда сигнала выросла в два раза по сравнению с рис. 3. А все потому, что индуктивное сопротивление дросселя на частоте 5 МГц больше 3 кОм. А, если взять стандартный дроссель 500 мкГн, сопротивление которого будет более 15 кОм, то на выходе амплитуда сигнала будет около 700 мкВ. А так как сопротивление R4 стало меньше, то ток через диоды станет больше, а их сопротивление - меньше.

Рис. 7.
Рис. 7.

Таким образом, диапазон регулирования будет около 700 : 3,5 = 200 (46 дБ). Пробую заменить кремниевые диоды диодами с барьером Шоттки. И с удивлением вижу, что практически ничего не изменилось.

Добавляю еще три диода.

Рис. 8.
Рис. 8.

Диоды D4 - D6 по переменному току из-за наличия конденсатора С4 оказываются включены параллельно с цепочкой D1 - D3, поэтому общее сопротивление этих двух цепочек в два раза меньше, и больше затухание сигнала. И еще один эффект от такого включения диодов: дроссель становится не нужен - конденсатор С4 подключается не к резистору R4, а между цепочками диодов. Если через диоды не течет ток, то их сопротивление не даст "утекать" сигналу.

Рис. 9.
Рис. 9.

С малым сигналом все понятно. А как все будет работать при большом сигнал порядка 150 мВ. Сначала без АРУ.

Рис. 10.
Рис. 10.

При входном сигнале амплитудой 150 мВ на выходе около 2 В (правда, пришлось повысить напряжение питания до 12 В) и никаких искажений. Подключаю диоды.

Рис. 11.
Рис. 11.

Симметричное ограничение сигнала при нулевом напряжении АРУ сохраняется до его значения около 3,5 В, хотя и постепенно уменьшаются.

Рис. 12.
Рис. 12.
Рис. 13.
Рис. 13.

При замене 1N4148 на ВАТ54 амплитуда сигнала на выходе чуть больше 300 мВ, затем наступает ограничение.

Так что система АРУ примененная в приемнике "Карпаты" вполне работоспособная и достаточно эффективная. Спасибо авторам этой схемы.