Добавить в корзинуПозвонить
Найти в Дзене
ФактCheck

Как рассчитать расход воды в трубе обычным методом и с интегралом : пошаговая инструкция с примерами

В этой статье разберём, как рассчитать расход воды в трубе двумя методами — через среднюю скорость и с помощью определённого интеграла. Разберём реальный пример с трубой диаметром 108×4 мм и расходом 16 м³/ч. Дано: Рассчитываем геометрические параметры: Самый простой и распространённый метод. Формула: Результат: средняя скорость потока V≈0,566 м/с. Чтобы выбрать правильную модель расчёта, нужно определить режим течения. Для этого вычисляем число Рейнольдса: Интерпретация: В нашем случае Re≈56262>4000, значит, течение турбулентное. Это важно для выбора формулы распределения скоростей. Для турбулентного течения профиль скоростей описывается степенным законом: где: Формула расхода через интеграл: Этот интеграл решается численно (например, методом трапеций или с помощью программного обеспечения). Для n=7 отношение средней и максимальной скоростей: Практическое значение: Эти данные помогут вам правильно спроектировать систему водоснабжения, подобрать насос и оценить гидравлические по
Оглавление

Как рассчитать расход воды в трубе: пошаговая инструкция с примерами

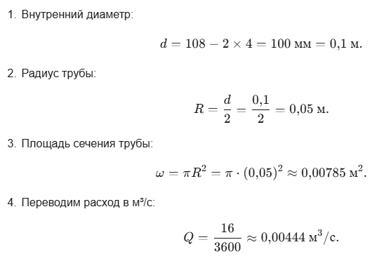
В этой статье разберём, как рассчитать расход воды в трубе двумя методами — через среднюю скорость и с помощью определённого интеграла. Разберём реальный пример с трубой диаметром 108×4 мм и расходом 16 м³/ч.

Шаг 1. Исходные данные и подготовка

Дано:

  • Наружный диаметр трубы: 108 мм.
  • Толщина стенки: 4 мм.
  • Заданный расход: 16 м³/ч.

Рассчитываем геометрические параметры:

-2

Шаг 2. Расчёт через среднюю скорость

Самый простой и распространённый метод. Формула:

-3

Результат: средняя скорость потока V≈0,566 м/с.

Шаг 3. Проверка режима течения (число Рейнольдса)

Чтобы выбрать правильную модель расчёта, нужно определить режим течения. Для этого вычисляем число Рейнольдса:

-4

Интерпретация:

  • Re<2300 — ламинарный режим;
  • 2300<Re<4000 — переходный режим;
  • Re>4000 — турбулентный режим.

В нашем случае Re≈56262>4000, значит, течение турбулентное. Это важно для выбора формулы распределения скоростей.

Шаг 4. Расчёт через определённый интеграл (для турбулентного режима)

Для турбулентного течения профиль скоростей описывается степенным законом:

-5

где:

  • umax​ — максимальная скорость в центре трубы, м/с;
  • n — показатель степени (для Re≈50000–100000, n≈7);
  • r — текущий радиус, м;
  • R — радиус трубы, м.

Формула расхода через интеграл:

-6

Этот интеграл решается численно (например, методом трапеций или с помощью программного обеспечения). Для n=7 отношение средней и максимальной скоростей:

-7

Шаг 5. Сравнение методов

-8

Шаг 6. Практические выводы и рекомендации

  1. Средняя скорость потока: V≈0,566 м/с. Этот параметр используется в большинстве инженерных расчётов (подбор насосов, расчёт потерь давления).
  2. Режим течения — турбулентный (Re≈56262). Это значит, что профиль скоростей более «выровнен», чем при ламинарном течении.
  3. Максимальная скорость в центре трубы: umax​≈0,693 м/с. Она на 22 % выше средней скорости (umax​/V≈1/0,817).
  4. Расход подтверждён обоими методами: Q=16 м³/ч. Это говорит о корректности расчётов.

Практическое значение:

  • При проектировании систем водоснабжения важно учитывать режим течения — он влияет на потери давления и выбор насосного оборудования.
  • Для турбулентного течения рекомендуется использовать эмпирические формулы или численные методы расчёта.
  • Средняя скорость — универсальный параметр для быстрых оценок.
  • Интегральный метод даёт более точное распределение скоростей, но требует сложных вычислений.

Краткий итог

  • Для трубы диаметром 100 мм и расходом 16 м³/ч средняя скорость воды составляет 0,566 м/с.
  • Течение турбулентное (число Рейнольдса ≈ 56 262).
  • Максимальная скорость в центре трубы — 0,693 м/с (на 22 % выше средней).
  • Оба метода расчёта дают одинаковый расход, что подтверждает их правильность.

Эти данные помогут вам правильно спроектировать систему водоснабжения, подобрать насос и оценить гидравлические потери.