Найти в Дзене
Дмитрий Компанец

Однотактный УМЗЧ на управляемых стабилитронах. Что с ним не так?

Привет Дружок!
Эксперименты мне не чужды и делать усилители из всего что попадет мне по руку я просто обожаю. А что? Показывал я однажды Детекторный Приемник из Соленого Огурца и он "реально работает" !!! Так почему нам не побаловать со стабилитроном Для начала по серьезному сошлемся на первоисточник Мы рассмотрим оригинальное схемное решение однотактного 10-ваттного усилителя, впервые предложенное на страницах журнала «РадиоХобби» №1/2004 и привлекает своей простотой и заявленными качественными показателями. • Высокая термостабильность;
• Узкий спектр искажений;
• Мягкое, без щелчков, включение и выключение;
• Высокая устойчивость к коротким замыканиям в нагрузке;
• Некритичность к параметрам электронных компонентов;
• Простота сборки и настройки;
• Мягкий «ламповый» звук. От чего вдруг ламповый звук стал мягким я понятия не имею. Старики разбойники - Радиохулиганы называют ламповый звук Теплым из-за теплых ламп с перегретыми катодами и анодами - тут и ежу понятно. Плюс еще теплое чув
Оглавление
Однотактный УМЗЧ на управляемых стабилитронах
Однотактный УМЗЧ на управляемых стабилитронах

Привет Дружок! https://max.ru/dima
Эксперименты мне не чужды и делать усилители из всего что попадет мне по руку я просто обожаю. А что? Показывал я однажды Детекторный Приемник из Соленого Огурца и он "реально работает" !!! Так почему нам не побаловать со стабилитроном

-2

Для начала по серьезному сошлемся на первоисточник

Мы рассмотрим оригинальное схемное решение однотактного 10-ваттного усилителя, впервые предложенное на страницах журнала «РадиоХобби» №1/2004 и привлекает своей простотой и заявленными качественными показателями.

ЗАЯВЛЕННЫЕ КАЧЕСТВЕННЫЕ ПОКАЗАТЕЛИ

• Высокая термостабильность;
• Узкий спектр искажений;
• Мягкое, без щелчков, включение и выключение;
• Высокая устойчивость к коротким замыканиям в нагрузке;
• Некритичность к параметрам электронных компонентов;
• Простота сборки и настройки;
• Мягкий «
ламповый» звук.

От чего вдруг ламповый звук стал мягким я понятия не имею. Старики разбойники - Радиохулиганы называют ламповый звук Теплым из-за теплых ламп с перегретыми катодами и анодами - тут и ежу понятно. Плюс еще теплое чувство ностальгии. А вот с мягкостью, тут извините - кто слушал ламповые усилители тот поймет несуразицу выражения "Мягкий «ламповый» звук".

Кароче Авторы, судя по описанию, дарят нам просто чудо с единственным недостатком - низкий КПД, свойственный всем усилителям, работающим в чистом режиме класса А.

Давайте я вам щас схему покажу, а затем мы разрушим эти радио-мифы и мягкие «ламповые» фантазии.

-3

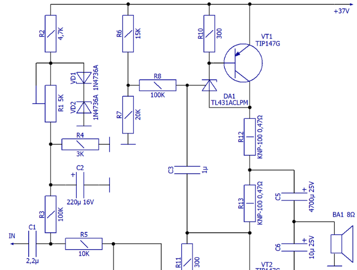
Как радиолюбитель с заявленным инженерным образованием я сразу смотрю на детали и номиналы в схеме и сразу вижжжжжу ужжжас по напряжению для электролитических конденсаторов.

-4

При питании в 37 вольт, конденсаторы под прямым и индуктивным напряжением рассчитаны всего на 16 - 25 Вольт, что безграмотно и опасно.

Что нам пишут про этот усилитель:

Усилитель состоит из генератора тока, управляемого напряжением (DA2, VT2), нагруженного на активное токовое зеркало (DA1, VT1). Схема работает в чистом режиме класса А и имеет высокое выходное сопротивление, значительно уменьшающее искажения громкоговорителей.

Чистый режим класса А ! Да вы что? Ладно, если волосы у вас еще не встали дыбом, читаем дальше про высокое выходное сопротивление ... уменьшающее искажения - это вааще что за кошмар!!!

ЗАПОМНИТЕ РАЗ И НАВСЕГДА

Низкое выходное сопротивление усилителя (высокий демпинг-фактор) меньше искажает сигнал громкоговорителя. Высокое выходное сопротивление (Z вых) ослабляет сигнал при передаче на акустику, что может привести к искажениям.

После такого размаха фантазии Авторов схемы и статей, кажется дальше и разбирать нечего, но нам обещают чудо

Входное сопротивление – не менее 50 кОм;
Номинальное входное напряжение – 310 мВ (действующее);
Номинальная выходная мощность (8 Ом) – 10 Вт;
Рабочий диапазон частот – 20 Гц…20000 Гц;
Неравномерность АЧХ в рабочей полосе частот – ±1 дБ;
THD при номинальной выходной мощности (10 Вт) во всём диапазоне рабочих частот – не более 0,005%.

Мягкий беззвучный выход на рабочий режим, динамичный прозрачный звук, узкий спектр искажений, низкий КПД – все эти свойства данного усилителя схожи со свойствами ламповых усилителей. Основные отличия от ламповых усилителей – высокая стабильность параметров и отсутствие выходного трансформатора.

КТО ПОСЛЕ ТАКИХ СЛОВ НЕ ПОЖЕЛАЕТ ТАКОЙ УЗЧ

Но давай посмотрим "схеме в резисторы" и покумекаем маленько:

431 управляемый стабилитрон? Это вообще то микросхема с 3 ногами. И даже если заставить внутренний операционник работать как усилитель откуда получилось входное сопротивление 50к? Если сопротивление в ОС 10к? Не уважаю чудных решений. TL431A отличный прецизионный источник опорного напряжения. На хрена его пихать в усилитель?

И это не я один так думаю - это говорят люди паявшие горячим и чистым паяльником стабилизаторы на микросхемах.

-5

TL431 — интегральная схема трёхвыводного регулируемого параллельного стабилизатора напряжения. TL431 содержит источник опорного напряжения ≈2,5 В и операционный усилитель, сравнивающий напряжение на управляющем входе с опорным. TL431 способна стабилизировать напряжения от 2,5 до 36 В при токах до 100 мА.

Вы понимаете, что на базах транзисторов напряжение ниже 2,5 Вольта не упадет никогда и говорить об отсутствии линейных и нелинейных искажений попросту глупо. Это примерно как проигрывать музыку через выпрямительный диод - вроде и звук есть, но что-то на уши давит ... возможно вес лапши от Авторов этого расчудесного усилителя с баснословными характеристиками.

Почитывая дальше мудрые слова из статьи про этот чудесный усилитель на стабилитронах, я нашел то место с которого и надо было начинать весь мой спичь... скриншот не даст соврать - обратите внимание на плату и схему

-6

Оказывается тут должен быть ТРАНСФОРМАТОР !!! и если вы его тут не увидали - вы просто неграмотный глупыш (прям как я).

-7

Самое забавное, что те кто не увидел этих строк с полным пониманием на серьезных щах комментировали и обсуждали эту схему и её описание.

-8

КАРОЧЕ БРАТЦЫ - ХОЧЕТСЯ ПРИКОЛА - СОБЕРИТЕ ДЕТЕКТОРНЫЙ ПРИЕМНИК ИЗ ОГУРЦА И ДА БУДЕТ ВАМ ВЕСЕЛЬЕ И РАДОСТЬ

-9

А ЕСЛИ ХОЧЕТСЯ ЭКСПЕРИМЕНТОВ С УСИЛИТЕЛЯМИ

вот хорошая простая схема в которой вы можете изменять элементы на свои собственные хоть стабилитроны, хоть огурцы :)

-10

Напряжение по вкусу - зависит от ваших транзисторов и конечно конденсаторов. Знаю сам что емкости под 10 000 мкФ на сотню вольт дюже дорогие, но и напряжение в 64 - 70 вольт вовсе не обязательно.

Для справки - это мощный оконечник - усилок пости на любые выходные динамики или наушники. Мост из Тр + Ко (транзисторы + конденсаторы) не пропускает через динамики ни капли тока покоя - только звук.

А на этом всё пока
До свиданья
Ваш Д.К.