Добавить в корзинуПозвонить
Найти в Дзене

У полезных арбускулярных грибов есть молекулярные отмычки для колонизации корней растений

Растения постоянно находятся в состоянии повышенной готовности. Их корни оснащены молекулярными системами сигнализации, которые обнаруживают вторжение микробов и запускают иммунный ответ. Однако полезные почвенные грибы регулярно проникают в живые клетки корней и устанавливают тесные связи, необходимые для питания растений. Ученые обнаружили, что эти грибы посылают в растение небольшие РНК, которые могут незаметно отключать отдельные защитные системы изнутри. Исследователи из Института молекулярной физиологии растений им. Макса Планка и Мюнхенского университета им. Людвига Максимилиана сообщают в журнале Nature Plants , что симбиотические грибы доставляют крошечные молекулы РНК в клетки корней растений. Эти молекулы действуют как точные молекулярные отмычки, направляя собственный механизм подавления генов растения для временной деактивации определенных генов, в том числе тех, которые участвуют в иммунитете. Этот процесс, известный как межвидовая РНК-интерференция, позволяет грибам коло
   Фото: Max Planck Society
Фото: Max Planck Society

Растения постоянно находятся в состоянии повышенной готовности. Их корни оснащены молекулярными системами сигнализации, которые обнаруживают вторжение микробов и запускают иммунный ответ. Однако полезные почвенные грибы регулярно проникают в живые клетки корней и устанавливают тесные связи, необходимые для питания растений. Ученые обнаружили, что эти грибы посылают в растение небольшие РНК, которые могут незаметно отключать отдельные защитные системы изнутри.

Исследователи из Института молекулярной физиологии растений им. Макса Планка и Мюнхенского университета им. Людвига Максимилиана сообщают в журнале Nature Plants , что симбиотические грибы доставляют крошечные молекулы РНК в клетки корней растений. Эти молекулы действуют как точные молекулярные отмычки, направляя собственный механизм подавления генов растения для временной деактивации определенных генов, в том числе тех, которые участвуют в иммунитете. Этот процесс, известный как межвидовая РНК-интерференция, позволяет грибам колонизировать корни, не вызывая защитных иммунных реакций.

Древний подземный союз

Симбиоз арбускулярной микоризы — это партнерство между примерно 80% видов наземных растений, включая такие культуры, как пшеница и кукуруза, а также садовые овощи и деревья, и грибами, принадлежащими к кладе Glomeromycotina. Согласно ископаемым данным, этот симбиоз возник около 400–450 миллионов лет назад. Эти грибы проникают в корни растений и образуют внутри корневых клеток сложные древовидные структуры, называемые арбускулами. Через эти структуры грибы доставляют минеральные питательные вещества, такие как фосфор, а растения — углеродсодержащие соединения.

Хотя ученые давно понимают этот процесс обмена питательными веществами, оставалась одна главная загадка: как грибы могут проникать в живые клетки растений, не вызывая срабатывания иммунной системы растения?

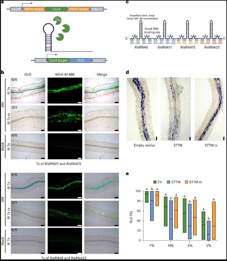
Чтобы разгадать эту загадку, исследовательская группа изучила модельный гриб Rhizophagus irregularis, колонизирующий корни бобового растения лядвенец японский (Lotus japonicus). Они сосредоточились на ARGONAUTE1 (AGO1), растительном белке, который функционирует как молекулярные ножницы. Он связывает малые РНК и направляется ими к матричным РНК. Затем AGO1 разрушает матричные РНК, что приводит к подавлению экспрессии генов.

Когда учёные выделили этот белок из колонизированных корней Lotus japonicus и проанализировали его содержимое с помощью секвенирования малых РНК, они обнаружили, что к нему прикреплены не только малые РНК растений, но и малые РНК грибов. Это позволило предположить, что РНК грибов проникли в клетки растений и активно управляют собственной системой подавления генов растения.

Биоинформатический анализ предсказал, что эти грибные РНК нацелены на гены растений, участвующие в иммунной сигнализации и ремоделировании клеточной стенки. Оба процесса обычно помогают растениям противостоять проникновению микроорганизмов. Экспериментально было подтверждено, что несколько генов являются мишенями, а эксперименты по расщеплению in vitro подтвердили, что грибковые РНК могут направлять растительный белок AGO1 для расщепления соответствующих растительных мРНК.

Прямые доказательства, полученные внутри живых корней

Чтобы подтвердить, что межвидовая РНК-интерференция происходила внутри живых корней, команда использовала специализированную репортерную систему, разработанную лабораторией Арне Вайберга в Мюнхенском университете им. Людвига Максимилиана (ныне Гамбургский университет). Репортер активировался специфически в клетках корней, содержащих грибковые структуры, что позволило получить четкие доказательства в режиме реального времени того, что грибные РНК проникли в растительные клетки и отключили гены.

Чтобы проверить функциональную значимость этих РНК, исследователи использовали стратегию коротких тандемных мишеней-имитаторов (STTM). Эти последовательности РНК действуют как молекулярные губки, захватывающие специфические малые РНК. Когда таким образом были заблокированы четыре ключевые малые РНК грибов, колонизация корней грибом значительно снизилась. Это продемонстрировало, что перенесенные РНК не являются случайными пассажирами. Они активно способствуют симбиозу.

Важно отметить, что эффект был сильно локализован. Положительный сигнал репортера наблюдался только в клетках, контактировавших с грибком. Таким образом, иммунная активность потенциально снижалась очень локально, позволяя растению поддерживать защитные механизмы в окружающих тканях.

RisRNA передаются растению-хозяину и способствуют колонизации. Источник: Nature Plants (2026). DOI:10.1038/s41477-026-02247-2📷    У полезных арбускулярных грибов есть молекулярные отмычки для колонизации корней растений
RisRNA передаются растению-хозяину и способствуют колонизации. Источник: Nature Plants (2026). DOI:10.1038/s41477-026-02247-2📷 У полезных арбускулярных грибов есть молекулярные отмычки для колонизации корней растений

«Создается впечатление, что гриб использует собственные механизмы защиты растения, чтобы временно снизить уровень защиты именно в тех клетках, куда он хочет проникнуть», — объясняет соавтор Маниша Хааг.

Соавтор, доктор Ан-По Ченг, добавляет: «Нас интригует то, что грибные РНК избирательно нацелены на небольшой набор генов растений, которые потенциально регулируют иммунитет, позволяя грибу установить симбиоз, в то время как растение, вероятно, сохраняет свою общую систему защиты в целости».

«Теперь мы изучим, каким образом предсказанные целевые гены растений противодействуют симбиозу», — говорит руководитель исследования, профессор Каролин Гутъяр, один из ведущих авторов исследования.

Это открытие раскрывает ранее скрытый уровень коммуникации между растениями и полезными грибами и предполагает, что подобные молекулярные обмены возникли на ранних этапах истории жизни на Земле.

Понимание того, как грибы тонко настраивают иммунитет растений, может помочь ученым разработать инструменты для более эффективного взаимодействия сельскохозяйственных культур с полезными почвенными организмами. Это может улучшить усвоение питательных веществ и снизить зависимость от агрохимических удобрений.

Источник: Max Planck Society. Автор: Ребекка Вассен.

На фото: соавторы статьи, доктор Ан-По Ченг и Маниша Хааг, изучают бобовое растение Lotus japonicus и его связь с грибом Rhizophagus irregularis, чтобы исследовать вопрос о том, как некоторые грибы могут проникать в живые клетки растений, не вызывая иммунного ответа. Источник: Общество Макса Планка.

Оригинал статьи на AgroXXI.ru

Интересна тема? Подпишитесь на наши новости в ДЗЕН | Канал в Telegram | Группа Вконтакте | Канал в MAX | Дзен.новости.