Добавить в корзинуПозвонить
Найти в Дзене
Машинное обучение

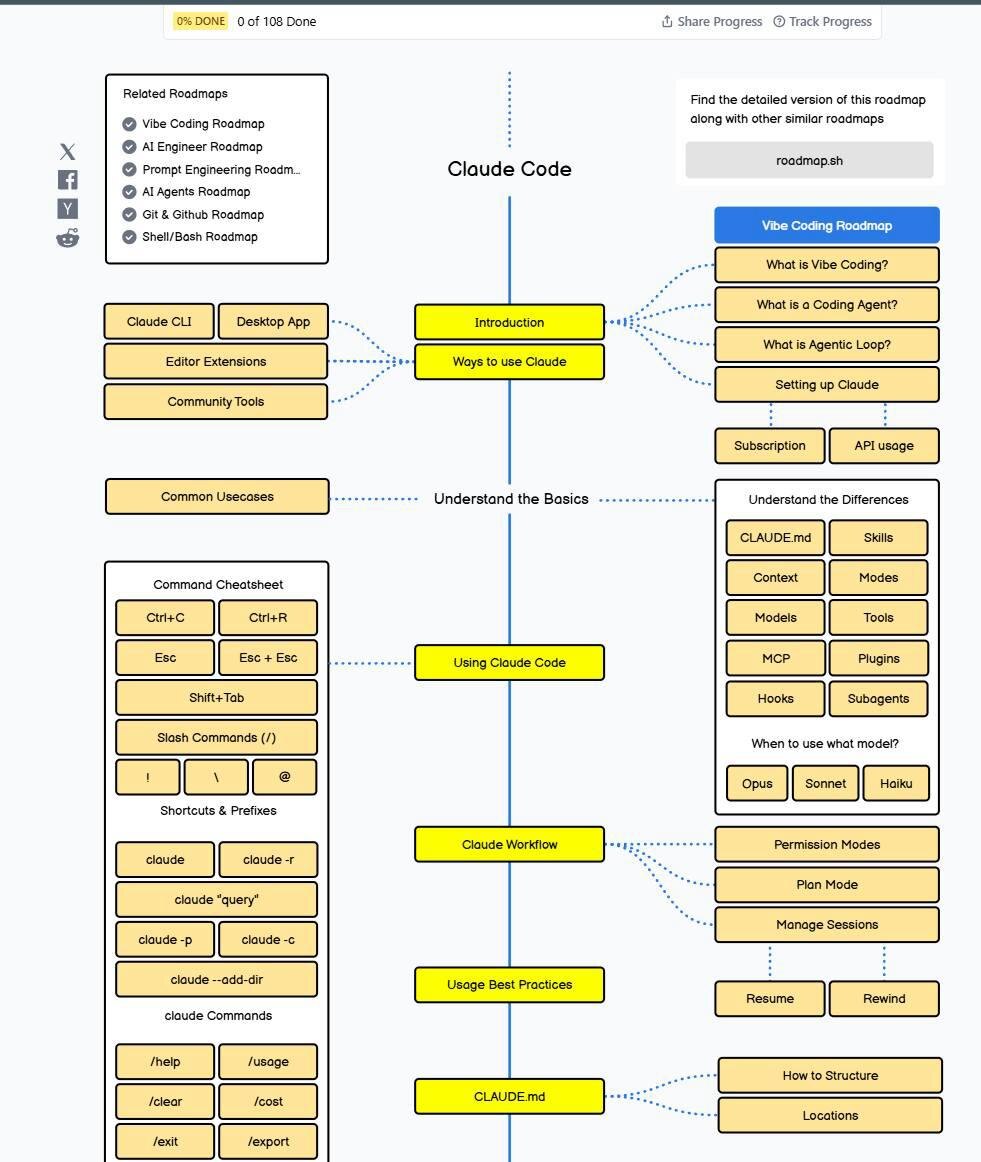
⚡️ ПУШКА: мегагайд по Claude Code! Именно на него пересели все кодеры из топовых компаний и больше вообще не пишут код

Но чтобы получать лучший результат, им нужно уметь правильно пользоваться. В этом гайде: • 108 тем, которые даже глухому гуманитарию разжуют сложную задачу. • Быстро по темам: введение в Claude, форкфлоу, скилы, шорткаты, субагенты, хуки и ещё десятки. • Каждая тема — короткая справка, подробная документация со всеми нюансами и статьи от профессионалов. • Удобная структура — от простого к сложному. • К концу гайда вы будете шарить лучше 95% всех пользователей Claude. А без этого гайда вы останетесь на обочине айтишки — тут. 👍 Бэкдор

⚡️ ПУШКА: мегагайд по Claude Code! Именно на него пересели все кодеры из топовых компаний и больше вообще не пишут код.

Но чтобы получать лучший результат, им нужно уметь правильно пользоваться. В этом гайде:

• 108 тем, которые даже глухому гуманитарию разжуют сложную задачу.

• Быстро по темам: введение в Claude, форкфлоу, скилы, шорткаты, субагенты, хуки и ещё десятки.

• Каждая тема — короткая справка, подробная документация со всеми нюансами и статьи от профессионалов.

• Удобная структура — от простого к сложному.

• К концу гайда вы будете шарить лучше 95% всех пользователей Claude.

А без этого гайда вы останетесь на обочине айтишки — тут.

👍 Бэкдор