Добавить в корзинуПозвонить
Найти в Дзене
Digital Learning

ИИ-проекты зачастую доступнее, чем кажутся

На первый взгляд может показаться, что внедрение ИИ в HR — это какая-то магия или, как минимум, космические технологии. На деле же ощутимая доля продуктов с плашкой «AI» — это аккуратная «обвязка» вокруг API готовой языковой модели (LLM). Вся тяжелая работа «под капотом» уже сделана создателями модели, ваша задача — написать правильный промпт и сделать интерфейс. *Это не обесценивает работу разработчиков — наоборот, основная инженерная задача смещается в сторону интеграции и продуктовой логики. Хорошая новость: разработка базового решения (например, ассистента для обратной связи по домашним заданиям в LMS) посильна IT-команде в короткий срок (если все пойдет по плану (а оно не пойдет)). Вот тут делал пост про режим обучения в Google. За 10 минут был собран прототип без автоматизации (т.е. руками нужно вводить промпт в LLM) и красивой формы для тестов. Без всяких «вайбкодингов» это можно докрутить за день до работающего MVP. Покажу всю простоту на шуточном примере (в каждой шутке ес

ИИ-проекты зачастую доступнее, чем кажутся

На первый взгляд может показаться, что внедрение ИИ в HR — это какая-то магия или, как минимум, космические технологии. На деле же ощутимая доля продуктов с плашкой «AI» — это аккуратная «обвязка» вокруг API готовой языковой модели (LLM). Вся тяжелая работа «под капотом» уже сделана создателями модели, ваша задача — написать правильный промпт и сделать интерфейс.

*Это не обесценивает работу разработчиков — наоборот, основная инженерная задача смещается в сторону интеграции и продуктовой логики.

Хорошая новость: разработка базового решения (например, ассистента для обратной связи по домашним заданиям в LMS) посильна IT-команде в короткий срок (если все пойдет по плану (а оно не пойдет)).

Вот тут делал пост про режим обучения в Google. За 10 минут был собран прототип без автоматизации (т.е. руками нужно вводить промпт в LLM) и красивой формы для тестов. Без всяких «вайбкодингов» это можно докрутить за день до работающего MVP.

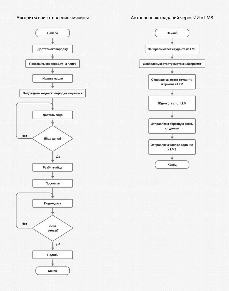
Покажу всю простоту на шуточном примере (в каждой шутке есть доля правды): давайте сравним два алгоритма.

Первый («сложный и страшный») — это проверка домашних заданий с использованием ИИ в LMS.

Второй (из школьной программы для 7-го класса по программированию) — приготовление яичницы.

Посмотрите на картинку: алгоритм с приготовлением яичницы намного больше, и в нем есть более сложные элементы. Да, я тут подробно расписываю алгоритм с яичницей, а проверку ДЗ упрощаю. Да, весьма вероятно, что IT-команда столкнется с проблемой прямо сразу, на этапе выгрузки ответов из LMS (когда создавали LMS, никто не думал, что возникнет потребность выгружать что-то и «запихивать» в ИИ).

Но в любом случае большая часть задач на деле намного проще, чем может показаться на первый взгляд. В подобных проектах основная сложность не в IT-решении, а в качественной методологии и промптинге.

И именно здесь ключевая роль у методистов и экспертов по обучению.

Алексей Миляев и команда сообщества Digital Learning