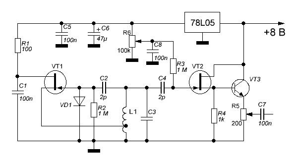
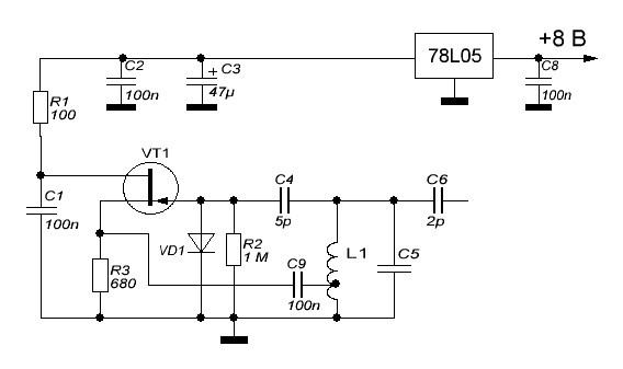
После статьи о генераторе по схеме Хартли я решил вспомнить молодость и собрать такой, тем более, что появилась мысль сделать маленький простенький приемничек на один диапазон для монитора эфира. В генераторе я решил использовать транзисторы BF245, по параметрам они не хуже J310 и КП303, а, главное у меня их десятка три. Катушку решил намотать на красном ферритовом кольце с проницаемостью около 10. Выбор основывался на многочисленных положительных отзывах о температурной стабильности, вот я решил попробовать. Намотал 15 витков проводом 0,6 мм, отвод от 3-го витка. Контурный конденсатор С3 попробую набрать из старых советских КСО группы Г - их у меня много, но вот номиналы все больше более 100 пФ. Конденсаторы С2 и С4 - дешевенькие коричневые лепешечки от дядюшки Ху, других таких маленьких у меня не было. Диод кремниевый - 1N4148, пойдут и наши КД503 или КД522. Собственно генератор собран на транзисторе VT1. Диод создает на затворе транзистора отрицательное напряжение за счет выпрямлен
