В разделе "Уголок экспериментов" журнала "QRP Quarterly" за апрель 1984 года была опубликована статья Уэса Хейворда (W7ZOI) в которой описывалась схема и конструкция ГПД, который мог бы использоваться в трансивере.
На вопрос о выборе схемы генератора Уэс ответил так: "Я собрал много схем и пришел к выводу, что точная топология схемы имеет небольшое значение. Были измерены как тепловая стабильность, так и спектральная плотность шума. Схема должна быть разработана для работы с высокодобротным контуром, и должны использоваться лучшие компоненты. А сами генераторы: Hartley, Colpitts или Clapp - идентичны в отношении дрейфа при прогреве и общей стабильности. "
Мне тоже за свою радиолюбительскую жизнь довелось собирать генераторы по самым разным схемам и вывод я сделал такой же, как и он: минимальная связь связь высокодобротного контура с активным элементом, стабилизированное напряжение питания и использование высокостабильных элементов контура.
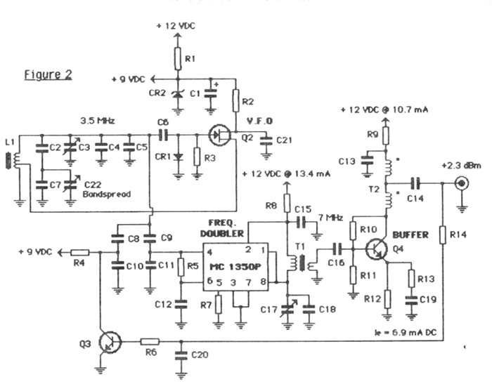
Для своего ГПД Уэс выбрал генератор на полевом транзисторе по схеме Хартли (индуктивная трехточка).
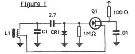
В этом случае связь контура с затвором транзистора осуществляется через конденсатор очень маленькой емкости - всего около 3 пФ. Положительная обратная связь осуществляется через часть витков контурной катушки, по которой протекает ток истока. Отвод автор рекомендует делать примерно от 20% количества витков контурной катушки. Диод ограничивает амплитуду колебаний на затворе транзистора и стабилизирует таким образом и амплитуду колебаний в контуре.
Вот полная схема ГПД.
А вот список элементов схемы.
Как известно, высокую стабильность проще обеспечить на более низких частотах, поэтому в ламповых трансиверах очень часто использовали схемы умножения частоты. В этом ГПД используется тот же принцип. Кроме того, автор, предполагая использовать этот ГПД в приемнике прямого преобразования, приводит еще одну причину использовать схему с удвоением частоты: "В некоторых схемах используются генераторы переменной частоты (VFO), работающие на той же частоте, что и выходной сигнал передатчика. В других используются удвоители частоты. Оба метода подойдут. Однако, если нет умножения частоты, генератор переменной частоты (VFO) должен быть хорошо экранирован от выхода передатчика. Помехи, возникающие при передаче на VFO, могут привести к смещению выходной частоты при включении передатчика."
Генератор по схеме Хартли работает на частоте около 3,5 МГц, амплитуда его колебаний стабилизирована диодом, как и на рис. 1. Напряжение питания генератора стабилизировано стабилитроном CR2 на уровне +9В. Перестройка генератора - с помощью КПЕ.
По мнению автора, лучшие удвоители частоты — это балансные. Удвоитель на двух диодах работает очень хорошо и прост. Однако для его работы требуется умеренная мощность. Поэтому автор решил использовать удвоитель на интегральной микросхеме MC-1350P, представляющей собой балансный усилитель с АРУ и предназначенная для использования в качестве усилителя промежуточной частоты в радио- и телевещании.
Нагрузкой микросхемы в данном ГПД является резонансный трансформатор, первичная обмотка которого настроена на вторую гармонику (около 7 МГц). Такой удвоитель требует на входе всего 300 мВ и имеет малое входную емкость (около 7 пФ), что позволяет подключить его к контуру задающего генератора через емкостной делитель, состоящий из конденсаторов С9, С11, причем первый имеет малую емкость (22 пФ), а второй - большую (1000 пФ) емкости.
С выхода удвоителя сигнал поступает на буферный усилитель. Коэффициент его усиления можно регулировать с помощью изменения сопротивления резистора R13 в цепи ООС.
Обо всем написано в статье, а вот о роли транзистора Q3 - ни слова. По идее он может менять частоту генератора в небольших пределах, если подавать на его базу открывающее или закрывающее напряжение, например для свига частоты в режиме телеграфа. Но на схеме его база через конденсатор и резисторы подключена к выходу буферного усилителя. Но сигнал на вход транзистора не поступает, так как он блокируется конденсатором С20. В общем, загадка.
В статье много места уделено рекомендаций по выбору элементов схемы. Так, в качестве конденсаторов рекомендовалось использовать от фирмы NPO, а при их отсутствии - полистироловые конденсаторы.
Очень интересна редакционная приписка в конце статьи: "Прилагаемая принципиальная схема была создана на новом компьютере MacIntooh от Apple. Благодарим Дэвида Э. Нодела, WD5BNE, за его время, потраченное на разработку символов и создание иллюстраций. Вы можете заметить, что символы, используемые для резисторов и конденсаторов, отличаются от символов, используемых в соответствии с конвенцией SUBI."
Да, это была заря компьютерной эры и редакторов схем еще не было.
Всем здоровья и успехов!
