Найти Π² Π”Π·Π΅Π½Π΅

πŸ€“P‑гСли: ΠΊΠ°ΠΊ Ρ€Π΅Π°Π»ΡŒΠ½ΠΎ с Π½ΠΈΠΌΠΈ Π±ΠΎΡ€ΠΎΡ‚ΡŒΡΡ ΠΏΡ€ΠΈ ΠΏΠ΅Ρ€Π΅Ρ€Π°Π±ΠΎΡ‚ΠΊΠ΅

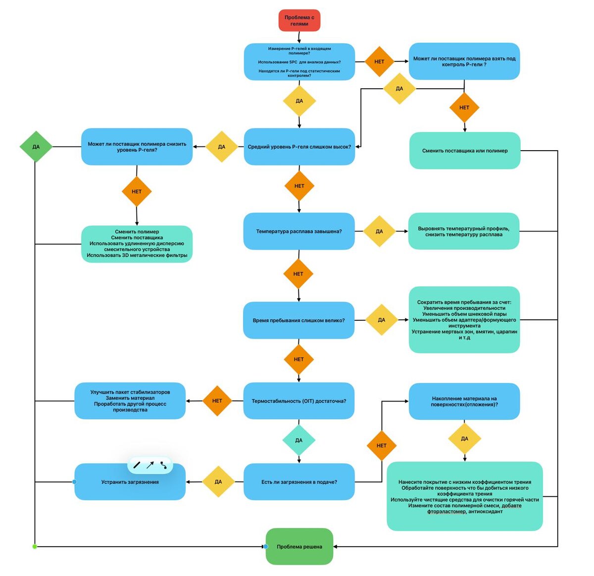
ΠšΠΎΡ€ΠΎΡ‚ΠΊΠΎ: P‑гСли β€” это Π³Π΅Π»ΠΈ, ΠΊΠΎΡ‚ΠΎΡ€Ρ‹Π΅ Ρ„ΠΎΡ€ΠΌΠΈΡ€ΡƒΡŽΡ‚ΡΡ Π΅Ρ‰Ρ‘ Π½Π° стадии ΠΏΠΎΠ»ΠΈΠΌΠ΅Ρ€ΠΈΠ·Π°Ρ†ΠΈΠΈ ΠΈ Β«ΠΏΡ€ΠΈΠ΅Π·ΠΆΠ°ΡŽΡ‚Β» ΠΊ Π²Π°ΠΌ вмСстС со смолой. Π£Π΄Π°Π»ΠΈΡ‚ΡŒ ΠΈΡ… ΡˆΡ‚Π°Ρ‚Π½Ρ‹ΠΌΠΈ срСдствами экструзии слоТно: ΠΎΠ±Ρ‹Ρ‡Π½ΠΎΠ΅ диспСрсионноС смСшСниС ΠΈ стандартныС ситопакСты ΠΏΠΎΡ‡Ρ‚ΠΈ Π½Π΅ Ρ€Π°Π±ΠΎΡ‚Π°ΡŽΡ‚. Π‘Π°ΠΌΡ‹Π΅ эффСктивныС Ρ€Π΅ΡˆΠ΅Π½ΠΈΡ β€” глубинная Ρ„ΠΈΠ»ΡŒΡ‚Ρ€Π°Ρ†ΠΈΡ ΠΈ (Π² рядС случаСв) соврСмСнныС диспСрсионныС смСситСли с ΡƒΠ΄Π»ΠΈΠ½Ρ‘Π½Π½Ρ‹ΠΌ ΠΏΠΎΡ‚ΠΎΠΊΠΎΠΌ. πŸ†˜Π§Ρ‚ΠΎ ΠΏΠΎΡ‡Ρ‚ΠΈ Π½Π΅ ΠΏΠΎΠΌΠΎΠ³Π°Π΅Ρ‚ - Π‘Π΅ΠΊΡ†ΠΈΠΈ диспСрсионного смСшСния, Π΄ΠΎΠ±Π°Π²Π»Π΅Π½Π½Ρ‹Π΅ Π² шнСк, Π·Π°Ρ‡Π°ΡΡ‚ΡƒΡŽ Π½Π΅ Π΄Π°ΡŽΡ‚ Π½ΡƒΠΆΠ½ΠΎΠΉ стСпСни диспСргирования, Ρ‡Ρ‚ΠΎΠ±Ρ‹ Β«ΡƒΠ±Ρ€Π°Ρ‚ΡŒΒ» P‑гСли. - ΠžΠ±Ρ‹Ρ‡Π½Ρ‹ΠΉ сСтчатый Ρ„ΠΈΠ»ΡŒΡ‚Ρ€ ΠΏΠ΅Ρ€Π΅Π΄ ΠΏΡ€Π΅Ρ€Ρ‹Π²Π°Ρ‚Π΅Π»Π΅ΠΌ ΠΏΠΎΡ‚ΠΎΠΊΠ° (breaker plate) ΠΈΠΌΠ΅Π΅Ρ‚ слишком Π½ΠΈΠ·ΠΊΡƒΡŽ ΡƒΠ΄Π΅Ρ€ΠΆΠΈΠ²Π°ΡŽΡ‰ΡƒΡŽ ΡΠΏΠΎΡΠΎΠ±Π½ΠΎΡΡ‚ΡŒ ΠΏΠΎ гСлям β€” ΡƒΡ€ΠΎΠ²Π΅Π½ΡŒ Π΄Π΅Ρ„Π΅ΠΊΡ‚Π° Π·Π°ΠΌΠ΅Ρ‚Π½ΠΎ Π½Π΅ сниТаСтся. Π§Ρ‚ΠΎ ΠΌΠΎΠΆΠ΅Ρ‚ ΠΏΠΎΠΌΠΎΡ‡ΡŒ частично - ДиспСрсионныС смСситСли с ΡƒΠ΄Π»ΠΈΠ½Ρ‘Π½Π½Ρ‹ΠΌ (элонгационным) Ρ€Π΅ΠΆΠΈΠΌΠΎΠΌ тСчСния, Π½Π°ΠΏΡ€ΠΈΠΌΠ΅Ρ€ ΡΠΌΠ΅ΡΠΈΡ‚Π΅Π»ΡŒ CRD, способны Π΄ΠΈΡΠΏΠ΅Ρ€Π³ΠΈΡ€ΠΎΠ²Π°Ρ‚ΡŒ Π³Π΅Π»ΠΈ. Π­Ρ‚ΠΎ ΡƒΠΌΠ΅Π½ΡŒΡˆΠ°Π΅Ρ‚ Ρ€Π°Π·ΠΌΠ΅Ρ€ Π΄Π΅Ρ„Π΅ΠΊΡ‚ΠΎΠ² ΠΈ ΠΈΡ… Π²ΠΈΠ΄ΠΈΠΌΠΎΡΡ‚ΡŒ, Ρ‡Ρ‚ΠΎ ΡƒΠΆΠ΅ ΠΏΠΎΠ»Π΅Π·Π½ΠΎ для Ρ‚ΠΎΠ½ΠΊΠΈΡ… ΠΏΠ»Ρ‘Π½ΠΎΠΊ ΠΈ Π²ΠΎΠ»ΠΎΠΊΠΎΠ½. Но Π²Π°ΠΆΠ½ΠΎ ΠΏΠΎΠ½ΠΈΠΌΠ°Ρ‚ΡŒ: это большС Β«Ρ€Π°Π·Π΄Ρ€ΠΎΠ±Π»Π΅Π½ΠΈΠ΅Β» Π²ΠΊΠ»ΡŽΡ‡Π΅Π½ΠΈΠΉ, Ρ‡Π΅ΠΌ ΠΈΡ… ΡƒΠ΄Π°Π»Π΅Π½ΠΈΠ΅ ΠΈΠ· рас

πŸ€“P‑гСли: ΠΊΠ°ΠΊ Ρ€Π΅Π°Π»ΡŒΠ½ΠΎ с Π½ΠΈΠΌΠΈ Π±ΠΎΡ€ΠΎΡ‚ΡŒΡΡ ΠΏΡ€ΠΈ ΠΏΠ΅Ρ€Π΅Ρ€Π°Π±ΠΎΡ‚ΠΊΠ΅

ΠšΠΎΡ€ΠΎΡ‚ΠΊΠΎ: P‑гСли β€” это Π³Π΅Π»ΠΈ, ΠΊΠΎΡ‚ΠΎΡ€Ρ‹Π΅ Ρ„ΠΎΡ€ΠΌΠΈΡ€ΡƒΡŽΡ‚ΡΡ Π΅Ρ‰Ρ‘ Π½Π° стадии ΠΏΠΎΠ»ΠΈΠΌΠ΅Ρ€ΠΈΠ·Π°Ρ†ΠΈΠΈ ΠΈ Β«ΠΏΡ€ΠΈΠ΅Π·ΠΆΠ°ΡŽΡ‚Β» ΠΊ Π²Π°ΠΌ вмСстС со смолой. Π£Π΄Π°Π»ΠΈΡ‚ΡŒ ΠΈΡ… ΡˆΡ‚Π°Ρ‚Π½Ρ‹ΠΌΠΈ срСдствами экструзии слоТно: ΠΎΠ±Ρ‹Ρ‡Π½ΠΎΠ΅ диспСрсионноС смСшСниС ΠΈ стандартныС ситопакСты ΠΏΠΎΡ‡Ρ‚ΠΈ Π½Π΅ Ρ€Π°Π±ΠΎΡ‚Π°ΡŽΡ‚. Π‘Π°ΠΌΡ‹Π΅ эффСктивныС Ρ€Π΅ΡˆΠ΅Π½ΠΈΡ β€” глубинная Ρ„ΠΈΠ»ΡŒΡ‚Ρ€Π°Ρ†ΠΈΡ ΠΈ (Π² рядС случаСв) соврСмСнныС диспСрсионныС смСситСли с ΡƒΠ΄Π»ΠΈΠ½Ρ‘Π½Π½Ρ‹ΠΌ ΠΏΠΎΡ‚ΠΎΠΊΠΎΠΌ.

πŸ†˜Π§Ρ‚ΠΎ ΠΏΠΎΡ‡Ρ‚ΠΈ Π½Π΅ ΠΏΠΎΠΌΠΎΠ³Π°Π΅Ρ‚

- Π‘Π΅ΠΊΡ†ΠΈΠΈ диспСрсионного смСшСния, Π΄ΠΎΠ±Π°Π²Π»Π΅Π½Π½Ρ‹Π΅ Π² шнСк, Π·Π°Ρ‡Π°ΡΡ‚ΡƒΡŽ Π½Π΅ Π΄Π°ΡŽΡ‚ Π½ΡƒΠΆΠ½ΠΎΠΉ стСпСни диспСргирования, Ρ‡Ρ‚ΠΎΠ±Ρ‹ Β«ΡƒΠ±Ρ€Π°Ρ‚ΡŒΒ» P‑гСли.

- ΠžΠ±Ρ‹Ρ‡Π½Ρ‹ΠΉ сСтчатый Ρ„ΠΈΠ»ΡŒΡ‚Ρ€ ΠΏΠ΅Ρ€Π΅Π΄ ΠΏΡ€Π΅Ρ€Ρ‹Π²Π°Ρ‚Π΅Π»Π΅ΠΌ ΠΏΠΎΡ‚ΠΎΠΊΠ° (breaker plate) ΠΈΠΌΠ΅Π΅Ρ‚ слишком Π½ΠΈΠ·ΠΊΡƒΡŽ ΡƒΠ΄Π΅Ρ€ΠΆΠΈΠ²Π°ΡŽΡ‰ΡƒΡŽ ΡΠΏΠΎΡΠΎΠ±Π½ΠΎΡΡ‚ΡŒ ΠΏΠΎ гСлям β€” ΡƒΡ€ΠΎΠ²Π΅Π½ΡŒ Π΄Π΅Ρ„Π΅ΠΊΡ‚Π° Π·Π°ΠΌΠ΅Ρ‚Π½ΠΎ Π½Π΅ сниТаСтся.

Π§Ρ‚ΠΎ ΠΌΠΎΠΆΠ΅Ρ‚ ΠΏΠΎΠΌΠΎΡ‡ΡŒ частично

- ДиспСрсионныС смСситСли с ΡƒΠ΄Π»ΠΈΠ½Ρ‘Π½Π½Ρ‹ΠΌ (элонгационным) Ρ€Π΅ΠΆΠΈΠΌΠΎΠΌ тСчСния, Π½Π°ΠΏΡ€ΠΈΠΌΠ΅Ρ€ ΡΠΌΠ΅ΡΠΈΡ‚Π΅Π»ΡŒ CRD, способны Π΄ΠΈΡΠΏΠ΅Ρ€Π³ΠΈΡ€ΠΎΠ²Π°Ρ‚ΡŒ Π³Π΅Π»ΠΈ. Π­Ρ‚ΠΎ ΡƒΠΌΠ΅Π½ΡŒΡˆΠ°Π΅Ρ‚ Ρ€Π°Π·ΠΌΠ΅Ρ€ Π΄Π΅Ρ„Π΅ΠΊΡ‚ΠΎΠ² ΠΈ ΠΈΡ… Π²ΠΈΠ΄ΠΈΠΌΠΎΡΡ‚ΡŒ, Ρ‡Ρ‚ΠΎ ΡƒΠΆΠ΅ ΠΏΠΎΠ»Π΅Π·Π½ΠΎ для Ρ‚ΠΎΠ½ΠΊΠΈΡ… ΠΏΠ»Ρ‘Π½ΠΎΠΊ ΠΈ Π²ΠΎΠ»ΠΎΠΊΠΎΠ½. Но Π²Π°ΠΆΠ½ΠΎ ΠΏΠΎΠ½ΠΈΠΌΠ°Ρ‚ΡŒ: это большС Β«Ρ€Π°Π·Π΄Ρ€ΠΎΠ±Π»Π΅Π½ΠΈΠ΅Β» Π²ΠΊΠ»ΡŽΡ‡Π΅Π½ΠΈΠΉ, Ρ‡Π΅ΠΌ ΠΈΡ… ΡƒΠ΄Π°Π»Π΅Π½ΠΈΠ΅ ΠΈΠ· расплава.

Π›ΡƒΡ‡ΡˆΠ΅Π΅, Ρ‡Ρ‚ΠΎ Ρ€Π΅Π°Π»ΡŒΠ½ΠΎ Ρ€Π°Π±ΠΎΡ‚Π°Π΅Ρ‚ β€” глубинная Ρ„ΠΈΠ»ΡŒΡ‚Ρ€Π°Ρ†ΠΈΡ

- Π’ΠΈΠΏ носитСля: спСчённый ΠΌΠ΅Ρ‚Π°Π»Π» ΠΈΠ»ΠΈ случайноС Ρ‚Ρ€Ρ‘Ρ…ΠΌΠ΅Ρ€Π½ΠΎΠ΅ Π²ΠΎΠ»ΠΎΠΊΠ½ΠΎ (3D). Π­Ρ‚ΠΎ Π½Π΅ «сито», Π° ΠΎΠ±ΡŠΡ‘ΠΌΠ½Π°Ρ Π»ΠΎΠ²ΡƒΡˆΠΊΠ°, которая Π·Π°Ρ…Π²Π°Ρ‚Ρ‹Π²Π°Π΅Ρ‚ Π³Π΅Π»ΠΈ ΠΏΠΎ Ρ‚ΠΎΠ»Ρ‰ΠΈΠ½Π΅ Ρ„ΠΈΠ»ΡŒΡ‚Ρ€ΡƒΡŽΡ‰Π΅Π³ΠΎ слоя.

- Π“Π΄Π΅ примСняСтся: дСсятилСтиями ΠΈΡΠΏΠΎΠ»ΡŒΠ·ΡƒΠ΅Ρ‚ΡΡ Π² высококачСствСнных ΠΏΠ»Ρ‘Π½ΠΎΡ‡Π½Ρ‹Ρ… ΠΈ Π²ΠΎΠ»ΠΎΠΊΠΎΠ½Π½Ρ‹Ρ… прилоТСниях, Π³Π΄Π΅ трСбования ΠΊ Π²Π½Π΅ΡˆΠ½Π΅ΠΌΡƒ Π²ΠΈΠ΄Ρƒ ΠΈ чистотС ΠΌΠ°ΠΊΡΠΈΠΌΠ°Π»ΡŒΠ½Ρ‹Π΅.

- ΠšΠΎΠ½Ρ„ΠΈΠ³ΡƒΡ€Π°Ρ†ΠΈΡ: устройства Π³Π»ΡƒΠ±ΠΎΠΊΠΎΠΉ Ρ„ΠΈΠ»ΡŒΡ‚Ρ€Π°Ρ†ΠΈΠΈ большой ΠΏΠ»ΠΎΡ‰Π°Π΄ΠΈ β€” ΠΎΠΏΡ‚ΠΈΠΌΠ°Π»ΡŒΠ½Ρ‹ для ΡΡ‚Π°Π±ΠΈΠ»ΡŒΠ½ΠΎΠ³ΠΎ удСрТания Π³Π΅Π»Π΅ΠΉ ΠΏΡ€ΠΈ ΠΏΡ€ΠΎΠΌΡ‹ΡˆΠ»Π΅Π½Π½ΠΎΠΉ ΠΏΡ€ΠΎΠΈΠ·Π²ΠΎΠ΄ΠΈΡ‚Π΅Π»ΡŒΠ½ΠΎΡΡ‚ΠΈ.

- ΠœΠΈΠ½ΡƒΡΡ‹: высокая ΡΡ‚ΠΎΠΈΠΌΠΎΡΡ‚ΡŒ, Ρ‚Ρ€Π΅Π±ΠΎΠ²Π°Ρ‚Π΅Π»ΡŒΠ½ΠΎΡΡ‚ΡŒ ΠΊ ΠΎΠ±ΡΠ»ΡƒΠΆΠΈΠ²Π°Π½ΠΈΡŽ, рСгулярная Π·Π°ΠΌΠ΅Π½Π° ΠΊΠ°Ρ€Ρ‚Ρ€ΠΈΠ΄ΠΆΠ΅ΠΉ/элСмСнтов.

- Плюс Π³Π»Π°Π²Π½Ρ‹ΠΉ: Π΄Π΅ΠΉΡΡ‚Π²ΠΈΡ‚Π΅Π»ΡŒΠ½ΠΎ эффСктивно ΡƒΠ΄Π°Π»ΡΡŽΡ‚ Π³Π΅Π»ΠΈ ΠΈΠ· расплава.

ЭксплуатационныС Π½ΡŽΠ°Π½ΡΡ‹ Π³Π»ΡƒΠ±ΠΈΠ½Π½Ρ‹Ρ… Ρ„ΠΈΠ»ΡŒΡ‚Ρ€ΠΎΠ²

- ΠŸΠΎΠ΄Π±ΠΎΡ€ ΠΏΠΎ классу удСрТания: Π²Ρ‹Π±ΠΈΡ€Π°ΠΉΡ‚Π΅ Ρ€Π΅ΠΉΡ‚ΠΈΠ½Π³ ΠΏΠΎΠ΄ критичСский Ρ€Π°Π·ΠΌΠ΅Ρ€ гСля для вашСго примСнСния (балансируя ΠΌΠ΅ΠΆΠ΄Ρƒ качСством ΠΈ ΠΏΠ΅Ρ€Π΅ΠΏΠ°Π΄ΠΎΠΌ давлСния).

- Π‘Π»Π΅Π΄ΠΈΡ‚Π΅ Π·Π° Ξ”P ΠΈ рСсурсом: рост давлСния β€” ΠΈΠ½Π΄ΠΈΠΊΠ°Ρ‚ΠΎΡ€ накоплСния. ΠŸΠ»Π°Π½ΠΈΡ€ΡƒΠΉΡ‚Π΅ Π·Π°ΠΌΠ΅Π½Ρ‹ ΠΏΠΎ ΠΏΠΎΡ€ΠΎΠ³Π°ΠΌ Ξ”P, Ρ‡Ρ‚ΠΎΠ±Ρ‹ Π½Π΅ Β«Π΄ΡƒΡˆΠΈΡ‚ΡŒΒ» линию.

- ΠŸΠ»ΠΎΡ‰Π°Π΄ΡŒ ΠΈΠΌΠ΅Π΅Ρ‚ Π·Π½Π°Ρ‡Π΅Π½ΠΈΠ΅: Ρ‡Π΅ΠΌ большС активная ΠΏΠ»ΠΎΡ‰Π°Π΄ΡŒ, Ρ‚Π΅ΠΌ Π½ΠΈΠΆΠ΅ ΡΠΊΠΎΡ€ΠΎΡΡ‚ΡŒ засорСния ΠΈ ΡΡ‚Π°Π±ΠΈΠ»ΡŒΠ½Π΅Π΅ процСсс.

- Чистота upstream: ΠΊΠ°ΠΆΠ΄ΠΎΠ΅ лишнСС загрязнСниС (ΠΏΡ‹Π»ΡŒ, angel hair, кросс‑контаминация) сокращаСт рСсурс Ρ„ΠΈΠ»ΡŒΡ‚Ρ€Π° β€” Π΄Π΅Ρ€ΠΆΠΈΡ‚Π΅ Ρ‚Ρ€Π°ΠΊΡ‚ ΠΏΠΎΠ΄Π°Ρ‡ΠΈ ΠΈΠ΄Π΅Π°Π»ΡŒΠ½Ρ‹ΠΌ.

Быстрый чСк‑лист ΠΏΠΎ стратСгии ΠΏΡ€ΠΎΡ‚ΠΈΠ² P‑гСлСй

- Π’Ρ…ΠΎΠ΄Π½ΠΎΠΉ ΠΊΠΎΠ½Ρ‚Ρ€ΠΎΠ»ΡŒ: фиксируйтС Β«Π³Π΅Π»ΠΈ/Π΅Π΄. ΠΏΠ»ΠΎΡ‰Π°Π΄ΠΈΒ» ΠΏΠΎ стандартной ΠΌΠ΅Ρ‚ΠΎΠ΄ΠΈΠΊΠ΅, Ρ‡Ρ‚ΠΎΠ±Ρ‹ Ρ€Π°Π·Π»ΠΈΡ‡Π°Ρ‚ΡŒ ΠΏΠ°Ρ€Ρ‚ΠΈΠΈ ΠΈ Ρ€Π°Π·Π³ΠΎΠ²Π°Ρ€ΠΈΠ²Π°Ρ‚ΡŒ с поставщиком Π½Π° Ρ†ΠΈΡ„Ρ€Π°Ρ….

- Если допускаСт тСхнология β€” ΡΡ‚Π°Π²ΡŒΡ‚Π΅ ΡƒΠ΄Π»ΠΈΠ½Ρ‘Π½Π½Ρ‹Π΅ диспСрсионныС смСситСли (Π½Π°ΠΏΡ€ΠΈΠΌΠ΅Ρ€, CRD) для сниТСния видимости Π΄Π΅Ρ„Π΅ΠΊΡ‚ΠΎΠ².

- Для Ρ€Π΅Π°Π»ΡŒΠ½ΠΎΠ³ΠΎ удалСния β€” внСдряйтС Π³Π»ΡƒΠ±ΠΈΠ½Π½ΡƒΡŽ Ρ„ΠΈΠ»ΡŒΡ‚Ρ€Π°Ρ†ΠΈΡŽ (спСчённый ΠΌΠ΅Ρ‚Π°Π»Π» ΠΈΠ»ΠΈ 3D‑волокно) достаточной ΠΏΠ»ΠΎΡ‰Π°Π΄ΠΈ.

- Π“ΠΎΡ‚ΠΎΠ²ΡŒΡ‚Π΅ΡΡŒ ΠΊ сСрвису: Ρ€Π΅Π³Π»Π°ΠΌΠ΅Π½Ρ‚ ΠΏΠΎ Π·Π°ΠΌΠ΅Π½Π΅, запас Ρ„ΠΈΠ»ΡŒΡ‚Ρ€ΡƒΡŽΡ‰ΠΈΡ… элСмСнтов, ΠΌΠΎΠ½ΠΈΡ‚ΠΎΡ€ΠΈΠ½Π³ Ξ”P, Π»ΠΎΠ³ΠΈΡ€ΠΎΠ²Π°Π½ΠΈΠ΅.

- НС Ρ‚Ρ€Π°Ρ‚ΡŒΡ‚Π΅ врСмя Π½Π° ситопакСты ΠΊΠ°ΠΊ «лСкарство ΠΎΡ‚ P‑гСлСй» β€” ΠΈΡ… ΡΠΏΠΎΡΠΎΠ±Π½ΠΎΡΡ‚ΡŒ Π·Π°Ρ…Π²Π°Ρ‚Π° слишком ΠΎΠ³Ρ€Π°Π½ΠΈΡ‡Π΅Π½Π°.

β•Π˜Ρ‚ΠΎΠ³

- P‑гСли Ρ‚Ρ€ΡƒΠ΄Π½ΠΎ вывСсти ΠΎΠ±Ρ‹Ρ‡Π½Ρ‹ΠΌΠΈ срСдствами экструзии. ΠΠ°ΠΈΠ»ΡƒΡ‡ΡˆΠΈΠΉ тСхничСский эффСкт Π΄Π°ΡŽΡ‚ Π³Π»ΡƒΠ±ΠΈΠ½Π½Ρ‹Π΅ Ρ„ΠΈΠ»ΡŒΡ‚Ρ€Ρ‹; диспСрсионныС смСситСли с ΡƒΠ΄Π»ΠΈΠ½Ρ‘Π½Π½Ρ‹ΠΌ ΠΏΠΎΡ‚ΠΎΠΊΠΎΠΌ ΠΌΠΎΠ³ΡƒΡ‚ Π΄ΠΎΠΏΠΎΠ»Π½ΠΈΡ‚Π΅Π»ΡŒΠ½ΠΎ Β«ΠΏΠΎΠ΄Ρ‡ΠΈΡΡ‚ΠΈΡ‚ΡŒ ΠΊΠ°Ρ€Ρ‚ΠΈΠ½ΠΊΡƒΒ», Π½ΠΎ Π½Π΅ Π·Π°ΠΌΠ΅Π½ΡΡŽΡ‚ Ρ„ΠΈΠ»ΡŒΡ‚Ρ€Π°Ρ†ΠΈΡŽ.

#ΠΏΠΎΠ»ΠΈΠΌΠ΅Ρ€Ρ‹ #экструзия #Π³Π΅Π»ΠΈ #PΠ³Π΅Π»ΠΈ #Ρ„ΠΈΠ»ΡŒΡ‚Ρ€Π°Ρ†ΠΈΡ #спСчСнныймСталл #3DΡ„ΠΈΠ»ΡŒΡ‚Ρ€ #качСство #ΠΏΠ»Π΅Π½ΠΊΠ° #Π²ΠΎΠ»ΠΎΠΊΠ½ΠΎ