Добавить в корзинуПозвонить
Найти в Дзене

Шерстяной характер: как измерить капризность вязаного полотна

Вязаное полотно может деформироваться как по горизонтали, так и по вертикали.
Усадка вязаного полотна по вертикали — это уменьшение длины изделия (вдоль петельных столбиков) после влажно-тепловой обработки (ВТО), стирки, отпаривания или в процессе носки, по сравнению с его первоначальными размерами.
Проще говоря: это то, насколько короче или длиннее станет ваше вязание после того, как вы его
Оглавление

Вязаное полотно может деформироваться как по горизонтали, так и по вертикали.

Рад приветствовать всех, заглянувших на канал "Заметки загородного жителя".
Если вы не хотите, чтобы ваш джемпер, например, после стирки превратился в платье или топик, определите степень усадки вязаного полотна по вертикали.
Все очень просто.

Усадка вязаного полотна по вертикали — это уменьшение длины изделия (вдоль петельных столбиков) после влажно-тепловой обработки (ВТО), стирки, отпаривания или в процессе носки, по сравнению с его первоначальными размерами.

Проще говоря: это то, насколько короче или длиннее станет ваше вязание после того, как вы его постираете и высушите.

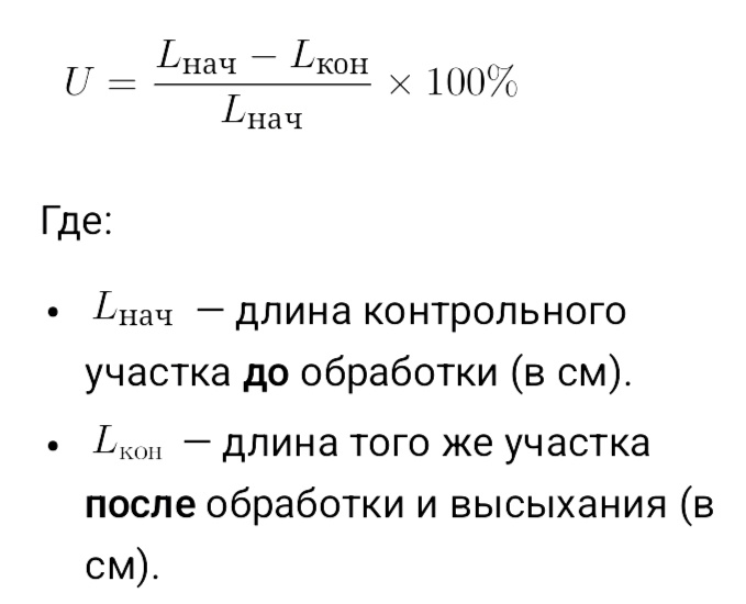
Формула расчета очень проста.

Усадка (U) вычисляется в процентах по следующей формуле:

-2
Если значение положительное — полотно село (укоротилось). Если отрицательное — полотно вытянулось.*

Я не буду расписывать полный алгоритм вычислений. Он точно такой же, как и при определении усадки по горизонтали с той разницей, что раньше мы считали петли, а теперь будем считать ряды.

Пример расчета

До стирки: 20 см.

После стирки и сушки: 19 см.

Расчет: (20 - 19) : 20 х 100% = 5%

Вывод: Усадка по вертикали составляет 5%. Таким образом, при рассчетах количество рядов для изделия нужно увеличить на 5%.

Причины вертикальной усадки

  • Состав пряжи. Натуральные волокна, такие как шерсть, хлопок, лен садятся сильнее, чем синтетика (акрил, полиэстер).
  • Плотность вязания. Плотное вязание дает меньшую усадку, чем рыхлое.
  • Тип вязки. Кулирная гладь, например, склонна к усадке.
  • Крутка пряжи. Слабая крутка пряжи более подвержена усадке
  • Способ ВТО. Агрессивная стирка или отпаривание приводят к сильной деформации полотна.

Зачем нужно знать коэффициент усадки

1. Чтобы изделие не стало коротким или длинным после первой стирки.

2. При рассчетах количества рядов по выкройке учитывается коэффициент усадки

3. При сильной усадке полотно может становится толще и короче. Это нужно учитывать при определении метража пряжи, необходимого для вязания изделия.

Профессионалы в вязании используют коэффициент усадки (K).

-3

В примере выше: К=20/:19=1.05. Значит, вязать нужно на 5% длиннее желаемого результата.

Не жалейте потратить немного времени, необходимого для проведения необходимых расчетов. Это поможет вам добиться желаемого результата.
Ваш загородный житель Олег Гончаров.

P.S. Здесь начало