Добавить в корзинуПозвонить
Найти в Дзене

Как победить нестабильность экструзии: коротко, по делу

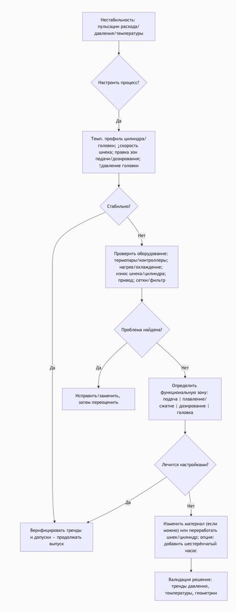
Нестабильность (surging) — это пульсации подачи, давления и температуры расплава. Сначала играем температурным профилем и режимами, затем проверяем «железо». Если не помогает — меняем конструкцию шнека/головки или ставим шестерёнчатый насос. 🤓Какие симптомы ловим - «Волна» по диаметру/толщине, полосы на поверхности. - Пульсации давления на головке, скачки расхода. - Колебания крутящего момента и тока привода. - Пульсации температуры расплава на выпуске. Быстрые действия на линии (что обычно помогает) - Уменьшить скорость шнека — меньше удельной подачи и вязкого нагрева. - Уменьшить температуру шнека (если греется) — снизить тепловой вклад в расплав. - Подправить заднюю (зону подачи) температуру цилиндра: - Понизить, чтобы усилить захват гранулы и стабилизировать твёрдую пробку. - Или поднять, если идёт проскальзывание/захват «рвётся» и возникают рывки. - Понизить температуру на конце подачи (feed end), чтобы стабилизировать твёрдотельный транспорт. - Увеличить давление головки (умен

Как победить нестабильность экструзии: коротко, по делу

Нестабильность (surging) —

это пульсации подачи, давления и температуры расплава. Сначала играем температурным профилем и режимами, затем проверяем «железо». Если не помогает — меняем конструкцию шнека/головки или ставим шестерёнчатый насос.

🤓Какие симптомы ловим

- «Волна» по диаметру/толщине, полосы на поверхности.

- Пульсации давления на головке, скачки расхода.

- Колебания крутящего момента и тока привода.

- Пульсации температуры расплава на выпуске.

Быстрые действия на линии (что обычно помогает)

- Уменьшить скорость шнека — меньше удельной подачи и вязкого нагрева.

- Уменьшить температуру шнека (если греется) — снизить тепловой вклад в расплав.

- Подправить заднюю (зону подачи) температуру цилиндра:

- Понизить, чтобы усилить захват гранулы и стабилизировать твёрдую пробку.

- Или поднять, если идёт проскальзывание/захват «рвётся» и возникают рывки.

- Понизить температуру на конце подачи (feed end), чтобы стабилизировать твёрдотельный транспорт.

- Увеличить давление головки (уменьшить зазор, поставить фильтр/сетку) — добавляем обратное давление для сглаживания пульсаций.

- Если доступно по конструкции:

- Уменьшить глубину канала в дозирующей секции — более стабильная подача.

- Увеличить длину секции сжатия — плавное плавление и демпфирование.

Алгоритм поиска причины

1) Настроить температурный профиль цилиндра и головки, скорость шнека, тянущее устройство. Посмотреть, как меняются амплитуда и частота пульсаций.

2) Проверить оборудование:

- термопары, контроллеры, нагрев/охлаждение зон;

- износ шнека/цилиндра, биение, зазоры, состояние сеток/фильтра;

- привод: обороты, обратная связь, пульсации скорости.

3) Если дело не в «железе» — определить проблемную функциональную зону:

- подача (скольжение гранулы, конденсат, мостики);

- зона плавления/сжатия (перегрев, «бугры» расплава, барьерный виток);

- дозирование (пульсации подачи);

- головка/формующий инструмент (перепады сопротивления).

4) Если процессными настройками не лечится:

- изменить материал (редко возможно на производстве);

- переработать конструкцию шнека/цилиндра под материал и задание;

- добавить шестерёнчатый насос после экструдера для стабилизации расхода.

🧐Почему эффект бывает контринтуитивным (противоречит логике)

- Повышение температуры цилиндра обычно греет расплав на выходе… но иногда снижает его температуру. Почему? Падает вязкость → уменьшается вязкий нагрев в каналах → итоговая температура расплава может стать ниже. Поэтому любые изменения оценивайте по факту измерений, а не «по учебнику».

⚠️Что измерять и логировать

- Давление на головке и перед фильтром (с трендом и спектром).

- Температуру расплава на выходе.

- Обороты шнека и крутящий момент.

- Параметры охлаждения: расход и температура воды.

- Геометрию изделия онлайн (диаметр, овальность, толщина стенки).

👍Полезные напоминания

- Стабильная «твёрдая пробка» в зоне подачи — фундамент. Влага, пыль, нестабильная гранула и смазки легко рвут подачу.

- Повышая давление головки, следите за ростом температуры расплава и энергопотреблением.

- Любые колебания, кратные оборотам шнека, чаще всего рождаются в самом экструдере; медленные (десятки секунд и минуты) — в охлаждении/тяге.