Найти Π² Π”Π·Π΅Π½Π΅
IT Start | Python

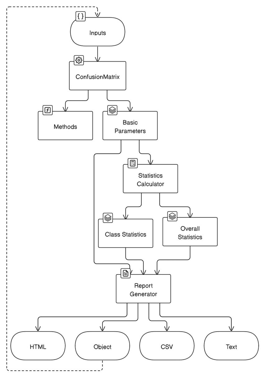
πŸ“š pycm β€” это Python-Π±ΠΈΠ±Π»ΠΈΠΎΡ‚Π΅ΠΊΠ° для Ρ€Π°Π±ΠΎΡ‚Ρ‹ с ΠΌΠ°Ρ‚Ρ€ΠΈΡ†Π°ΠΌΠΈ ошибок ΠΈ Π°Π½Π°Π»ΠΈΠ·Π° качСства ΠΌΠΎΠ΄Π΅Π»Π΅ΠΉ классификации

πŸ“Œ ΠžΡΠ½ΠΎΠ²Π½Ρ‹Π΅ особСнности: πŸ”΅ΠΠ²Ρ‚ΠΎΠΌΠ°Ρ‚ΠΈΡ‡Π΅ΡΠΊΠΎΠ΅ построСниС confusion matrix πŸ”΅Π‘ΠΎΠ»Π΅Π΅ 100 ΠΌΠ΅Ρ‚Ρ€ΠΈΠΊ качСства (Accuracy, F1, MCC, AUC ΠΈ Π΄Ρ€.) πŸ”΅ΠŸΠΎΠ΄Π΄Π΅Ρ€ΠΆΠΊΠ° binary, multiclass ΠΈ multilabel классификации πŸ”΅Π­ΠΊΡΠΏΠΎΡ€Ρ‚ ΠΎΡ‚Ρ‡Ρ‘Ρ‚ΠΎΠ² Π² HTML, CSV, JSON πŸ”΅Π’ΠΈΠ·ΡƒΠ°Π»ΠΈΠ·Π°Ρ†ΠΈΡ ΠΈ подробная статистика ΠΏΠΎ ΠΊΠ°ΠΆΠ΄ΠΎΠΌΡƒ классу πŸ”΅ΠŸΠΎΠ΄Π΄Π΅Ρ€ΠΆΠΊΠ° sklearn ΠΈ интСграция Π² ML-ΠΏΠ°ΠΉΠΏΠ»Π°ΠΉΠ½ βž‘οΈΠ£ΡΡ‚Π°Π½ΠΎΠ²ΠΊΠ° Π±ΠΈΠ±Π»ΠΈΠΎΡ‚Π΅ΠΊΠΈ: pip install pycm πŸ“± Π Π΅ΠΏΠΎΠ·ΠΈΡ‚ΠΎΡ€ΠΈΠΉ βž‘οΈΠ‘ΠΏΡ€Π°Π²ΠΎΡ‡Π½ΠΈΠΊ ΠŸΡ€ΠΎΠ³Ρ€Π°ΠΌΠΌΠΈΡΡ‚Π°. ΠŸΠΎΠ΄ΠΏΠΈΡΠ°Ρ‚ΡŒΡΡ

πŸ“š pycm β€” это Python-Π±ΠΈΠ±Π»ΠΈΠΎΡ‚Π΅ΠΊΠ° для Ρ€Π°Π±ΠΎΡ‚Ρ‹ с ΠΌΠ°Ρ‚Ρ€ΠΈΡ†Π°ΠΌΠΈ ошибок ΠΈ Π°Π½Π°Π»ΠΈΠ·Π° качСства ΠΌΠΎΠ΄Π΅Π»Π΅ΠΉ классификации.

πŸ“Œ ΠžΡΠ½ΠΎΠ²Π½Ρ‹Π΅ особСнности:

πŸ”΅ΠΠ²Ρ‚ΠΎΠΌΠ°Ρ‚ΠΈΡ‡Π΅ΡΠΊΠΎΠ΅ построСниС confusion matrix

πŸ”΅Π‘ΠΎΠ»Π΅Π΅ 100 ΠΌΠ΅Ρ‚Ρ€ΠΈΠΊ качСства (Accuracy, F1, MCC, AUC ΠΈ Π΄Ρ€.)

πŸ”΅ΠŸΠΎΠ΄Π΄Π΅Ρ€ΠΆΠΊΠ° binary, multiclass ΠΈ multilabel классификации

πŸ”΅Π­ΠΊΡΠΏΠΎΡ€Ρ‚ ΠΎΡ‚Ρ‡Ρ‘Ρ‚ΠΎΠ² Π² HTML, CSV, JSON

πŸ”΅Π’ΠΈΠ·ΡƒΠ°Π»ΠΈΠ·Π°Ρ†ΠΈΡ ΠΈ подробная статистика ΠΏΠΎ ΠΊΠ°ΠΆΠ΄ΠΎΠΌΡƒ классу

πŸ”΅ΠŸΠΎΠ΄Π΄Π΅Ρ€ΠΆΠΊΠ° sklearn ΠΈ интСграция Π² ML-ΠΏΠ°ΠΉΠΏΠ»Π°ΠΉΠ½

βž‘οΈΠ£ΡΡ‚Π°Π½ΠΎΠ²ΠΊΠ° Π±ΠΈΠ±Π»ΠΈΠΎΡ‚Π΅ΠΊΠΈ: pip install pycm

πŸ“± Π Π΅ΠΏΠΎΠ·ΠΈΡ‚ΠΎΡ€ΠΈΠΉ

βž‘οΈΠ‘ΠΏΡ€Π°Π²ΠΎΡ‡Π½ΠΈΠΊ ΠŸΡ€ΠΎΠ³Ρ€Π°ΠΌΠΌΠΈΡΡ‚Π°. ΠŸΠΎΠ΄ΠΏΠΈΡΠ°Ρ‚ΡŒΡΡ