Найти в Дзене
Hi-Tech Mail

Понимание синтеза микробной ДНК стало ключом к новому поколению антибиотиков

Международная группа исследователей подробно описала механизм, с помощью которого бактерии контролируют выработку прекурсоров ДНК — дезоксирибонуклеотидов (dNTP). Этот процесс жизненно важен для размножения и выживания микробных клеток, поскольку без достаточных запасов dNTP они не смогут копировать ДНК. Центральную роль в этой регуляции играет специализированный белок-регулятор NrdR, не имеющий аналогов у эукариот, организмов с ядерными клетками, к числу которых относятся животные и человек. Это делает белок NrdR перспективной мишенью для разработки новых антибиотиков, специфичных именно для бактерий и безопасных для эукариотических организмов. Исследование находится в открытом доступе в научном журнале International Journal of Biological Macromolecules. Группа под руководством исследователей из Института биоинжиниринга Каталонии (IBEC) и Молекулярного биологического института Барселоны (IBMB-CSIC) применила сочетание методов структурной биологии, физико-химических анализов и функцион

Международная группа исследователей подробно описала механизм, с помощью которого бактерии контролируют выработку прекурсоров ДНК — дезоксирибонуклеотидов (dNTP). Этот процесс жизненно важен для размножения и выживания микробных клеток, поскольку без достаточных запасов dNTP они не смогут копировать ДНК. Центральную роль в этой регуляции играет специализированный белок-регулятор NrdR, не имеющий аналогов у эукариот, организмов с ядерными клетками, к числу которых относятся животные и человек. Это делает белок NrdR перспективной мишенью для разработки новых антибиотиков, специфичных именно для бактерий и безопасных для эукариотических организмов. Исследование находится в открытом доступе в научном журнале International Journal of Biological Macromolecules.

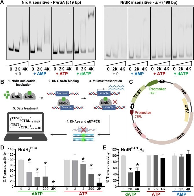
Группа под руководством исследователей из Института биоинжиниринга Каталонии (IBEC) и Молекулярного биологического института Барселоны (IBMB-CSIC) применила сочетание методов структурной биологии, физико-химических анализов и функциональных испытаний. Ученые получили трехмерную структуру NrdR у Escherichia coli и изучили, как его форма меняется в ответ на разные внутриклеточные уровни нуклеотидов.

Структура NrdR и ее значение

NrdR действует как регулятор транскрипции генов, ответственных за выработку фермента рибонуклеотидредуктазы (RNR) — ключевого компонента, превращающего рибонуклеотиды в dNTP. Изменение структуры NrdR под действием таких метаболитов, как ATP и dATP, переключает белок между активным и репрессивным состоянием, позволяя клетке адаптировать производство DNA-прекурсоров к текущим потребностям.

   Профили нуклеотид-зависимой активности белка NrdR как мишени селективного ингибирования специфическими антибиотиками нового поколения.
Профили нуклеотид-зависимой активности белка NrdR как мишени селективного ингибирования специфическими антибиотиками нового поколения.

Расшифровка молекулярных взаимодействий и состояние NrdR предоставляют фундаментальную основу для создания молекул-ингибиторов, которые могли бы нарушать этот контроль, снижая способность бактерий к размножению или вовсе пресекая его на корню. Поскольку регулятор отсутствует в человеческих клетках, такие соединения потенциально будут иметь высокую селективность и низкую цитотоксичность.

Нацеливание на центральный регуляторный узел, подобный NrdR, может ослабить патогенные бактерии или помочь восстановить их восприимчивость к существующим антибиотикам.Эдуард Торрентс

Недавно мы сообщили, что в России создали новый метод идентификации происхождения человека по ДНК.