Добавить в корзинуПозвонить
Найти в Дзене
Electronics && Oleg Gorshkov

Мультивибраторы, RC генераторы

В различных радиолюбительских конструкциях часто требуются RC генераторы, о ниже мультивибраторы. Например для тактирования каких-то логических схем, или просто помигать светодиодом. Предлагаю вспомнить наиболее популярные решения, и рассмотреть их плюсы и минусы. Мультивибратор на транзисторах на транзисторах - это простой и надежный генератор импульсов практически прямоугольной формы, работающий в режиме автоколебаний за счет поочередного включения и выключения транзисторов. Для симметричного мультивибратора частота определяется по формуле: F = 1/1.38*R*C где R2 = R3 = R, C1 = C2 = C R1, R4 - коллекторные сопротивления, определяются типом нагрузки и мощностью транзистора. Несмотря на ряд преимуществ такого динозавра уже практически не применяют. Я тоже в своих устройствах не использую таких решений. Привёл исключительно для сравнения. Мультивибратор на NE555. NE555 — это легендарная, широко распространенная интегральная схема (таймер), используемая для генерации точных временных заде

В различных радиолюбительских конструкциях часто требуются RC генераторы, они же мультивибраторы. Например для тактирования каких-то логических схем, или просто помигать светодиодом. Предлагаю вспомнить наиболее популярные решения, и рассмотреть их плюсы и минусы.

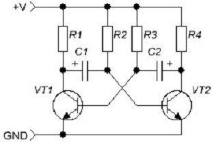
Мультивибратор на транзисторах на транзисторах - это простой и надежный генератор импульсов практически прямоугольной формы, работающий в режиме автоколебаний за счет поочередного включения и выключения транзисторов.

мультивибратор на транзисторах
мультивибратор на транзисторах

Для симметричного мультивибратора частота определяется по формуле:

F = 1/1.38*R*C

где R2 = R3 = R, C1 = C2 = C

R1, R4 - коллекторные сопротивления, определяются типом нагрузки и мощностью транзистора.

Несмотря на ряд преимуществ такого динозавра уже практически не применяют. Я тоже в своих устройствах не использую таких решений. Привёл исключительно для сравнения.

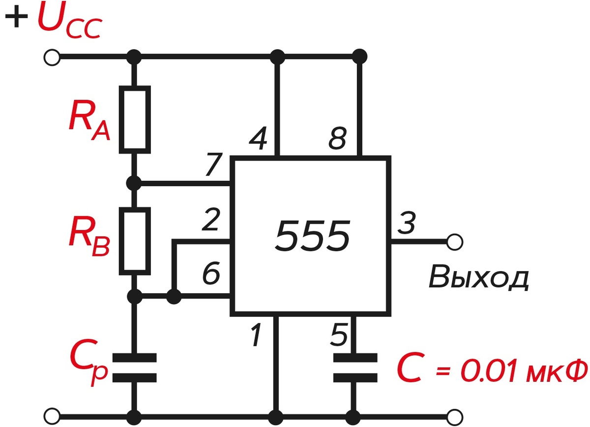
Мультивибратор на NE555. NE555 — это легендарная, широко распространенная интегральная схема (таймер), используемая для генерации точных временных задержек, импульсов и колебаний (от 0 до 500 кГц).

Мультивибратор на NE555
Мультивибратор на NE555

Частота определяется по формуле:

F = 1.44/((RA + 2RB) * Cp)

Такие мультивибраторы обладают отличной стабильностью, большой нагрузочной способностью (до 200мА), широким диапазоном питания. Недостатком пожалуй является относительная сложность - целых четыре элемента в обвязке. Лично я достаточно часто применяю NE555 в своих конструкциях, и считаю применение специализированной микросхемы наиболее правильным решением.

Мультивибратор на триггере Шмитта — это самая простая схема генератора, так как для неё нужен всего один резистор и один конденсатор.

Мультивибратор на триггере Шмитта
Мультивибратор на триггере Шмитта

F = K / RC

где коэффициент K зависит от параметров конкретной микросхемы (порогов переключения), но чаще всего он близок к 0.8 или 1.

Такая схема обладает достаточно хорошей стабильностью, простотой конструкцией. Нагрузочная способность конечно меньше, чем у NE555, является типовой для микросхем стандартной логике, применяемого типа. Я обычно применяю для её реализации микросхему 74HC14 - содержит сразу шесть элементов инвертирующего триггера Шмитта в своём корпусе. Или, если нужна миниатюризация, то 74LVC1G14 – одноканальный инвертор с триггером Шмитта.

Мультивибратор на логических элементах обычно собирается на базе инверторов (НЕ) или элементов И-НЕ/ИЛИ-НЕ. Самая популярная схема — на двух инверторах.

Мультивибратор на логических элементах
Мультивибратор на логических элементах

Частота для КМОП микросхем (например 74HC00) рассчитывается по формуле:

F = 1/2.2*R*C

для ТТЛ микросхем (например 7400 она же К155-ЛА3):

F = 1/R*C

Плюсы: предельная простота; на одной микросхеме (например, CD4069) можно собрать сразу 3 независимых генератора. Минусы: частота сильно зависит от напряжения питания и конкретного экземпляра микросхемы (разброс порогов переключения логики). Для ТТЛ микросхем ещё сопротивление R должно быть в пределах 200 Ом — 1 кОм. По возможности стараюсь избегать использование логических элементов в качестве мультивибратора, но применяю в тех случаях, когда в схеме требуются логика для других целей, и несколько элементов микросхемы остались свободными.

Мультивибратор на мигающих светодиодах - новомодное явление в схемотехнике, основанное на побочном эффекте мигающего светодиода. Подробнее я описывал здесь.

Мультивибратор на мигающих светодиодах
Мультивибратор на мигающих светодиодах

Достоинства: предельная простота. Недостатки: малая стабильность, необходимость использования буферного элемента (пойдёт любой элемент КМОП логики), невозможность изменить частоту. Крайне редко, но применял такое решение, в тех случаях, когда в схеме остался один невостребованный элемент, способный послужить буфером, устройству не требуется большой надёжности, например в игрушках.