Добавить в корзинуПозвонить
Найти в Дзене
StoreLand

Настройка Яндекс Директ для интернет-магазина: полное пошаговое руководство от подготовки сайта до анализа продаж

Запускать рекламу в Яндекс Директ — это как выходить в открытое море. Можно поймать попутный ветер и быстро прийти к цели — стабильным продажам. А можно попасть в шторм, потерять управление и слить весь бюджет, так и не увидев берега. Многие предприниматели боятся Директа именно из-за риска потратить деньги впустую. Но правда в том, что Директ — это мощный и предсказуемый инструмент, если обращаться с ним грамотно. Проблема не в самой системе, а в подходе. Хаотичные действия, отсутствие подготовки и анализа почти всегда ведут к провалу. В этой статье мы разберем по шагам, как выглядит правильная настройка Яндекс Директ для интернет-магазина. Это не сухая теория, а практическое руководство, основанное на опыте сотен онлайн-бизнесов. Пройдем путь от подготовки сайта до анализа результатов, чтобы ваша реклама приносила прибыль, а не разочарование. Прежде чем вкладывать деньги в трафик, нужно убедиться, что ваш «аэродром» — то есть сайт — готов его принимать. Лить рекламу на неподготовленн
Оглавление

Запускать рекламу в Яндекс Директ — это как выходить в открытое море. Можно поймать попутный ветер и быстро прийти к цели — стабильным продажам. А можно попасть в шторм, потерять управление и слить весь бюджет, так и не увидев берега. Многие предприниматели боятся Директа именно из-за риска потратить деньги впустую.

Но правда в том, что Директ — это мощный и предсказуемый инструмент, если обращаться с ним грамотно. Проблема не в самой системе, а в подходе. Хаотичные действия, отсутствие подготовки и анализа почти всегда ведут к провалу.

В этой статье мы разберем по шагам, как выглядит правильная настройка Яндекс Директ для интернет-магазина. Это не сухая теория, а практическое руководство, основанное на опыте сотен онлайн-бизнесов. Пройдем путь от подготовки сайта до анализа результатов, чтобы ваша реклама приносила прибыль, а не разочарование.

-2

Шаг 1: Готовим фундамент — без этого реклама не взлетит

Прежде чем вкладывать деньги в трафик, нужно убедиться, что ваш «аэродром» — то есть сайт — готов его принимать. Лить рекламу на неподготовленный магазин — все равно что наливать воду в дырявое ведро.

Аудит сайта: готов ли ваш магазин к приему трафика?

Представьте, что вы потратили деньги, привели на сайт 100 человек, но никто ничего не купил. Почему? Возможно, дело не в рекламе. Проверьте базовые вещи:

  • Скорость загрузки: Если страница товара открывается дольше 3-4 секунд, большинство пользователей просто уйдет.
  • Мобильная версия: Более половины покупок в e-commerce совершается с телефонов. Сайт должен быть удобен на маленьком экране.
  • Понятная навигация: Может ли клиент легко найти нужный товар, прочитать условия доставки и оформить заказ?
  • Рабочая корзина: Пройдите путь клиента сами. Все ли кнопки нажимаются? Нет ли ошибок при оформлении?

Установка Яндекс.Метрики: как получать данные для принятия решений

Яндекс.Метрика — это ваши глаза и уши. Без нее вы действуете вслепую. Этот бесплатный инструмент от Яндекса показывает, кто приходит на ваш сайт, что они делают и откуда.

Установка проста: зарегистрируйтесь в Яндекс.Метрике, получите код счетчика и установите его на все страницы вашего сайта. Большинство платформ для интернет-магазинов (включая Storeland) позволяют сделать это за пару кликов, просто вставив номер счетчика в специальное поле.

Настройка целей и электронной коммерции для отслеживания реальных продаж

Просто установить Метрику — мало. Нужно научить ее понимать, что для вас является успехом.

  1. Настройте цели. Цель — это ключевое действие пользователя. Для интернет-магазина это могут быть: «Положил товар в корзину», «Начал оформление заказа», «Успешно оформил заказ». Главная цель — последняя. Именно по ней вы будете оценивать эффективность рекламы.
  2. Включите электронную коммерцию. Это специальный модуль в Метрике, который позволяет отслеживать не просто факт заказа, а его точную сумму и состав. С ним вы будете видеть не абстрактные «конверсии», а реальный доход (ROI) от каждого рекламного канала.
Без настроенной электронной коммерции вы не сможете понять, окупается ли реклама. Вы можете получать много дешевых заказов на мелкие суммы и работать в минус, даже не подозревая об этом.

Товарный фид (YML-файл): что это и как его подготовить

Товарный фид — это «меню» вашего магазина для рекламных систем Яндекса. Это специальный файл в формате YML (Yandex Market Language), в котором содержится вся информация о ваших товарах: название, цена, фото, наличие, характеристики.

-3

Зачем он нужен?
Фид необходим для запуска самых эффективных для e-commerce типов рекламы: товарных кампаний и смарт-баннеров. Робот Директа берет из фида информацию и автоматически создает тысячи объявлений под каждый товар.

Большинство современных CMS для интернет-магазинов генерируют YML-фид автоматически. Ваша задача — убедиться, что он актуален и не содержит ошибок.

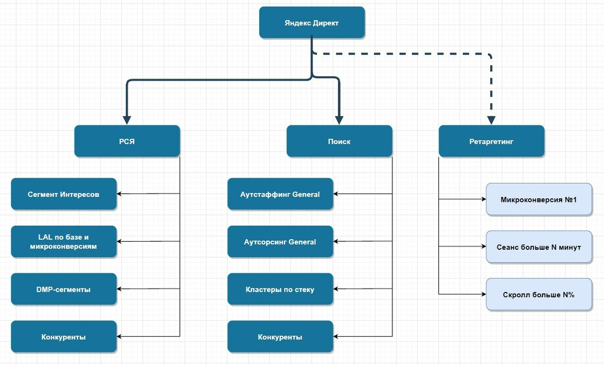
Шаг 2: Выбираем рекламные инструменты для e-commerce

В Яндекс Директе есть разные типы кампаний, и для интернет-магазина подходят далеко не все. Вот основные «рабочие лошадки», которые приносят продажи.

Товарная кампания: идеальный вариант для быстрого старта

Это самый простой и часто самый эффективный способ запустить яндекс директ для интернет магазина. Вы просто загружаете товарный фид, устанавливаете бюджет, а система делает почти все за вас:

  • Сама создает объявления для каждого товара.
  • Показывает их на поиске, в товарной галерее и на сайтах-партнерах (РСЯ).
  • Автоматически подбирает аудиторию, которой могут быть интересны ваши товары.

Это отличный выбор для старта, если у вас широкий ассортимент и нет времени на тонкие ручные настройки.

Динамические объявления: автоматизация для сотен и тысяч товаров

Этот тип кампании похож на товарную, но работает только на поиске. Система анализирует ваш сайт или товарный фид и автоматически генерирует объявления под поисковые запросы, связанные с вашими товарами.

Например, если пользователь ищет «купить смартфон redmi note 10 pro 128gb синий», Директ сам создаст релевантное объявление, даже если вы не добавляли такую ключевую фразу вручную. Идеально для магазинов с постоянно меняющимся ассортиментом.

Смарт-баннеры: как вернуть ушедших посетителей с помощью ретаргетинга

Это графические объявления, которые «догоняют» пользователей, уже побывавших на вашем сайте. Работают они очень эффективно:

  • Человек посмотрел у вас на сайте красные кроссовки 42 размера.
  • Ушел, не купив.
  • На других сайтах (в РСЯ) ему показывается баннер именно с этими кроссовками, возможно, даже со скидкой.

Это один из лучших инструментов для возврата «потеряшек» и тех, кто бросил корзину.

Классический поиск: когда ручное управление эффективнее автоматов

Это «старая добрая» текстовая реклама на поиске Яндекса. Здесь вы сами подбираете ключевые слова, пишете тексты объявлений и управляете ставками. Этот формат требует больше всего времени и экспертизы, но дает максимальный контроль.

Когда он нужен?

  • Для продвижения флагманских товаров или категорий.
  • В нишах с высокой конкуренцией, где важна каждая деталь в объявлении.
  • Для брендовых запросов (когда ищут название вашего магазина).

Шаг 3: Запускаем первую кампанию в Директе: пошаговый разбор

Итак, фундамент готов, инструменты выбраны. Переходим к практике. Рассмотрим запуск на примере Товарной кампании как самой универсальной.

Выбор стратегии: платить за клики или за результат?

В Директе есть два основных подхода к оплате:

  1. Максимум кликов: Вы платите за каждый переход на сайт. Подходит для старта, чтобы собрать данные и «обучить» систему.
  2. Максимум конверсий: Вы платите за целевые действия (например, за оформленный заказ). Система сама старается найти пользователей, которые с наибольшей вероятностью совершат покупку. Это более продвинутая стратегия, которая требует накопленной статистики.

Наш совет: Начните с «Максимума кликов» с небольшим недельным бюджетом. После того как система наберет 10-20 конверсий, переключайтесь на «Максимум конверсий» с оплатой за результат (CPA).

Геотаргетинг и расписание показов: кому и когда показывать рекламу

  • География: Указывайте только те регионы, куда вы реально осуществляете доставку. Нет смысла показывать рекламу жителю Владивостока, если вы возите товары только по Москве.
  • Время: Проанализируйте, в какое время у вас чаще всего совершают заказы. Если ночью продаж нет, а колл-центр не работает, можно смело отключать показы рекламы с 00:00 до 8:00, чтобы не тратить бюджет на пустые клики.

Работа с минус-словами: как отсечь нецелевой трафик на старте

Минус-слова — это стоп-слова, по запросам с которыми ваши объявления не будут показываться. Это один из важнейших инструментов экономии бюджета.

Соберите базовый список еще до старта:

  • Информационные: отзывы, фото, видео, как выбрать, обзор.
  • Бесплатные: бесплатно, скачать, даром, авито, юла.
  • Сделай сам: своими руками, ремонт, как починить.
  • Б/У: бу, подержанный, с пробегом.

Этот список нужно будет постоянно пополнять, анализируя отчеты по поисковым запросам.

Создание эффективных объявлений: что писать в заголовках и текстах

Даже в автоматических кампаниях есть поля, которые вы можете заполнить, чтобы сделать объявления привлекательнее. Используйте простую формулу:

Продукт + Выгода (УТП) + Призыв к действию

  • Пример плохого заголовка: «Магазин детских игрушек»
  • Пример хорошего заголовка: «Деревянные игрушки от 399₽. Доставка по РФ. Закажите!»

Обязательно используйте все доступные расширения: быстрые ссылки, уточнения, визитку. Это делает объявление заметнее и информативнее.

Шаг 4: Собираем «денежные» запросы для поисковых кампаний

Этот шаг актуален для ручных поисковых кампаний. Правильно подобранное семантическое ядро — 80% успеха.

Типы ключевых фраз: от общих категорий до конкретных моделей

Ключевые фразы для e-commerce можно разделить на несколько типов по степени «теплоты» клиента:

  • Общие (холодные): купить смартфон — человек еще не определился.
  • Категорийные (теплые): смартфон xiaomi — уже выбрал бренд.
  • Товарные (горячие): купить xiaomi redmi note 10 pro — ищет конкретную модель.
  • Брендовые (самые горячие): магазин электроники "ТехноМир" — ищет именно вас.

Начинать всегда стоит с самых горячих — товарных и брендовых запросов, так как они приносят больше всего конверсий.

Использование Яндекс Wordstat для подбора ключевых слов

Яндекс Wordstat — главный инструмент для сбора семантики. Он показывает, что и как часто ищут люди. Введите базовый запрос (например, «купить робот-пылесос») и посмотрите, какие еще фразы предлагает система. Обращайте внимание на уточняющие запросы с моделями, характеристиками, цветом.

Кластеризация запросов: как правильно структурировать семантическое ядро

Нельзя сваливать все ключевые слова в одну кучу. Их нужно группировать (кластеризовать) по смыслу.

Основное правило: Одна группа объявлений = один товар или одна узкая товарная категория. Например, все запросы про «iPhone 13 128gb» — в одну группу, а про «iPhone 13 256gb» — в другую. Это позволит написать максимально релевантный текст объявления и направить пользователя на нужную страницу.

Шаг 5: Анализ и оптимизация — превращаем данные в прибыль

Запустить рекламу — это только полдела. Настоящая работа начинается после запуска. Ваша задача — анализировать данные и постоянно улучшать кампании.

Ключевые метрики эффективности: следим за CTR, CPA и ДРР

Вам не нужно следить за десятками показателей. Для интернет-магазина важны три:

Метрика Что означает На что влияет CTR (Click-Through Rate) Процент кликов по объявлению. (Показы / Клики) * 100% Показывает, насколько ваше объявление привлекательно для аудитории. CPA (Cost Per Action) Стоимость целевого действия (например, заказа). (Расход / Кол-во заказов) Показывает, во сколько вам обходится один привлеченный клиент. ДРР (Доля Рекламных Расходов) Отношение расходов на рекламу к доходам от нее. (Расход / Доход) * 100% Главный показатель рентабельности. Показывает, какой процент от дохода вы тратите на рекламу.

Цель любого интернет-магазина — снижать CPA и ДРР, сохраняя или увеличивая количество заказов. Если ваш ДРР ниже маржинальности товара, значит, реклама работает в плюс.

Анализ отчетов и регулярное пополнение списка минус-фраз

Регулярно (хотя бы раз в неделю) заходите в отчет «Поисковые запросы» в Яндекс Директе. Там вы увидите, по каким реальным фразам люди кликали на ваши объявления. Наверняка вы найдете много «мусора» — нецелевых запросов, которые нужно сразу добавлять в минус-слова.

A/B-тестирование креативов и текстов для повышения конверсии

Не останавливайтесь на одном варианте объявления. Постоянно экспериментируйте:

  • Создайте две версии одного объявления с разными заголовками.
  • Используйте разные изображения в баннерах.
  • Попробуйте разные призывы к действию.

Запустите оба варианта и через неделю посмотрите, какой из них показывает лучший CTR и конверсию. Отключите проигравший вариант и создайте новый для следующего теста.

Настройка ретаргетинга: как «догнать» тех, кто бросил корзину

Аудитория, которая уже была на вашем сайте, — самая ценная. Создайте в Яндекс.Аудиториях или Метрике сегменты:

  • Все посетители сайта за последние 30 дней.
  • Те, кто положил товар в корзину, но не оформил заказ.
  • Те, кто просмотрел более 3 карточек товаров.

На эти сегменты запустите отдельные кампании (например, со смарт-баннерами), предлагая им скидку, бесплатную доставку или просто напоминая о себе. Конверсия из таких кампаний обычно в разы выше, чем из рекламы на «холодную» аудиторию.

В заключение, помните: настройка Яндекс Директ для интернет-магазина — это не разовая акция, а системная работа. Подготовьте сайт, выберите правильные инструменты, запустите, а затем постоянно анализируйте и улучшайте. Только такой марафонский подход, а не спринтерский рывок, принесет вашему бизнесу стабильный поток заказов и реальную прибыль.

FAQ

Какой бюджет нужен для старта рекламы в Директе?

Минимального порога нет, но для получения статистически значимых данных рекомендуется закладывать бюджет, достаточный для получения хотя бы 100-200 кликов в неделю. Для большинства ниш это 10 000 – 15 000 рублей в месяц на одну тестовую кампанию.

Что лучше выбрать для магазина: Товарную кампанию или ручные настройки?

Для старта и для магазинов с большим ассортиментом почти всегда лучше начинать с Товарной кампании. Она проще, быстрее запускается и требует меньше экспертизы. К ручным настройкам поиска стоит переходить, когда вы уже понимаете свою аудиторию и хотите получить максимальный контроль над отдельными товарными группами.

Когда ждать первых продаж после запуска рекламы?

Первые заказы могут прийти уже в первый день, но это не показатель. Рекламной системе нужно время (обычно 1-2 недели) на обучение и оптимизацию. Оценивать реальную эффективность кампании стоит не раньше чем через месяц после запуска.

Почему мои объявления не показываются?

Причин может быть несколько: слишком низкая ставка, узкие настройки таргетинга (например, очень маленький регион), объявления не прошли модерацию, или на вашем счету просто закончились деньги. Проверьте статус кампании и объявлений в интерфейсе Директа и уведомления на почте.