Добавить в корзинуПозвонить
Найти в Дзене
4pda.to

Наночастицы могут «перезаряжать» клетки и замедлять старение

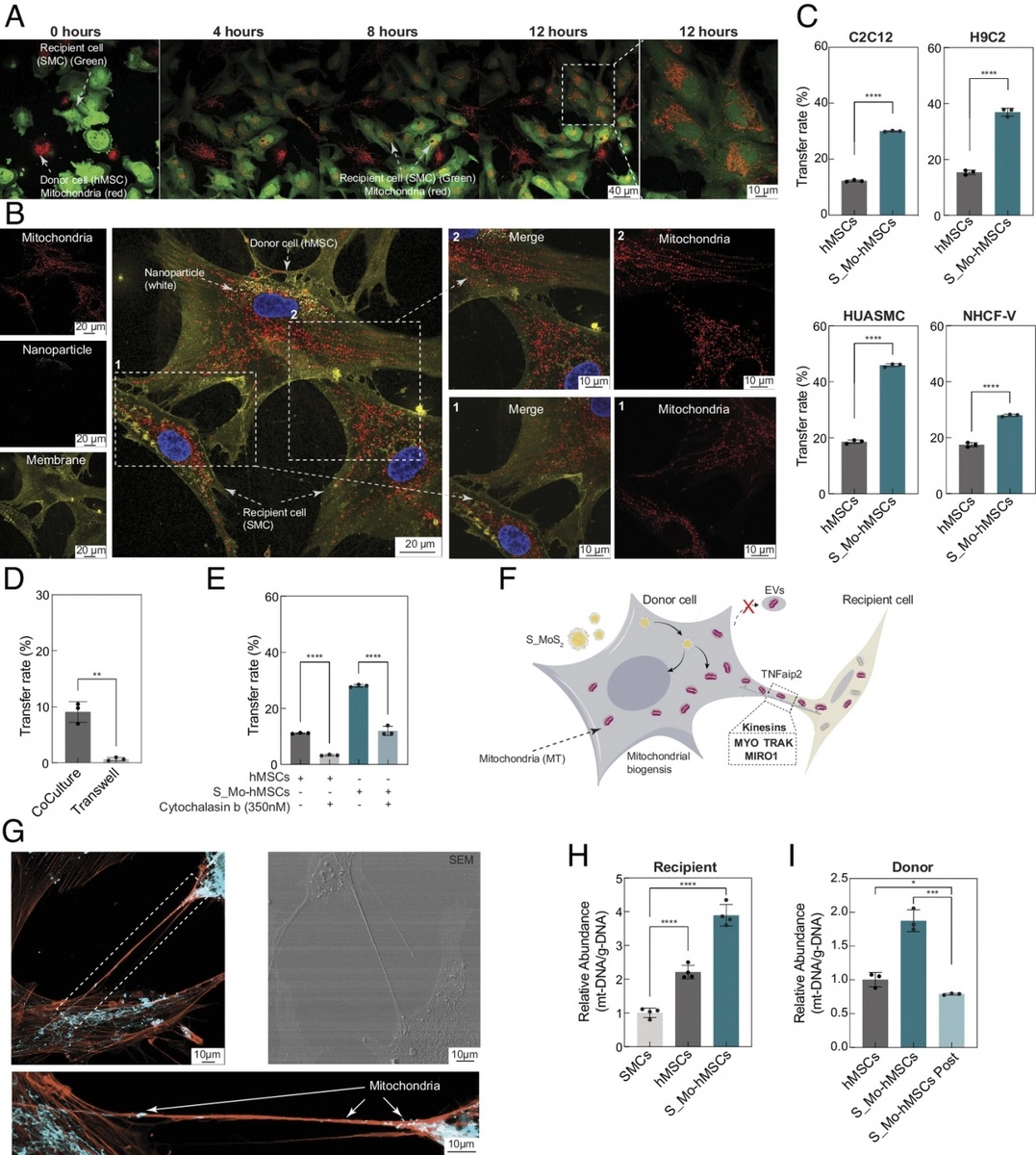
Исследователи из Техасского университета A&M представили технологию, способную изменить подход к старению. В основе метода используется восстановление митохондрий — клеточных «электростанций», от работы которых напрямую зависят энергия тканей и развитие возрастных заболеваний. С возрастом митохондрии теряют эффективность, а традиционные лекарства действуют недолго и требуют постоянного приёма. Учёные предложили альтернативу в виде микроскопических нанофлауэров, способных оставаться внутри клеток и поддерживать энергетические процессы продолжительное время. Наночастицы из дисульфида молибдена стимулировали стволовые клетки производить вдвое больше митохондрий. При этом клетки передавали избыток энергии соседним, усиливая общее состояние тканей и повышая их устойчивость. Технологию можно настраивать под конкретные органы — сердце, мозг или мышцы. Сейчас идут испытания на живых организмах, а в будущем метод может применяться при нейродегенеративных и мышечных заболеваниях.
   Наночастицы могут «перезаряжать» клетки и замедлять старение
Наночастицы могут «перезаряжать» клетки и замедлять старение

Исследователи из Техасского университета A&M представили технологию, способную изменить подход к старению. В основе метода используется восстановление митохондрий — клеточных «электростанций», от работы которых напрямую зависят энергия тканей и развитие возрастных заболеваний.

-2

С возрастом митохондрии теряют эффективность, а традиционные лекарства действуют недолго и требуют постоянного приёма. Учёные предложили альтернативу в виде микроскопических нанофлауэров, способных оставаться внутри клеток и поддерживать энергетические процессы продолжительное время.

Наночастицы из дисульфида молибдена стимулировали стволовые клетки производить вдвое больше митохондрий. При этом клетки передавали избыток энергии соседним, усиливая общее состояние тканей и повышая их устойчивость.

-3

Технологию можно настраивать под конкретные органы — сердце, мозг или мышцы. Сейчас идут испытания на живых организмах, а в будущем метод может применяться при нейродегенеративных и мышечных заболеваниях.