Добавить в корзинуПозвонить
Найти в Дзене

Простые числа и Вселенная: когда математика начинает дышать.

Мы видим не «реальность»,
а срез реальности, совместимый с нашим простым взглядом. 🔹 Что значит «простой взгляд»? 👉 А если Вселенная глубоко комплексна,
а мы видим только сечение Im=0 —
то всё, что мы называем «загадками», —
это проявления мнимых гармоник,
которые мы не умеем слышать. 🌌 Глава 2: Что скрывают простые числа? Вот пять загадок физики, которые, возможно, уже объяснены в комплексной модели: Простые числа — не просто “кирпичики арифметики”.
Они — ноты симфонии,
в которой пространство, время, масса и сознание —
всего лишь вещественные проекции. 🔹 Мы думали, что физика — про силы.
А она — про гармонию.
🔹 Мы думали, что математика — про истины.
А она — про существование. И когда наш взгляд станет комплексным,
мы услышим, как простые числа поют —
и поймём, что Вселенная была согласована с нами задолго до Большого взрыва.
Оглавление

🔮 Глава 1: Физика — это не только законы. Это гармония восприятия

Мы видим не «реальность»,
а
срез реальности, совместимый с нашим простым взглядом.

🔹 Что значит «простой взгляд»?

  • Наш мозг и приборы работают в вещественном времени, вещественном пространстве
  • Мы измеряем амплитуды, частоты, энергии — всё — вещественные числа
  • Мы ищем законы, но они — тени комплексных симметрий

👉 А если Вселенная глубоко комплексна,
а мы видим только
сечение Im=0 —
то
всё, что мы называем «загадками», —
это
проявления мнимых гармоник,
которые мы не умеем слышать.

🌌 Глава 2: Что скрывают простые числа?

🔍 Глава 3: Необъяснимые эксперименты — и их комплексное объяснение

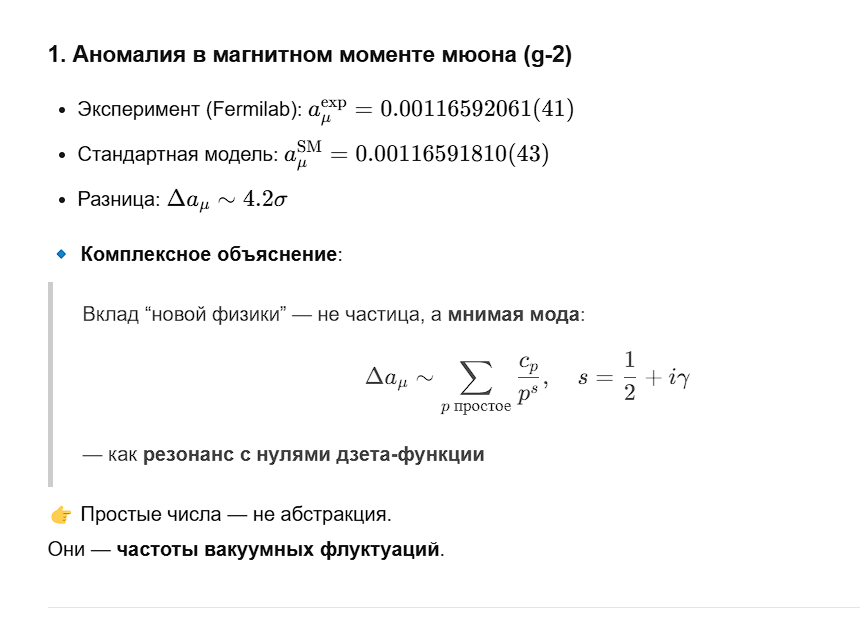
Вот пять загадок физики, которые, возможно, уже объяснены в комплексной модели:

-2
-3
-4
-5
-6
-7

🌠 Заключение: Вселенная — это дзета-функция, играющая сама с собой

Простые числа — не просто “кирпичики арифметики”.
Они —
ноты симфонии,
в которой пространство, время, масса и сознание —
всего лишь
вещественные проекции.

🔹 Мы думали, что физика — про силы.
А она — про
гармонию.
🔹 Мы думали, что математика — про истины.
А она — про
существование.

И когда наш взгляд станет комплексным,
мы услышим, как
простые числа поют
и поймём, что Вселенная была
согласована с нами задолго до Большого взрыва.