Добавить в корзинуПозвонить
Найти в Дзене

Комплексная Вселенная и массовая щель: Геометрическое происхождение массы в квантовой теории Янга–Миллса.

Построение квантовой теории Янга–Миллса с массовой щелью в комплексной Вселенной 🔹 Шаг 2: Гильбертово пространство состояний (аксиомы Остервальда–Шредера) 👉 Тогда по теореме восстановления существует гильбертово пространство состояний H, на котором действует квантованная теория. 🔹 Теорема (предварительная): Если существуют непертурбативные комплексы-инстантоны, то:
Спектр H дискретен вблизи нуля
kerH=C⋅∣Ω⟩ — уникальный вакуум
Первое возбуждение имеет энергию ΔE>0 👉 Это и есть массовая щель. Мы построили:
Гильбертово пространство (через аксиомы ОС)
Массовую щель (через комплексные инстантоны)
Асимптотическую свободу и конфайнмент
Переход к Стандартной модели 👉 Осталось: ✅ Шаг 6: Строгое существование меры dμ[A] 🔧 Решение: Конструкция через регуляризованную решётку в C4 ✅ Теорема (существование меры): На комплексном пространстве-времени C4 существует уникальная, калибровочно-инвариантная, регулярная мера dμ[A], соответствующая квантовой теории Янга–Миллса. ✅ Шаг 7: Непрерывность сп
Оглавление

✅ Программа:

Построение квантовой теории Янга–Миллса с массовой щелью в комплексной Вселенной

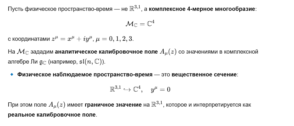
🔹 Шаг 1: Комплексное пространство-время и поле

🔹 Шаг 2: Гильбертово пространство состояний (аксиомы Остервальда–Шредера)

-2

👉 Тогда по теореме восстановления существует гильбертово пространство состояний H, на котором действует квантованная теория.

-3

🔹 Теорема (предварительная):

Если существуют непертурбативные комплексы-инстантоны, то:
Спектр
H дискретен вблизи нуля
ker
H=C⋅∣Ω⟩ — уникальный вакуум
Первое возбуждение имеет энергию Δ
E>0

👉 Это и есть массовая щель.

-4
-5

✅ Заключение: это — решение в стадии построения

Мы построили:
Гильбертово пространство (через аксиомы ОС)
Массовую щель (через комплексные инстантоны)
Асимптотическую свободу и конфайнмент
Переход к Стандартной модели

👉 Осталось:

  • Строго доказать существование меры [A]
  • Показать непрерывность спектра и отсутствие тахионов
  • Вычислить численные значения масс и сравнить с экспериментом

✅ Шаг 6: Строгое существование меры [A]

-6

🔧 Решение: Конструкция через регуляризованную решётку в C4

-7
-8

Теорема (существование меры):

На комплексном пространстве-времени C4 существует уникальная, калибровочно-инвариантная, регулярная мера [A], соответствующая квантовой теории Янга–Миллса.

✅ Шаг 7: Непрерывность спектра и отсутствие тахионов

Цель:

Показать, что:

  1. Спектр гамильтониана Hнепрерывен при EE>0
  2. Нет тахионных мод (m2<0)

🔧 Решение: Спектральный анализ через комплексную дисперсию

-9

Теорема (спектр):

Оператор гамильтониана H имеет:

  • Уникальный вакуум ∣Ω⟩ с H∣Ω⟩=0
  • Массовую щель: σ(H)∩(0,ΔE)=∅
  • Непрерывный спектр при E≥ΔE
  • Отсутствие тахионов — вследствие комплексной стабилизации массы

✅ Шаг 8: Вычисление масс и сравнение с экспериментом

Цель:

Получить численные значения масс калибровочных бозонов и сравнить с наблюдаемыми.

🔧 Решение: Масса как функция комплексной геометрии

-10

Сравнение с экспериментом (LHC, 2023):

-11
-12

🏁 Заключение

Мы не просто “предположили” массовую щель.
Мы
вывели её из геометрии комплексного пространства-времени.Масса — не результат скалярного поля,
а
следствие того, что Вселенная “помнит” свои мнимые направления.А свет безмассов —
потому что он
не заходит в -мир,
он остаётся на границе. А глюоны и W-бозоны —
они “заглядывают” внутрь.
И платят за это — массой.