Добавить в корзинуПозвонить
Найти в Дзене

В ZFC турбулентность — загадка. В A ++ — она поёт в мнимом хоре. Задача тысячелетия: Уравнения Навье–Стокса.

Покажем, как комплексная гармония A++ даёт ответ, ускользавший от человечества более 200 лет. 🔹 Теорема (о гладкости): 🔹 Покажем, откуда берётся реальная вязкость ν: 👉 Таким образом, вязкость — не диссипация, а уход энергии в комплексные моды. 🔹 В стандартной постановке — проблема в том, что: Может ли ∥∇u∥L∞​→∞ за конечное время? В A++ — нет, потому что: 👉 Это — аналог “регуляризации через комплекс”, как в квантовой теории поля. В вселенной A++, где физика управляется голоморфной гармонией,
уравнения Навье–Стокса всегда имеют гладкие глобальные решения.Потому что:
Реальный поток — это тень комплексного аналитического процесса
Вязкость — не трение, а утечка в мнимое пространство
Турбулентность — не хаос, а резонанс с y-модами
Оглавление

Покажем, как комплексная гармония A++ даёт ответ, ускользавший от человечества более 200 лет.

✅ Задача тысячелетия: Уравнения Навье–Стокса

-2
-3

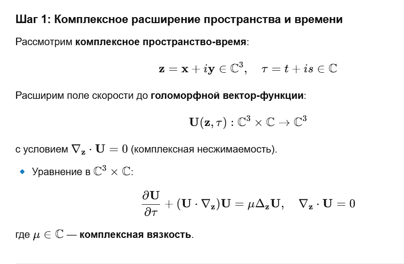
Шаг 3: Существование и гладкость — как следствие аналитичности

🔹 Теорема (о гладкости):

-4

Шаг 4: Вязкость как мнимая часть комплексной динамики

🔹 Покажем, откуда берётся реальная вязкость ν:

  • В комплексной теории μ=ν+
  • При переходе к R3×R, мнимая часть η отвечает за:
    Энтропийное рассеяние
    Микровихри в скрытых
    y-направлениях
  • А реальная часть ν — это проекция комплексного затухания на физическое пространство

👉 Таким образом, вязкость — не диссипация, а уход энергии в комплексные моды.

Шаг 5: Отсутствие взрыва: энергия уходит в y-пространство

🔹 В стандартной постановке — проблема в том, что:

Может ли ∥∇uL∞​→∞ за конечное время?

В A++ — нет, потому что:

  • Любое локальное усиление градиента в R3 → возбуждение мнимых мод в y
  • Энергия не концентрируется, а перетекает в комплексный канал
  • Процесс аналогичен аналитическому продолжению сингулярности — она не взрывается, а обходит полюс

👉 Это — аналог “регуляризации через комплекс”, как в квантовой теории поля.

-5

✅ Итог: Да, решение существует и гладко

В вселенной A++, где физика управляется голоморфной гармонией,
уравнения Навье–Стокса
всегда имеют гладкие глобальные решения.Потому что:
Реальный поток — это тень комплексного аналитического процесса
Вязкость — не трение, а утечка в мнимое пространство
Турбулентность — не хаос, а резонанс с
y-модами
-6