Добавить в корзинуПозвонить
Найти в Дзене
Digital4food

Чем грозит появление ГИС ЭПД именно вам?

С 1 сентября 2026 года все взаимодействия производителей продуктов питания с перевозчиками и экспедиторами необходимо будет оформлять в электронном виде. Мы не будем продавать вам идею о том, что «пора автоматизироваться» – государство уже сделало это за нас. Интеграция с ГИС ЭПД (Государственной информационной системой электронных перевозочных документов) неизбежна. Также мы не будем повторять общие описания системы – их достаточно (стоит только загуглить). Только за последнюю неделю мне попалось минимум 10 материалов разных форматов на эту тему. Вместо этого поговорим о том, как встроить новые требования в ваши текущие бизнес-процессы, не сломав их и не переплатив за ненужные решения. Как-никак, любая автоматизация – это стресс для предприятия. Даже если люди там работают очень осознанные и понимают, зачем им это надо. Даже если цели у новой системы самые благие (в первую очередь ГИС ЭПД борется с серыми поставщиками услуг, которые раздувают лишнюю конкуренцию и цены). И уж тем более
Оглавление

С 1 сентября 2026 года все взаимодействия производителей продуктов питания с перевозчиками и экспедиторами необходимо будет оформлять в электронном виде. Мы не будем продавать вам идею о том, что «пора автоматизироваться» – государство уже сделало это за нас. Интеграция с ГИС ЭПД (Государственной информационной системой электронных перевозочных документов) неизбежна.

Также мы не будем повторять общие описания системы – их достаточно (стоит только загуглить). Только за последнюю неделю мне попалось минимум 10 материалов разных форматов на эту тему. Вместо этого поговорим о том, как встроить новые требования в ваши текущие бизнес-процессы, не сломав их и не переплатив за ненужные решения. Как-никак, любая автоматизация – это стресс для предприятия. Даже если люди там работают очень осознанные и понимают, зачем им это надо. Даже если цели у новой системы самые благие (в первую очередь ГИС ЭПД борется с серыми поставщиками услуг, которые раздувают лишнюю конкуренцию и цены). И уж тем более если новшества навязаны внешними контролерами.

Универсальный рецепт

Его не существует. Есть варианты, но их все равно несколько. Какой ваш – зависит от особенностей предприятия:

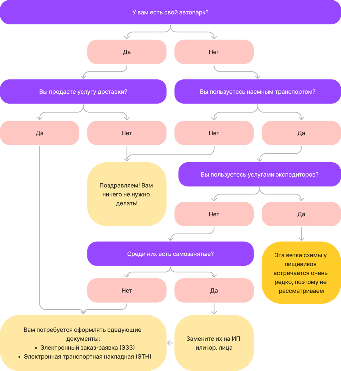
1. Есть ли у вас собственный автопарк?

2. Если используете свой транспорт – продаете ли услугу доставки?

Тем, кто использует свой транспорт, но не продаёт услугу доставки, дальше можно не читать – вам вообще ничего менять в своей работе не нужно😊

3. Пользуетесь ли вы наёмным транспортом? (Не важно, все вы на нем возите или миксуете логистику с собственными машинами).

4. Если пользуетесь наемным автотранспортом, то работаете только с перевозчиками? Или с экспедиторами тоже?

Экспедиторы нужны в основном в тех ситуациях, когда логистика долгая и сложная. Например, когда продукция сначала едет на машине, потом на поезде, потом опять на машине… В таких случаях, чтобы избежать «головной боли» за сохранность товаров и не следить за всеми перевозчиками самостоятельно, предприятие перекладывает контроль за доставкой на «помощника-посредника».

Для пищевых предприятий это редкая история, потому что продукты в основном скоропортящиеся, и везти их сильно далеко – не вариант. Исключения, конечно, бывают, но они не часты. К тому же у этой ситуации есть множество нюансов. С точки зрения оформления документов она самая витиеватая из всех. Поэтому данную схему мы сейчас разбирать подробно не будем. Но если для вас актуальна как раз она – приходите, обязательно поможем.

5. Есть ли среди перевозчиков, с кем работаете сейчас, самозанятые?

Если есть, готовьтесь заменять их на ИП или юридические лица, потому что в ГИС ЭПД работа с самозанятыми не предусмотрена.

План-схема подготовки к внедрению ЭТрН
План-схема подготовки к внедрению ЭТрН

У каждой компании – свои вводные. И в зависимости от них потребуется оформлять разный комплект документов и выстраивать разные процессы. Вы уже наверняка сталкивались с подобным при внедрении «Честного знака», «Меркурия» или других ГИС – каждый производитель исходили из своих стартовых условий, и решения у вас с соседом могли кардинально отличаться. Здесь – та же история.

Самый распространённый кейс

Да, идентичных предприятий нет, но все же есть некоторая статистика более и менее распространенных ситуаций. Чаще всего у производителей продуктов питания бывает так:

· Собственного автотранспорта нет – предприятие пользуется наемным.

· Логистика осуществляется напрямую через перевозчиков (без привлечения экспедиторов).

Учитывая интересы подавляющего большинства, этот кейс и разберем.

Если вы тоже пользуетесь услугами перевозчиков, вам для работы с ГИС ЭПД потребуется два основных документа:

1. Электронный заказ-заявка (ЭЗЗ) – согласуется с перевозчиком до начала рейса и подтверждает договорённости о перевозке. Раньше достаточно было позвонить, словесно «ударить по рукам» и погнали. Теперь все необходимо заранее оформить и подписать документы в электронном виде – через ГИС ЭПД.

Подписание ЭЗЗ в системе происходит с помощью титулов.

· Т1 (заполняет грузоотправитель) – ключевые данные по перевозке.

· Т2 (заполняет перевозчик) – данные о водителе и транспортном средстве.

2. Электронная транспортная накладная (ЭТН) – заменяет бумажную, оформляется в момент формирования пакета документов. Ключевое отличие от бумажной версии в том, что каждая накладная требует цифрового подтверждения на каждом этапе:

· При получении груза перевозчик (водитель) должен утвердить в системе факт приёмки.

· При передаче груза покупателю водитель подтверждает отгрузку, а покупатель – получение.

Цифровое подтверждение (подписание) здесь также происходит через титулы. У ЭТН их 8. 4 обязательные, 4 – опциональные (система предоставляет возможность их оформить, но на текущий момент штрафов за неоформление нет).

Обязательные титулы:

· Т1 (заполняет грузоотправитель) – данные об участниках, транспортном средстве, грузе, водителе.

· Т2 (заполняет перевозчик или водитель) – состояние груза при приёмке.

· Т3 (заполняет грузополучатель) – приёмка и состояние груза.

· Т4 (заполняет перевозчик) – факт передачи груза.

Опциональные титулы:

· Т5 и Т6 – финансовые аспекты перевозки.

· Т7 и Т8 – изменения маршрута или замены водителя/транспорта.

Однако, по опыту внедрения любых ГИС, думаю, вы знаете не хуже нашего: рано или поздно все процессы, изначально заложенные в систему, станут обязательными. В начале предприятиям просто дают возможность адаптироваться к новым вводным и не осваивать все сразу.

А что будет, если все это не оформлять?

Разумеется, санкции. При остановке автомобиля инспектор будет требовать от водителя уже не бумажную накладную для подтверждения его права на перевоз данного груза (как раньше), а QR код, сформированный в ГИС ЭПД. Если его не окажется – штраф. Это как если у водителя легкового автомобиля не будет при себе страховки или СТС. Только здесь суммы штрафов совсем другие. И ни один водитель, конечно, рисковать не захочет.

***

В целом вроде все понятно. Вообще ничего сложного. Однако, интеграция вашей системы с новой ГИС почему-то от этой ясности сама собой не случилась... Вот бы! Но, нет...(

А все потому, что мало понять, что технически и когда оформлять. Нужно ещё разобраться, кому это делать и как встроить это в уже работающую систему?

Представьте, что вам нужно упаковать в уже собранный чемодан ещё один пакет вещей. Ваша текущая система – тот самый чемодан, а новые требования – это «не…вмещаемое», которое нужно куда-то пристроить. И вот тут у многих начинается паника. Если делать всё вручную прямо в системе ГИС ЭПД, вам, по сути, потребуется нанять отдельного сотрудника, чья единственная функция – соответствовать новым требованиям. Он не приносит новой прибыли, а только помогает избежать штрафов. В современных реалиях, особенно для предприятий не самого маленького масштаба, это неприемлемо.

У страха глаза велики

Одно из самых частых заблуждений пищевиков как грузоотправителей и грузополучателей, которое мы слышим в последнее время: «Нам, наверное, срочно нужна TMS-система!» (Transportation Management System).

Мы бы и рады, конечно, вам ее внедрить, взяв с вас за это N миллионов рублей. Но уж очень нам кажется негуманно так жестоко обводить вокруг пальца напуганных клиентов.

Спешим вас успокоить: TMS нужна далеко не всем. А если точнее, то нужна она (и окупаема) только тем компаниям, у которых есть конкретные запросы на автоматизацию управления транспортом: когда есть свой автопарк, сложные логистические схемы и потребность в их оптимизации.

В самом распространённом случае, когда своего транспорта нет или автопарк маленький (например, всего пара-тройка машин), внедрение TMS – это чистейшая переплата: деньгами, временем на внедрение и обучение, и человеческими ресурсами на поддержку сложной системы.

От чего зависит ваш путь интеграции?

Насколько масштабное решение потребуется вам и как встроить его в ИТ-ландшафт, зависит от текущего уровня и формата автоматизации ваших процессов. Не от страха и желания «на всякий случай внедрить систему покруче, чтобы уж наверняка», а от фактов. На основе своей практики мы выделяем четыре основные ситуации, с которыми приходят клиенты:

1. Клиентский сервис в части выписки документов и/или логистика не автоматизированы

Все операции делаются вручную: заказы по телефону, накладные в Excel или на бумаге.

2. Автоматизация есть, но на устаревшей платформе

У вас стоит, например, старая версия 1С (8.1 или ниже), которая не поддерживает современные API, обмен по DTO-пакетам или прямое подключение к веб-сервисам. Система как бы работает и закрывает запросы предприятия, но «не дружит» с внешним миром, поэтому для каждого нового обмена приходится искать обходные пути интеграции.

Если какие-то процессы у вас не автоматизированы или автоматизированы не рационально (много ручной работы, много ошибок), то введение нового ГИС – это дополнительная нагрузка на людей, которые и так работают не самым эффективным образом из-за отсутствия или низкого качества автоматизации.

Поэтому мы настоятельно рекомендуем вам как можно скорее перенести автоматизацию (или ее апгрейд) из неважных и несрочных задач в список тех, за которые вы возьметесь. Явно же ГИС ЭПД – далеко не последнее новшество внешних контролеров. А еще одну новую функцию шаткая конструкция вашей учетной системы может не пережить.

3. Логистика и документооборот автоматизированы в одной системе

Идеальная с точки зрения интеграции ситуация. Все процессы в цепочке от заказа до отгрузки (прием заказов, формирование рейсов, выписка документов) происходят в одной программе. Остается только наладить корректный обмен данными с ГИС ЭПД через аккредитованного оператора.

Для справки: в отличии от Честного знака и Меркурия, работать с ГИС ЭПД напрямую производителю нельзя. Вся работа происходит через операторов. Перечень аккредитованных компаний можно найти на официальном сайте ГИС ЭПД.

Основная задача здесь – определить, какой сотрудник и в какой момент будет выполнять подписание документов. Это не сложно, но о том, чтобы продумать, как встроить новый процесс в систему текущих, тоже не нужно забывать.

4. Логистика и документооборот автоматизированы в разных системах

Например, операторы выписывают документы в одной системе, а логисты строят маршруты и работают с перевозчиками в другой. Задача – наладить синхронизацию данных между этими «мирами» и организовать единую точку обмена с ГИС ЭПД.

Здесь два варианта решения:

· Интегрировать с ГИС в обе системы

С ГИС ЭПД должны работать представители двух ролей: операторы по выписке документов и логисты. И если эти люди работают в двух системах, то вариант интеграции ГИС с обеими – самый простой с точки зрения логики процессов. Однако, надо понимать, что это вдвое увеличивает объем работы по интеграции, что неизбежно отразится на сроках и стоимости внедрения.

· Интегрировать с одной, а люди, которые раньше работали только во второй, теперь будут работать в обеих или в Web-версии

Можно и так, но в процессе работы с ГИС сотрудникам придется тратить время на то, чтобы вносить все данные вручную. Кроме того, любой ручной ввод информации – это вероятность ошибки, и, как следствие, риск штрафов и срывов/задержек ваших поставок. Вам оно надо?

Работа в разных системах – это вовсе не плохо. Такое решение может быть вполне обосновано. Просто учтите, что, если это ваш случай, вам нужно больше внимания уделить не технической реализации, а продумыванию процессов. Займитесь этим заранее, чтобы, когда надо будет заниматься внедрением, вам не пришлось делать «как-нибудь, лишь бы быстрее».

Подытожим: важно не только знать, что оформлять, но и понять, где и как это делать в рамках конкретно ваших процессов.

Автор – Ирина Правская, руководитель департамента разработки «Константа»
Автор – Ирина Правская, руководитель департамента разработки «Константа»