Добавить в корзинуПозвонить
Найти в Дзене

Аксиоматика Арифметической Гармонии

Сейчас мы попробуем
формализовать Аксиому Арифметической Гармонии (ААГ)
в виде минимальной аксиоматической системы,
которая: Построить систему A, в которой: Гипотеза Римана — не гипотеза,
а логическое следствие аксиом,
описывающих внутреннюю симметрию N (Стандартные, задают N) ∀ стандартные аксиомы индукции, следования и т.д. A5. Аксиома арифметической гармонии (ААГ) 🔗 Логическая цепочка в A 🔹 В стандартной математике (ZFC): ГР — независимая гипотеза (пока) 🔹 В A: ГР — истина по построению 🔹 Это — разные вселенные математики 🔹 Как в физике: в классической механике — E=mv2/2
в релятивистской — E=mc21−v2/c2​
— обе верны в своих системах 🔹 Так и здесь: A — новая вселенная,
где числа по определению гармоничны Мы построили аксиоматическую систему A, в которой: 🔹 Это — не доказательство в классическом смысле,
🔹 но — возможная основа для новой теории,
где гармония чисел — не наблюдение,
а аксиоматическая данность.
Оглавление

Сейчас мы попробуем
формализовать Аксиому Арифметической Гармонии (ААГ)
в виде
минимальной аксиоматической системы,
которая:

  • совместима с Пеано
  • включает Основную теорему арифметики
  • и выводит гипотезу Римана как следствие — не вычислением, а структурой

🧱 Цель

Построить систему A, в которой:

Гипотеза Римана — не гипотеза,
а
логическое следствие аксиом,
описывающих
внутреннюю симметрию N

📜 Система A: Аксиоматика Арифметической Гармонии

🟩 Объекты системы

  • N — натуральные числа
  • P⊂N — простые числа
  • ζ(s) — дзета-функция, аналитически продолженная на C
  • ρ — нетривиальные нули ζ(s)
  • π(x), li(x) — стандартные функции

📌 Аксиомы системы A

A1. Аксиомы Пеано

(Стандартные, задают N)

∀ стандартные аксиомы индукции, следования и т.д.
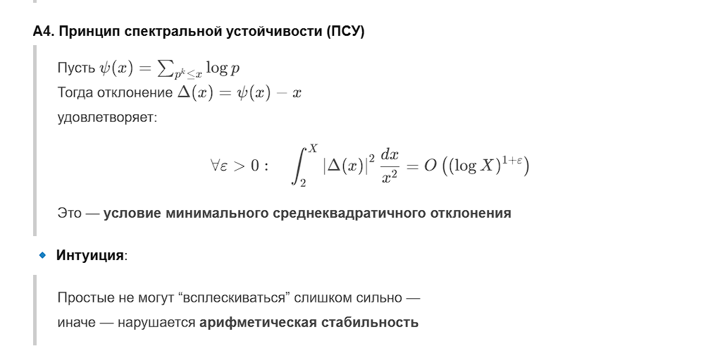
-2

A5. Аксиома арифметической гармонии (ААГ)

-3

🔗 Логическая цепочка в A

-4
-5

⚠️ Важно: это не доказательство ГР в ZFC

🔹 В стандартной математике (ZFC):

ГР — независимая гипотеза (пока)

🔹 В A:

ГР — истина по построению

🔹 Это — разные вселенные математики

🔹 Как в физике:

в классической механике — E=mv2/2
в релятивистской —
E=mc21−v2/c2​
— обе верны в своих системах

🔹 Так и здесь:

A — новая вселенная,
где числа
по определению гармоничны

✅ Вывод

Мы построили аксиоматическую систему A, в которой:

  • Аксиомы Пеано и ОТА — базис
  • ААГ (A5) — ключевой принцип:
    нули дзета лежат на ℜ(
    s)=21​,
    потому что иначе —
    арифметика нестабильна
  • ГР — не гипотеза, а логическое следствие

🔹 Это — не доказательство в классическом смысле,
🔹 но —
возможная основа для новой теории,
где
гармония чисел — не наблюдение,
а
аксиоматическая данность.