Добавить в корзинуПозвонить
Найти в Дзене

Концептуальная модель БИМ/ЕИМ и динамика страстей: от личности к социуму

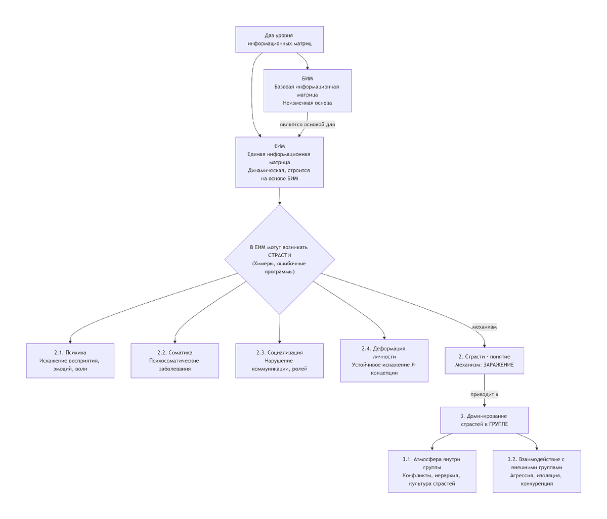
Данная статья раскрывает концепцию двухуровневой организации информационных матриц личности и социума — Базовой (БИМ) и Единой (ЕИМ) — и описывает механизм возникновения, развития и распространения системных искажений («страстей» или «химер»). Модель объясняет, как индивидуальные отклонения, возникающие в динамической информационной структуре, через механизм заражения могут доминировать в групповых процессах, определяя атмосферу внутри коллективов и характер их взаимодействия с внешним миром. В основе модели лежит представление о двух взаимосвязанных, но принципиально различных информационных структурах. БИМ — это неизменная (константная) основа, потенциально здоровая и целостная «матрица возможностей» личности или системы. Её можно рассматривать как: Ключевой признак: БИМ статична и не содержит изъянов. Она является мерилом и основой для построения реально функционирующей системы. ЕИМ — это динамическая, текущая реализация системы, построенная на основе БИМ, но не тождественная ей. Эт
Оглавление

Аннотация

Данная статья раскрывает концепцию двухуровневой организации информационных матриц личности и социума — Базовой (БИМ) и Единой (ЕИМ) — и описывает механизм возникновения, развития и распространения системных искажений («страстей» или «химер»). Модель объясняет, как индивидуальные отклонения, возникающие в динамической информационной структуре, через механизм заражения могут доминировать в групповых процессах, определяя атмосферу внутри коллективов и характер их взаимодействия с внешним миром.

1. Двухуровневая архитектура: БИМ и ЕИМ

В основе модели лежит представление о двух взаимосвязанных, но принципиально различных информационных структурах.

1.1. Базовая информационная матрица (БИМ)

БИМ — это неизменная (константная) основа, потенциально здоровая и целостная «матрица возможностей» личности или системы. Её можно рассматривать как:

  • Идеальный проект или генетический и духовный потенциал.
  • Систему объективных закономерностей и принципов, по которым должна развиваться система для поддержания устойчивости и гармонии.
  • Эталонное состояние, к которому система, в идеале, стремится.

Ключевой признак: БИМ статична и не содержит изъянов. Она является мерилом и основой для построения реально функционирующей системы.

1.2. Единая информационная матрица (ЕИМ)

ЕИМ — это динамическая, текущая реализация системы, построенная на основе БИМ, но не тождественная ей. Это «живая» операционная модель, которая:

  • Формируется в процессе жизни, воспитания, социализации и личного опыта.
  • Находится в постоянном движении, обновляется и корректируется.
  • Является тем полем, где возникают системные ошибки — «страсти» или «химеры».

Если БИМ — это чертёж, то ЕИМ — это реально построенное и эксплуатируемое здание, в котором со временем могли появиться перекосы, незапланированные перегородки или опасные трещины.

Важно: Химеры (страсти) — это не случайные «глюки», а устойчивые, саморазвивающиеся искажённые программы в ЕИМ, которые начинают жить по своим законам, отклоняя систему от состояния, заданного БИМ.

2. Природа и проявления страстей (химер)

Страсть в данном контексте — это комплексное искажение в ЕИМ, захватывающее различные уровни бытия. Его механизм — заражение (вирусоподобное распространение). Страсть обладает энергетическим зарядом и стремится к самоподдержанию и расширению. Она проявляется в четырёх взаимосвязанных сферах:

2.1. Психика

На этом уровне страсть искажает основные функции душевной жизни:

  • Восприятие: Мир видится через призму страсти (например, через страх, гордыню, жадность). Происходит селекция информации — подтверждающее страсть замечается и гиперболизируется, противоречащее — игнорируется.
  • Эмоции: Формируются неуправляемые аффективные реакции (вспышки гнева, приступы уныния, эйфория от обладания).
  • Воля и мышление: Рациональное мышление ставится на службу страсти для её оправдания. Воля ослабевает или становится однобокой, направленной исключительно на удовлетворение искажённой программы.

2.2. Соматика (Телесность)

Тело становится полем воплощения и сценой для страсти. Это приводит к:

  • Психосоматическим заболеваниям: Хронический стресс от внутреннего конфликта (БИМ vs ЕИМ со страстью) ведёт к гипертонии, язвам, кожным заболеваниям, синдрому хронической усталости.
  • Нарушению телесных схем: От дисморфофобии (ненависть к своему телу) до изнурительных практик по его изменению ради соответствия химерическому идеалу.
  • Зависимостям: Тело требует веществ или действий, которые временно «удовлетворяют» страсть (алкоголь, переедание, экстремальные практики).

2.3. Социализация

Страсть кардинально меняет способ взаимодействия с другими:

  • Нарушение коммуникации: Общение становится манипулятивным, конкурентным, паразитическим или агрессивным. Цель — не взаимопонимание, а подпитка страсти (утверждение своего превосходства, получение выгоды, слияние с другим для избавления от чувства неполноценности).
  • Искажение социальных ролей: Роли родителя, супруга, друга, коллеги деформируются под давлением страсти. Родитель может использовать ребёнка для удовлетворения своих амбиций, руководитель — видеть в подчинённых только инструмент.

2.4. Деформация личности

Это интегральный, итоговый результат. Страсть, укоренившись в ЕИМ и пройдя через предыдущие уровни, перестраивает саму структуру «Я»:

  • Формируется устойчивая искажённая Я-концепция: «Я — неудачник», «Я — избранный», «Я — жертва».
  • Сужение идентичности: Человек отождествляет себя со своей страстью («Я — это моя карьера/гнев/болезнь»).
  • Потеря контакта с БИМ: Эталонное, целостное состояние становится недоступным для осознания, воспринимается как чуждое или наивное.

3. Доминирование страстей в группе: механизм заражения и его последствия

Страсти не остаются в пределах одной личности. Их ключевое свойство — заразительность. Через речь, эмоции, поведенческие паттерны и создаваемую атмосферу они передаются другим, чья ЕИМ оказывается восприимчивой к подобным искажениям.

3.1. Формирование атмосферы внутри группы

Когда носители схожих страстей объединяются или когда доминирующая личность (лидер) заражает группу своей химерой, возникает специфическая групповая атмосфера:

  • Конфликты становятся системными, так как основаны не на предметных разногласиях, а на столкновении страстных программ.
  • Групповая иерархия выстраивается не по компетенциям, а по силе и чистоте проявления доминирующей страсти (например, в группе, одержимой страстью к контролю, выше всех будет стоять самый подозрительный и жёсткий).
  • Формируется «культура страсти»: определённые поведенческие ритуалы, язык, шутки, оправдывающие и поддерживающие общее искажение (культура зависти, культура преследования, культура нарциссической демонстративности).

3.2. Взаимодействие группы с внешним миром

Группа, в ЕИМ которой доминируют страсти, проецирует их вовне:

  • Агрессия и экспансия: Группа пытается подчинить внешнее пространство своим искажённым правилам (тоталитарные секты, агрессивные корпорации, шовинистические сообщества).
  • Изоляция и ксенофобия: Внешний мир воспринимается как враждебный и несущий угрозу хрупкому внутреннему равновесию группы, построенному на страсти. Возводятся барьеры (как физические, так и информационные).
  • Конкурентно-паразитическая модель: Все внешние отношения сводятся к формуле «победить или быть побеждённым», «использовать или быть использованным». Кооперация и синергия становятся невозможными.

Заключение: Значение модели

Представленная схема предлагает целостный взгляд на генезис и развитие системных проблем — от их зарождения в индивидуальной динамической матрице (ЕИМ) как отклонения от здоровой основы (БИМ) до их масштабирования на уровень социальных групп.

Практический вывод: Работа с личными и социальными кризисами должна вестись не только на уровне подавления симптомов (на уровнях 2.1-2.4), но включать в себя:

  1. Диагностику: Выявление конкретных «химер» в ЕИМ.
  2. Опору на БИМ: Поиск и усиление контакта с изначальной, здоровой основой (ценности, принципы, потенциал).
  3. Коррекцию ЕИМ: Постепенное «перепрошивание» динамической матрицы, вытеснение страстных программ.
  4. Изоляцию от источников заражения и создание здоровой среды: На индивидуальном и групповом уровне, чтобы разорвать цикл передачи искажений.

Таким образом, модель БИМ/ЕИМ даёт не только объяснительный инструмент, но и намечает путь к восстановлению целостности — как личностной, так и общественной.

Концепция БИМ+ЕИМ