Добавить в корзинуПозвонить
Найти в Дзене
Electronics && Oleg Gorshkov

Сравнение датчиков HC-SR04

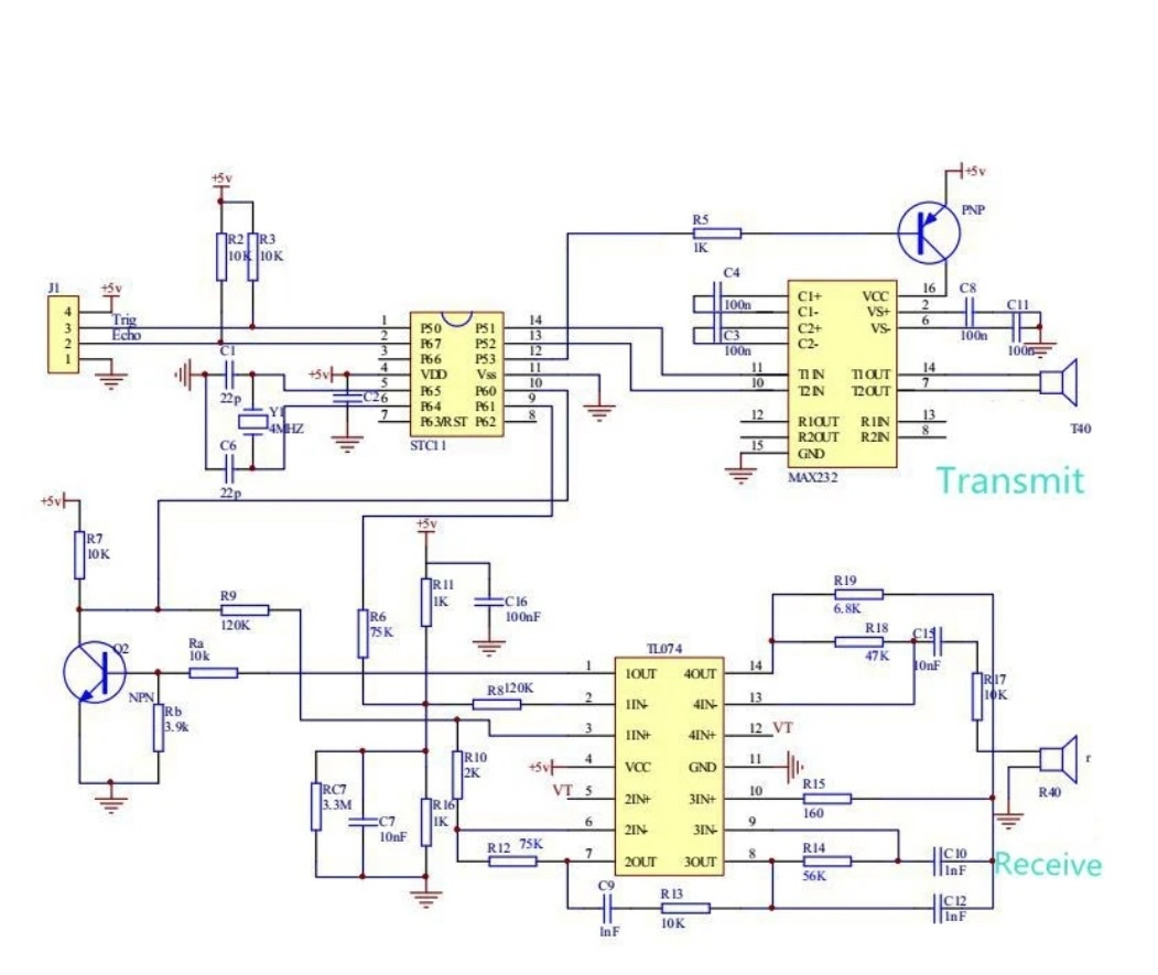
HC-SR04 - это популярный недорогой ультразвуковой датчик расстояния (дальномер), используемый для определения дистанции до объектов (от 2 см до 400-450 см) в робототехнике и Arduino-проектах. В процессе реализации одного из предыдущих проектов "Дальномер на HC-SR04 без микроконтроллера" приобрёл их несколько штук, решил проанализировать подробнее. Два из них типичные китайцы, ценой до 100 рублей, и третий - российский бренд Roborace из chipdip за 440 рублей. Начнём с китайских, они полностью одинаковые, хоть и из разных магазинов. Нашёл классическую схему таких датчиков. Видно, что устройство реализовано на трёх микросхемах. STC11 - это микроконтроллер, управляющий устройством. TL074 - операционный усилитель. MAX232 - преобразователь уровней, эта микросхема формирует импульсы повышенного напряжения (10-20 вольт) для излучателя. Вот про MAX232 пишут в интернете, что иногда китайцы ставят вместо неё муляж, подавая на излучатель напряжение питания, в этом случае дальность будет ниже заяв

HC-SR04 - это популярный недорогой ультразвуковой датчик расстояния (дальномер), используемый для определения дистанции до объектов (от 2 см до 400-450 см) в робототехнике и Arduino-проектах.

В процессе реализации одного из предыдущих проектов "Дальномер на HC-SR04 без микроконтроллера" приобрёл их несколько штук, решил проанализировать подробнее.

имеющиеся датчики
имеющиеся датчики

Два из них типичные китайцы, ценой до 100 рублей, и третий - российский бренд Roborace из chipdip за 440 рублей.

Начнём с китайских, они полностью одинаковые, хоть и из разных магазинов. Нашёл классическую схему таких датчиков.

схема
схема

Видно, что устройство реализовано на трёх микросхемах. STC11 - это микроконтроллер, управляющий устройством. TL074 - операционный усилитель. MAX232 - преобразователь уровней, эта микросхема формирует импульсы повышенного напряжения (10-20 вольт) для излучателя. Вот про MAX232 пишут в интернете, что иногда китайцы ставят вместо неё муляж, подавая на излучатель напряжение питания, в этом случае дальность будет ниже заявленной.

Рассмотрел свои два китайских модуля.

-3

Конструкция обоих китайских модулей полностью одинаковая, и отличается от схемы. Транзисторов здесь нет, на схеме их два. Маркировка микросхем, как ни странно отлично читается. Что же за микросхемы стоят в реале? LM324 - операционный усилитель, похожий на TL074, хоть и немного хуже. RCWL-9200 - драйвер, выполняющую роль аналогичную MAX232. RCWL-9300C - специализированный микроконтроллер выпускаемый с готовой прошивкой под дальномер. В целом не плохо, выходит с годами китайцы схему модернизировали, сделали максимально дешёвой с сохранением функционала.

Рассмотрим теперь подробнее Roborace.

Конечно же никакой он не российский, просто сделан в Китае по российскому заказу. Какие же отличия бросаются в глаза. Скошенные датчик и излучатель, вероятно конструкторская задумка для лучшей направленности луча. В описание заявлено не 4,5 метра, как у Китайцев, а 4,0 метра, подстраховались, чтобы наверняка уложиться. Ну и главное, здесь только одна микросхема на борту. CS100A - это китайская специализированная микросхема, выпускаемая специально для применения в подобных модулях, и содержит в себе всё необходимое, для его работы, включая прошивку. Не плохое решение в целом.

Попробуем в действии. Провёл тест на точность, при измерение расстояния в 2 метра.

Результат: один китаец 204 см, второй 208 см, Roborace 202 см. Ну пару сантиметров можно списать на качество установки рулетки, и на погрешность моего устройства. В таком случае Roborace идеален, один китаец близок к нему, второй явно слегка подвирает. Вообще везде пишут точность ±0,3 см (или 3 мм), но мне кажется они путают точность с разрешением, не может быть у дальномера точность 3 см не зависимо от расстояния.

Попытав ИИ получил такой ответ:

Для ультразвуковых датчиков точность правильнее измерять в процентах от расстояния. У HC-SR04 реальная погрешность обычно составляет 1–3%.

  • На расстоянии 10 см погрешность может быть около 1-3 мм.
  • На расстоянии 3 метров погрешность может достигать 3-9 см.

В таком случае всё в норме, ну или близко к тому.

Далее испытал их на максимально возможное измеренное расстояние, без определения точности. В домашних условиях смог измерить 4 метра, все три датчика справились с поставленной задачей. Но при условии, что поблизости не будет никаких выступающих предметов, углов, иначе луч цепляется. Расстояние больше 4 метров просто не смог обеспечить в условиях квартиры.

Заключение. Дешёвые модули обеспечивают характеристики, схожие с дорогими, — при условии, что они не бракованные. В данном случае все три были исправны, но ранее попадался и откровенный брак. Отсюда и вытекает главное преимущество дорогого модуля: если устройство вдруг не заработало, вы будете искать свою ошибку, а не гадать, кто виноват и не модуль ли бракованный.