Добавить в корзинуПозвонить
Найти в Дзене
Electronics && Oleg Gorshkov

Дальномер на HC-SR04 без микроконтроллера. Часть II

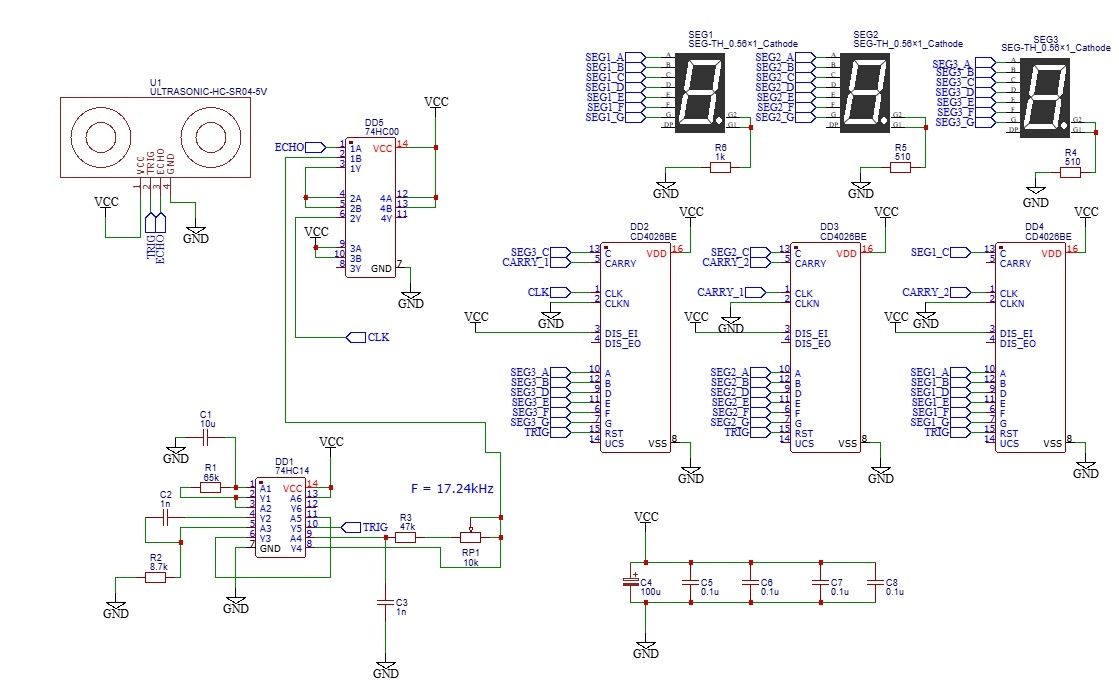
В предыдущей статье я рассказал пр неудачную попытку создать дальномер на HC-SR04 без микроконтроллера. Как было сказано ранее, я решил изменить схему, добавив элемент 2И. Так как такой элемент не очень распространён, применил 74HC00, содержащую четыре элемента 2И-НЕ. Из схемы видно, что счётная часть и генераторы остались без изменения. Пропал инвертор на DD1, его вход (13 нога) соединён с питанием. Входы разрешения счётчиков 2 посажены на землю. На первый элемент DD5 (74HC00) поступает сигнал с тактового генератора и сигнал ECHO. С его выхода сигнал поступает на инвертор, выполненный на втором элементе этой же микросхемы. Таким образом формируется сигнал CLC именно в момент наличия сигнала ECHO. Далее сигнал CLC поступает на тактовый вход первого счётчика (DD2). Так как на изначальной макетной плате места для ещё одной микросхемы уже не было, а переделывать всё не охота, то разместил DD5 (74HC00) на отдельной плате с дополнительными разъемами. Входа незадействованных элементов DD5

В предыдущей статье я рассказал пр неудачную попытку создать дальномер на HC-SR04 без микроконтроллера.

Как было сказано ранее, я решил изменить схему, добавив элемент 2И. Так как такой элемент не очень распространён, применил 74HC00, содержащую четыре элемента 2И-НЕ.

Схема принципиальная
Схема принципиальная

Из схемы видно, что счётная часть и генераторы остались без изменения. Пропал инвертор на DD1, его вход (13 нога) соединён с питанием. Входы разрешения счётчиков 2 посажены на землю.

На первый элемент DD5 (74HC00) поступает сигнал с тактового генератора и сигнал ECHO. С его выхода сигнал поступает на инвертор, выполненный на втором элементе этой же микросхемы. Таким образом формируется сигнал CLC именно в момент наличия сигнала ECHO. Далее сигнал CLC поступает на тактовый вход первого счётчика (DD2).

Так как на изначальной макетной плате места для ещё одной микросхемы уже не было, а переделывать всё не охота, то разместил DD5 (74HC00) на отдельной плате с дополнительными разъемами.

Входа незадействованных элементов DD5 соединил с плюсом питания.

Соединил две платы между собой проводами. И скрепил при помощи пластиковых втулок. Возможно схема кажется не очень рациональной из-за наличия сразу трёх незадействованных элементов от двух микросхем. И громоздкостью устройства. Возможно, но с другой стороны это хороший задел для модернизации и экспериментов.

Устройство с обновлённой схемой заработало сразу. Можно подумать о создании корпуса и источника питания.

Испытания

Испытания. На полу растянута рулетка.
Испытания. На полу растянута рулетка.

Частоту генератора 17,24 кГц выставлял частотомером китайского мультиметра, но этого оказалось достаточным, измерения расстояния корректны. При необходимости, или отсутствии частотомера можно подстраивать показания потенциометром непосредственно в процессе измерения расстояния, использовав рулетку или линейку в качестве эталона.

Ток потребления по питанию составил около 23 мА. Напряжение питания разумеется 5 Вольт.

Конечно RC генератор на триггере Шмитта не обладает должной стабильностью, и частота может уйти, например при изменение температуры окружающей среды. По-хорошему нужно применить кварцевый генератор. Но это осложняется не стандартной частотой генератора, кварцев на 17,24 кГц точно нет, и получить её простым делителем из распространённых частот кварцев не получится. Правда есть задумка поэкспериментировать с программируемым делителем частоты. Возможно, его и внедрю туда в дальнейшем. Вот тогда и понадобятся свободное место на второй плате и незадействованные элементы микросхем.

Видео