Найти в Дзене
Intelligencia

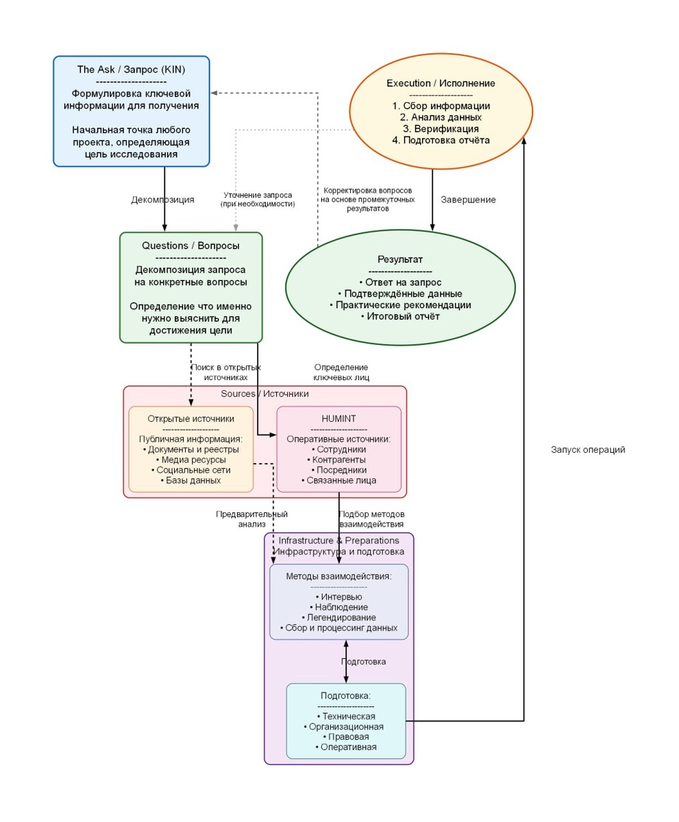
Нашел в LinkedIn публикацию нового сотрудника Black Cube, который решил поделиться своим видением Intelligence Circle

Ничего революционного - "все по классике", но есть и небезынтересные дополнения. Я перевел эту публикацию, добавил свои комментарии и нарисовал нехитрую схемку. Сотрудники Black Cube — как в текущих, так и в прошлых проектах — часто используют простую модель анализа разведывательных задач. «Запрос» (The Ask) Каждый проект начинается с формулирования «запроса», в профессиональной среде часто называемого KIN (Key Information Needed — ключевая информация, которую необходимо получить). Сколько живу, никогда не видел, чтобы KIN расшифровывали как Key Information Needed. Обычно это Key Intelligence Needs или Key Intelligence Topics, Примерами такого запроса могут быть: — При каких обстоятельствах компания - объект исследования выиграла конкретный тендер? — Какой информацией располагал объект исследования на момент подачи заявки, которой не обладал клиент? На мой взгляд, это не KIT/KIN, а KIQs. KIN в данном случае является что-то вроде "Понимание причин и предпосылок победы компании в

Нашел в LinkedIn публикацию нового сотрудника Black Cube, который решил поделиться своим видением Intelligence Circle. Ничего революционного - "все по классике", но есть и небезынтересные дополнения. Я перевел эту публикацию, добавил свои комментарии и нарисовал нехитрую схемку.

Сотрудники Black Cube — как в текущих, так и в прошлых проектах — часто используют простую модель анализа разведывательных задач.

«Запрос» (The Ask)

Каждый проект начинается с формулирования «запроса», в профессиональной среде часто называемого KIN (Key Information Needed — ключевая информация, которую необходимо получить).

Сколько живу, никогда не видел, чтобы KIN расшифровывали как Key Information Needed. Обычно это Key Intelligence Needs или Key Intelligence Topics,

Примерами такого запроса могут быть:

— При каких обстоятельствах компания - объект исследования выиграла конкретный тендер?

— Какой информацией располагал объект исследования на момент подачи заявки, которой не обладал клиент?

На мой взгляд, это не KIT/KIN, а KIQs. KIN в данном случае является что-то вроде "Понимание причин и предпосылок победы компании в тендере".

«Вопросы» (The Questions)

Далее исходный запрос декомпозируется в набор конкретных вопросов, на которые необходимо получить ответы.

Например:

- С какими элементами принимающей решения структуры (государственное ведомство, тендерный орган, компания по due diligence и т. п.) контактировала компания?

- Выигрывала ли компания аналогичные тендеры в прошлом?

- Возникали ли ранее подозрения в недобросовестных действиях или нарушениях со стороны компании?

- Использовала ли компания посредников для взаимодействия с принимающей решения структурой?

«Источники» или «Объекты» (Sources / Objects)

Каждый из вопросов затем сопоставляется с потенциальными источниками информации.

В отдельных случаях такими источниками могут быть публичные ресурсы. Однако их ценность часто ограничена — они, как правило, позволяют установить лишь косвенные связи, если вообще позволяют.

Поэтому во многих проектах основным источником информации становится HUMINT:

действующие или бывшие сотрудники целевой компании, её посредники, контрагенты, подрядчики и иные связанные лица.

«Инфраструктура» и «Подготовка» (Infrastructure & Preparations)

После того как «запрос», «вопросы» и «источники» определены, для каждого их элемента подбираются соответствующие способы/методы работы:

— проведение интервью,

— наблюдение,

— иные инструменты сбора информации,

— легендирование,

— техническая и организационная подготовка и т. д.

«Исполнение» (Execution)

По завершении подготовительных этапов начинается непосредственное проведение операции. Информация собирается, анализируется, после чего процесс при необходимости повторяется до тех пор, пока клиент не получает полный и исчерпывающий ответ на исходный запрос.

#OSINT #Аналитика #Израиль