Найти в Дзене

Шатается зуб у взрослого: что делать, чтобы не потерять зуб

Приветствую читателей канала! С вами доктор Эрматов Г.В., хирург-имплантолог клиники «Голд-Дент1». Когда взрослый пациент приходит с жалобой «зуб шатается», в его глазах почти всегда читается паника. Это естественно: кажется, что единственный путь — удаление. Но в 8 из 10 случаев зуб можно и нужно спасти. Сегодня я расскажу, почему это происходит и какие у вас есть реальные варианты. Все примеры — из практики нашей клиники в Красногорске. 🔖 Адаптированная версия
Это сокращенная статья для формата Дзен. Полную версию с дополнительными разделами, видео и интерактивными элементами читайте на нашем сайте Шатание — это симптом, а не диагноз. Сам по себе зуб никогда не расшатывается. Это всегда следствие: либо разрушилась кость, которая его держит, либо он получил непривычную нагрузку. И то, и другое чаще всего лечится. Чтобы понять лечение, нужно найти причину. Все они делятся на три группы. 1. Пародонтит (воспаление) — виновник в 80% случаев 2. Травма и перегрузка — 15% случаев 3. Пробл
Оглавление

Приветствую читателей канала! С вами доктор Эрматов Г.В., хирург-имплантолог клиники «Голд-Дент1».

Когда взрослый пациент приходит с жалобой «зуб шатается», в его глазах почти всегда читается паника. Это естественно: кажется, что единственный путь — удаление. Но в 8 из 10 случаев зуб можно и нужно спасти. Сегодня я расскажу, почему это происходит и какие у вас есть реальные варианты. Все примеры — из практики нашей клиники в Красногорске.

🔖 Адаптированная версия
Это сокращенная статья для формата Дзен. Полную версию с дополнительными разделами, видео и интерактивными элементами читайте на нашем сайте

🎯 Главное, что нужно понять сразу

Шатание — это симптом, а не диагноз. Сам по себе зуб никогда не расшатывается. Это всегда следствие: либо разрушилась кость, которая его держит, либо он получил непривычную нагрузку. И то, и другое чаще всего лечится.

📊 Три лагеря причин: от самой частой до самой редкой

Чтобы понять лечение, нужно найти причину. Все они делятся на три группы.

1. Пародонтит (воспаление) — виновник в 80% случаев

  • Что это: Хроническое воспаление десен и кости из-за бактерий зубного налета. Кость рассасывается, зуб теряет опору.
  • Как узнать: Десны кровоточат при чистке, есть неприятный запах, иногда оголяются шейки зубов («удлиняются»).

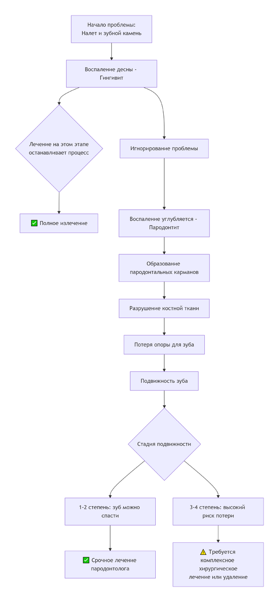
Диаграмма 1: Развитие подвижности зуба при воспалении десны (гингивите) и пародонтите
Диаграмма 1: Развитие подвижности зуба при воспалении десны (гингивите) и пародонтите

2. Травма и перегрузка — 15% случаев

  • Что это: Острая травма (удар) или хроническая (скрежетание зубами — бруксизм, неправильный прикус). Зуб просто перегружен.
  • Как узнать: Подвижность часто одного зуба, могут быть стертые поверхности, но десны могут выглядеть здоровыми.

3. Проблемы всего организма — 5% случаев

  • Что это: Остеопороз, диабет, гормональные сдвиги. Здесь шатание зубов — лишь верхушка айсберга.
  • Как узнать: Обычно подвижны несколько зубов одновременно. Нужна консультация у терапевта.

❌ Что делать НЕЛЬЗЯ: 3 фатальные ошибки

Пока вы ждете приема, запомните табу:

  1. Не пытайтесь «укрепить» зуб народными методами (привязывать ниткой, полоскать водкой). Это бесполезно и может занести инфекцию.
  2. Не нагружайте этот зуб. Жуйте на другой стороне, откажитесь от орехов, сухарей.
  3. Не грейте щеку. Если есть скрытое гнойное воспаление, тепло его резко усилит.

📝 Ваш план действий: три шага к спасению зуба

Шаг 1: Срочная диагностика у пародонтолога.
Именно к пародонтологу (специалисту по деснам и кости), а не просто к стоматологу. Врач измерит глубину карманов у зуба и сделает
КТ-снимок. Это «золотой стандарт»: он покажет, сколько кости осталось. Без снимка любое лечение — гадание.

Шаг 2: Выбор тактики по результатам.

  • Если кости много (ранняя стадия): Поможет профессиональная чистка (удаление камня под десной) + противовоспалительная терапия. Часто этого достаточно.
  • Если кость потеряна (запущенный случай): Понадобится шинирование (объединение зубов в блок для поддержки) или даже хирургическое восстановление кости (лоскутная операция, костная пластика).

Диаграмма 2: Алгоритм выбора метода шинирования для стабилизации подвижных зубов у взрослых
Диаграмма 2: Алгоритм выбора метода шинирования для стабилизации подвижных зубов у взрослых

Шаг 3: Регулярное сопровождение.
Спасенный зуб требует ухода. Профессиональная гигиена раз в 3-6 месяцев станет вашей новой привычкой.

📖 Реальные истории из практики «Голд-Дент1»

История 1: Анна, 48 лет. «За месяц шатался все сильнее».

  • Диагноз: Пародонтит средней степени. На КТ — потеря 30% кости вокруг нижнего резца.
  • Решение: Глубокая чистка + шинирование подвижного зуба с двумя соседними стекловолоконной лентой.
  • Итог: Через 2 месяца подвижность исчезла. Зуб сохранен, Анна проходит поддерживающую чистку каждые полгода.

История 2: Михаил, 35 лет. «Пошатывается после того, как ударился челюстью».

  • Диагноз: Хроническая травма из-за неправильного прикуса и бруксизма. Зуб был перегружен.
  • Решение: Избирательное пришлифовывание контактов + изготовление защитной каппы на ночь.
  • Итог: Через 3 недели зуб стабилизировался. Каппа теперь используется постоянно для профилактики.

🎯 Чек-лист: когда шансы на спасение высоки

Поставьте галочку, если ваш случай похож:

  • Зуб шатается незначительно (менее 1 мм в стороны).
  • Десна вокруг может быть воспалена, но нет острой боли и гноя.
  • Вы обратились к специалисту в течение 1-2 недель с момента обнаружения симптома.
  • На КТ-снимке сохранено более 50% костной ткани вокруг корня.

Если отметили хотя бы два пункта — у вас очень хорошие шансы обойтись без удаления.

❓ Опрос для вас

А что вас пугает больше всего, когда шатается зуб?

  • Страх, что выпадет во время еды или сна.
  • Мысль о неизбежном и дорогом удалении с последующей имплантацией.
  • Непонимание, к какому именно врачу идти и что будет происходить.
  • Ощущение, что это «стыдно» и запустил здоровье.

Пишите в комментариях! Самые частые страхи разберу подробно в следующих материалах.

💎 Итог от доктора

Шатающийся зуб у взрослого — это не приговор, а повод для срочных и грамотных действий. Ключ к успеху — не в чудо-полоскании, а в быстрой диагностике у правильного специалиста.

Главное, что я хочу донести: современная стоматология спасает зубы, которые еще 10 лет назад однозначно удаляли. Не теряйте время на страх — оно ваш главный враг в этой ситуации.

Готовы оценить шансы вашего зуба? Приходите в «Голд-Дент1»: сделаем КТ, определим степень подвижности и составим четкий план. В большинстве случаев зуб удается сохранить.

🌐 Читайте также на нашем сайте
Спасибо, что дочитали до конца! Эта статья была адаптирована для формата Дзен. На сайте вас ждет:

Полные версии всех статей с дополнительными материалами
Видео-инструкции от наших врачей
Интерактивные калькуляторы стоимости лечения
Возможность задать вопрос и получить ответ от специалиста
Скачиваемые материалы: чек-листы, памятки, руководства

Переходите в наш блог: golddent1.ru/blog
Ищите по названию статьи или теме