Найти в Дзене

Отложить: разница между delay, postpone, defer

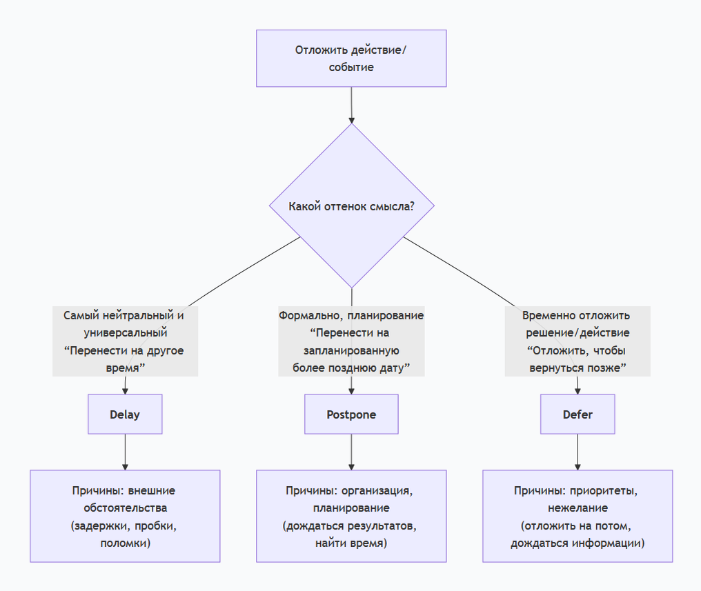
Все три слова означают «отложить на более поздний срок», но есть важные смысловые и стилистические различия. Вот простая схема для понимания, а ниже — подробное объяснение: Суть: Часто непреднамеренная или вынужденная задержка из-за внешних обстоятельств. Акцент на процессе ожидания и срыве первоначальных сроков. Коннотация: Чаще негативная (задержка рейса, задержка в работе). Причина: Обычно внешние факторы: пробки, технические неполадки, бюрократия, чья-то медлительность. Примеры:
The flight was delayed due to bad weather. (Рейс задержали из-за плохой погоды.)
Production has been delayed by supply issues. (Производство задерживается из-за проблем с поставками.)
Sorry for delaying my answer. (Извините за задержку с ответом.) Суть: Преднамеренное и, как правило, формальное перенос события на конкретную более позднюю дату. Планы меняются организованно. Коннотация: Нейтральная. Часто используется для встреч, мероприятий, дедлайнов. Причина: Организационные причины: нужно больше времен
Оглавление

Все три слова означают «отложить на более поздний срок», но есть важные смысловые и стилистические различия.

Вот простая схема для понимания, а ниже — подробное объяснение:

Delay (задержать, задерживать)

-2

Суть: Часто непреднамеренная или вынужденная задержка из-за внешних обстоятельств. Акцент на процессе ожидания и срыве первоначальных сроков.

Коннотация: Чаще негативная (задержка рейса, задержка в работе).

Причина: Обычно внешние факторы: пробки, технические неполадки, бюрократия, чья-то медлительность.

Примеры:
The flight was delayed due to bad weather. (Рейс задержали из-за плохой погоды.)
Production has been
delayed by supply issues. (Производство задерживается из-за проблем с поставками.)
Sorry for
delaying my answer. (Извините за задержку с ответом.)

Postpone (отложить, перенести)

-3

Суть: Преднамеренное и, как правило, формальное перенос события на конкретную более позднюю дату. Планы меняются организованно.

Коннотация: Нейтральная. Часто используется для встреч, мероприятий, дедлайнов.

Причина: Организационные причины: нужно больше времени на подготовку, не все участники могут присутствовать и т.д.

Примеры:
The meeting has been postponed until next Monday. (Встречу перенесли на следующий понедельник.)
They decided to
postpone the wedding until summer. (Они решили отложить свадьбу до лета.)
We need to
postpone the deadline. (Нам нужно перенести срок сдачи.)

Defer (отложить, отсрочить)

Deferred payment (отложенный или отсроченный платёж) — это финансовое соглашение, при котором покупатель получает товар или услугу сейчас, а оплачивает их позже, часто в рассрочку. Это позволяет отсрочить полную оплату, управляя денежными потоками без немедленного списания всей суммы
Deferred payment (отложенный или отсроченный платёж) — это финансовое соглашение, при котором покупатель получает товар или услугу сейчас, а оплачивает их позже, часто в рассрочку. Это позволяет отсрочить полную оплату, управляя денежными потоками без немедленного списания всей суммы

Суть: Временный отказ от действий или решений в настоящем с намерением вернуться к ним позже. Часто связано с приоритетами, уважением или ожиданием более подходящего момента.

Коннотация: Формальная, часто используется в профессиональном, юридическом или техническом контекстах.

Причина:
Желание дождаться больше информации, отдать приоритет другому делу,
проявить уважение (to defer to someone — уступить чьему-то мнению).

Примеры:
Let's defer this discussion until we have more data. (Давайте отложим это обсуждение, пока не получим больше данных.)
You can
defer your student loan payments for a year. (Ты можешь отсрочить выплаты по учебному кредиту на год.)
I
defer to your expertise on this matter. (Я полагаюсь на вашу компетентность в этом вопросе / Уступаю вашему мнению.)

Ключевые различия в двух словах:

  1. Намеренность:
    Delay
    — часто не по своей воле.
    Postpone/Defer — всегда осознанное решение.
  2. Срочность и планирование:
    Postpone
    — подразумевает новую дату (или её поиск).
    Defer — не всегда, иногда просто «отложить в долгий ящик».
  3. Контекст:
    Delay
    — логистика, транспорт, процессы.
    Postpone — события, встречи, сроки.
    Defer — решения, платежи, уважение к авторитету.

Аналогии в русском языке:

Delayзадержать(ся), затянуть. Самолет задержался. Проект задерживается.

Postponeперенести (на другую дату), отложить. Перенести встречу. Отложить поездку.

Deferотсрочить, отложить (в долгий ящик), придержать. Отсрочить платеж. Отложить решение.

Итог:

  • Рейс delayed.
  • Совещание postponed.
  • Решение deferred.

Дополнение

Для обозначения задержки месячных как вероятного признака беременности ни одно из перечисленных слов не используется. В английском языке для этого существует специальный термин: Missed period .
Пример: "
A missed period is often the first sign of pregnancy." - Задержка менструации часто является первым признаком беременности.

В разговорной речи и в контексте беременности также очень часто говорят Late period. Это более разговорный вариант, означающий "месячные пришли позже ожидаемого срока".
Пример: "
I'm worried because I have a late period." - Я волнуюсь, потому что у меня задержка.

P.S. Чтобы запомнить эту информацию надолго используйте интервальное повторение с помощью готовой Колоды ANKI. А чтобы не пропускать новые материалы — присоединяйтесь к нашему Телеграмм-каналу.