Найти в Дзене
Всё о запчастях

Porsche запатентовала рессорную подвеску

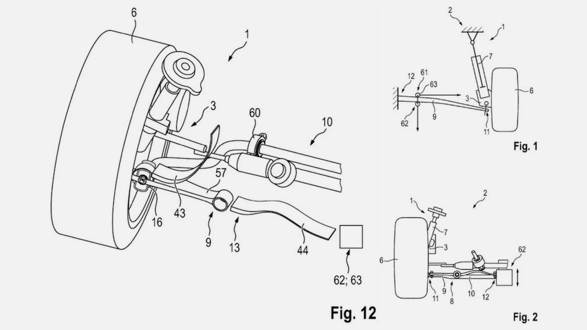
Компания Porsche зарегистрировала патент на поперечную рессорную подвеску. Разработка отличается компактностью за счёт отказа от массивной пружины. В ней можно применить регулировку высоты и жёсткости с помощью электрических или гидравлических актуаторов. Необычную рессорную подвеску можно установить как спереди, так и сзади. Рессора изготовлена из композитных материалов и заменяет собой нижний рычаг. Условным вторым рычагом можно считать стабилизатор поперечной устойчивости. Амортизатор встроен в колёсный узел. Схему можно назвать вариацией широко распространённого МакФерсона. Porsche не первые, кто пользуется такой подвеской. Поперечные рессоры встречаются у некоторых моделей Volvo, Volkswagen, и у спорткара Chevrolet Corvette. Пока неизвестно, планирует ли Porsche действительно устанавливать ее на свои модели, или патент был зарегистрирован просто на всякий случай. Новости запчастей, ситуация на рынке в РФ, новинки, акции и инсайды 🚗 Подпишитесь

Porsche запатентовала рессорную подвеску

Компания Porsche зарегистрировала патент на поперечную рессорную подвеску. Разработка отличается компактностью за счёт отказа от массивной пружины. В ней можно применить регулировку высоты и жёсткости с помощью электрических или гидравлических актуаторов. Необычную рессорную подвеску можно установить как спереди, так и сзади.

Рессора изготовлена из композитных материалов и заменяет собой нижний рычаг. Условным вторым рычагом можно считать стабилизатор поперечной устойчивости. Амортизатор встроен в колёсный узел. Схему можно назвать вариацией широко распространённого МакФерсона.

Porsche не первые, кто пользуется такой подвеской. Поперечные рессоры встречаются у некоторых моделей Volvo, Volkswagen, и у спорткара Chevrolet Corvette. Пока неизвестно, планирует ли Porsche действительно устанавливать ее на свои модели, или патент был зарегистрирован просто на всякий случай.

Новости запчастей, ситуация на рынке в РФ, новинки, акции и инсайды 🚗 Подпишитесь